Suppr超能文献

驱动蛋白家族成员2A(KIF2A)通过极光激酶样激酶1(PLK1)上调磷脂酰肌醇-3激酶/蛋白激酶B(PI3K/AKT)信号通路,影响生精细胞的增殖和凋亡水平。

KIF2A Upregulates PI3K/AKT Signaling through Polo-like Kinase 1 (PLK1) to Affect the Proliferation and Apoptosis Levels of Spermatogenic Cells.

作者信息

Zhao Yan-Shuang, Liu Ding-Xi, Tan Fu-Qing, Yang Wan-Xi

机构信息

The Sperm Laboratory, College of Life Sciences, Zhejiang University, Hangzhou 310058, China.

The First Affiliated Hospital, College of Medicine, Zhejiang University, Hangzhou 310003, China.

出版信息

Biology (Basel). 2024 Feb 27;13(3):149. doi: 10.3390/biology13030149.

Abstract

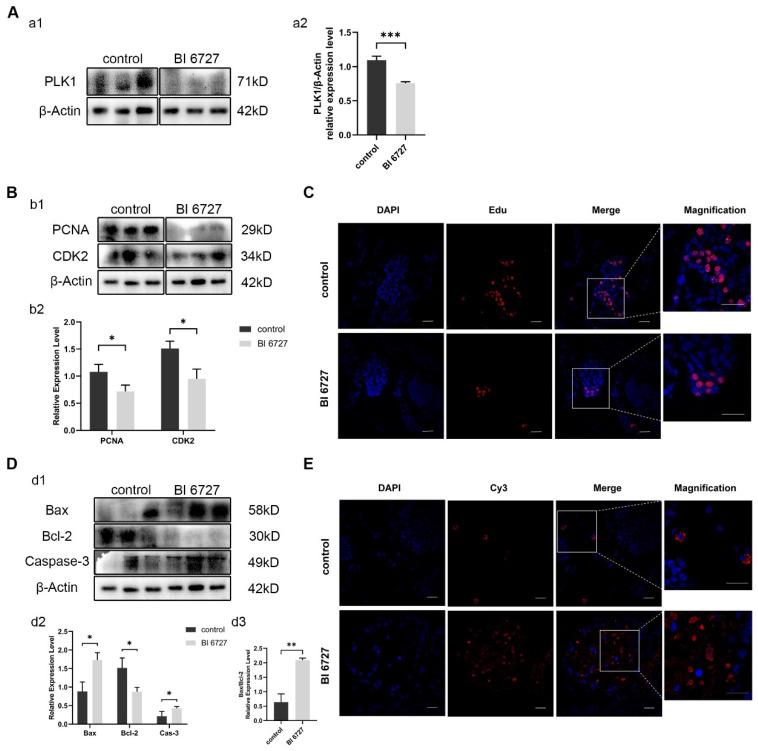
is an animal model for studying the reproduction and development of crustaceans. In this study, we knocked down the gene by injecting dsRNA into and inhibited gene expression by injecting PLK1 inhibitor BI6727 into . Then, the cell proliferation level, apoptosis level, and PI3K/AKT signaling expression level were detected. Our results showed that the proliferation level of spermatogenic cells decreased, while the apoptosis level increased after knockdown or inhibition. In order to verify whether these changes are caused by regulating the PI3K/AKT pathway, we detected the expression of PI3K and AKT proteins after knockdown or inhibition. Western Blot showed that in both the knockdown group and the inhibition group, the expression of PI3K and AKT proteins decreased. In addition, immunofluorescence showed that Es-KIF2A and Es-PLK1 proteins were co-localized during spermatogenesis. To further explore the upstream and downstream relationship between Es-KIF2A and Es-PLK1, we detected the expression level of Es-PLK1 after knockdown as well as the expression level of Es-KIF2A after inhibition. Western Blot showed that the expression of Es-PLK1 decreased after knockdown, while there was no significant change of Es-KIF2A after inhibition, indicating that Es-PLK1 may be a downstream factor of Es-KIF2A. Taken together, these results suggest that Es-KIF2A upregulates the PI3K/AKT signaling pathway through Es-PLK1 during the spermatogenesis of , thereby affecting the proliferation and apoptosis levels of spermatogenic cells.

摘要

是一种用于研究甲壳类动物生殖与发育的动物模型。在本研究中,我们通过向[具体对象]注射dsRNA敲低了[基因名称]基因,并通过向[具体对象]注射PLK1抑制剂BI6727抑制了[基因名称]基因的表达。然后,检测了细胞增殖水平、细胞凋亡水平以及PI3K/AKT信号通路的表达水平。我们的结果表明,在[基因名称]敲低或[基因名称]抑制后,生精细胞的增殖水平降低,而细胞凋亡水平升高。为了验证这些变化是否是由调节PI3K/AKT信号通路引起的,我们在[基因名称]敲低或[基因名称]抑制后检测了PI3K和AKT蛋白的表达。蛋白质免疫印迹法显示,在[基因名称]敲低组和[基因名称]抑制组中,PI3K和AKT蛋白的表达均降低。此外,免疫荧光显示,在[动物名称]精子发生过程中,Es-KIF2A和Es-PLK1蛋白共定位。为了进一步探究Es-KIF2A和Es-PLK1之间的上下游关系,我们检测了[基因名称]敲低后Es-PLK1的表达水平以及[基因名称]抑制后Es-KIF2A的表达水平。蛋白质免疫印迹法显示,[基因名称]敲低后Es-PLK1的表达降低,而[基因名称]抑制后Es-KIF2A没有显著变化,这表明Es-PLK1可能是Es-KIF2A的下游因子。综上所述,这些结果表明,在[动物名称]精子发生过程中,Es-KIF2A通过Es-PLK1上调PI3K/AKT信号通路,从而影响生精细胞的增殖和凋亡水平。

https://cdn.ncbi.nlm.nih.gov/pmc/blobs/ba61/10968087/6883979e5589/biology-13-00149-g001.jpg

文献AI研究员

20分钟写一篇综述,助力文献阅读效率提升50倍。

立即体验

用中文搜PubMed

大模型驱动的PubMed中文搜索引擎

马上搜索

文档翻译

学术文献翻译模型,支持多种主流文档格式。

立即体验