Suppr超能文献

一种 Polo 样激酶 1 抑制剂增强了头颈鳞状细胞癌细胞系对 erastin 的敏感性。

A polo-like kinase 1 inhibitor enhances erastin sensitivity in head and neck squamous cell carcinoma cells in vitro.

机构信息

Department of Otolaryngology-Head & Neck Surgery, The First Affiliated Hospital of Anhui Medical University, Hefei, 230022, Anhui, China.

出版信息

Cancer Chemother Pharmacol. 2024 Aug;94(2):183-195. doi: 10.1007/s00280-024-04654-8. Epub 2024 Mar 27.

Abstract

BACKGROUND

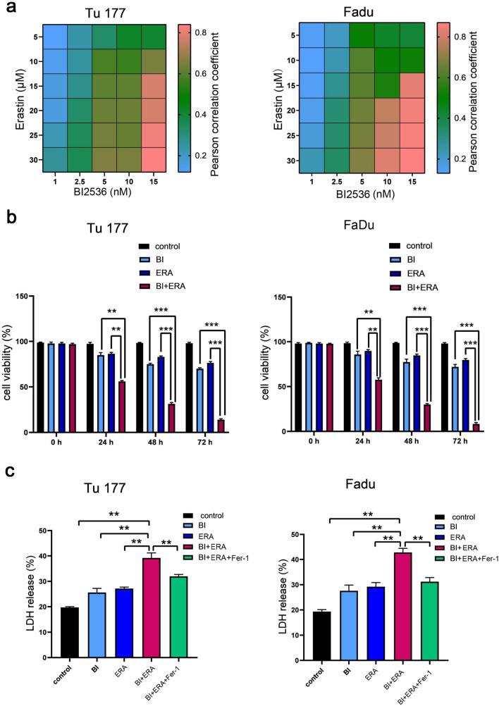
Polo-like kinase 1 (PLK1) is a critical therapeutic target in the treatment of head and neck squamous cell carcinoma (HNSCC). The objective of this study was to investigate the therapeutic effect of the combination of BI 2536, a PLK1 inhibitor, and erastin, a ferroptosis inducer, in HNSCC.

METHODS

The proliferation, invasion, and migration abilities of Tu177 and FaDu cells upon exposure to BI 2536 and erastin, used in combination or alone, were tested. Fe, glutathione (GSH), and malondialdehyde (MDA) detection kits were used to determine whether the addition of BI 2536 enhanced the accumulation of Fe and MDA, along with the depletion of GSH. Quantitative real-time PCR, western blot analyses were performed to investigate whether BI 2536 further altered the mRNA and expression level of ferroptosis genes. Furthermore, si PLK1 was used to investigate whether targeting PLK1 gene promoted erastin-induced ferroptosis.

RESULTS

The combination of BI 2536 and erastin exerted a stronger cytotoxicity than treatment with a single agent. Compared with erastin treatment alone, the combination of BI 2536 and erastin lowered the ability of tumor cells to self-clone, invade, and migrate. BI 2536 enhanced the accumulation of Fe and MDA, and the depletion of GSH. BI 2536 increased erastin-induced changes in ferroptosis-related gene mRNA and expression. Importantly, targeting PKL1 enhanced the anti-cancer effect of erastin.

CONCLUSION

BI 2536 enhanced the sensitivity of HNSCC cells to erastin, which provides a new perspective for cancer treatment.

摘要

背景

丝氨酸/苏氨酸蛋白激酶 Polo 样激酶 1(PLK1)是头颈部鳞状细胞癌(HNSCC)治疗的一个关键治疗靶点。本研究旨在探讨 PLK1 抑制剂 BI 2536 与铁死亡诱导剂 erastin 联合应用于 HNSCC 的治疗效果。

方法

检测 BI 2536 和 erastin 单独或联合作用于 Tu177 和 FaDu 细胞后对细胞增殖、侵袭和迁移能力的影响。采用 Fe、谷胱甘肽(GSH)和丙二醛(MDA)检测试剂盒检测 BI 2536 是否能促进 Fe 和 MDA 的积累以及 GSH 的消耗。采用实时定量 PCR 和 Western blot 分析方法检测 BI 2536 是否进一步改变铁死亡基因的 mRNA 和表达水平。此外,通过 siPLK1 转染进一步探讨靶向 PLK1 基因是否能促进 erastin 诱导的铁死亡。

结果

与单药治疗相比,BI 2536 和 erastin 的联合应用具有更强的细胞毒性。与 erastin 单药治疗相比,BI 2536 和 erastin 的联合应用降低了肿瘤细胞自我克隆、侵袭和迁移的能力。BI 2536 增强了 Fe 和 MDA 的积累以及 GSH 的消耗。BI 2536 增加了 erastin 诱导的铁死亡相关基因 mRNA 和表达的变化。重要的是,靶向 PKL1 增强了 erastin 的抗癌作用。

结论

BI 2536 增强了 HNSCC 细胞对 erastin 的敏感性,为癌症治疗提供了新视角。

https://cdn.ncbi.nlm.nih.gov/pmc/blobs/b741/11390781/2d68a0c2ffa3/280_2024_4654_Fig1_HTML.jpg

文献AI研究员

20分钟写一篇综述,助力文献阅读效率提升50倍。

立即体验

用中文搜PubMed

大模型驱动的PubMed中文搜索引擎

马上搜索

文档翻译

学术文献翻译模型,支持多种主流文档格式。

立即体验