Suppr超能文献

揭示鸡毒支原体的动态变化:解析 HD11 巨噬细胞极化,制定创新的感染控制策略。

Unmasking the dynamics of Mycoplasma gallisepticum: deciphering HD11 macrophage polarization for innovative infection control strategies.

机构信息

Key Laboratory of Agricultural Animal Genetics, Breeding and Reproduction, Ministry of Education, Huazhong Agricultural University, Wuhan 430070, China.

Key Laboratory of Agricultural Animal Genetics, Breeding and Reproduction, Ministry of Education, Huazhong Agricultural University, Wuhan 430070, China.

出版信息

Poult Sci. 2024 May;103(5):103652. doi: 10.1016/j.psj.2024.103652. Epub 2024 Mar 13.

Abstract

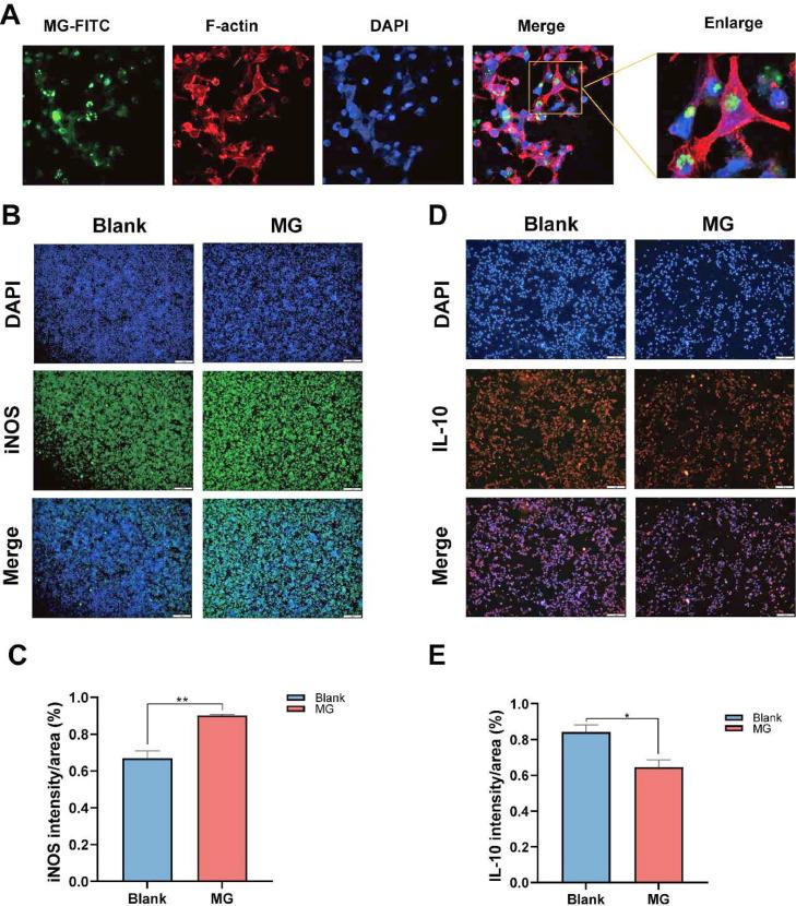
Mycoplasma gallisepticum (MG) is a highly contagious avian respiratory pathogen characterized by rapid spread, widespread distribution, and long-term persistence of infection. Previous studies have shown that chicken macrophage HD11 cells play a critical role in the replication and immunomodulation of MG. Macrophages are multifunctional immunomodulatory cells that polarize into different functions and morphologies in response to exogenous stimuli. However, the effect of MG infection on HD11 polarization is not well understood. In this study, we observed a time-dependent increase in both the expression of the MG-related virulence protein pMGA1.2 and the copy number of MG upon MG infection. Polarization studies revealed an upregulation of M1-type marker genes in MG-infected HD11 cells, suggesting that MG mainly induces HD11 macrophages towards M1-type polarization. Furthermore, MG activated the inflammatory vesicle NLRP3 signaling pathway, and NLRP3 inhibitors affected the expression of M1 and M2 marker genes, indicating the crucial regulatory role of the NLRP3 signaling pathway in MG-induced polarization of HD11 macrophages. Our findings reveal a novel mechanism of MG infection, namely the polarization of MG-infected HD11 macrophages. This discovery suggests that altering the macrophage phenotype to inhibit MG infection may be an effective control strategy. These findings provide new perspectives on the pathogenic mechanism and control measures of MG.

摘要

鸡败血支原体(MG)是一种高度传染性的禽类呼吸道病原体,其特点是传播迅速、分布广泛且感染长期持续。先前的研究表明,鸡巨噬细胞 HD11 细胞在 MG 的复制和免疫调节中发挥关键作用。巨噬细胞是多功能免疫调节细胞,可对外源刺激物发生极化,形成不同的功能和形态。然而,MG 感染对 HD11 极化的影响尚不清楚。在本研究中,我们观察到 MG 感染后,与 MG 相关的毒力蛋白 pMGA1.2 的表达和 MG 的拷贝数呈时间依赖性增加。极化研究显示,MG 感染的 HD11 细胞中 M1 型标记基因上调,表明 MG 主要诱导 HD11 巨噬细胞向 M1 型极化。此外,MG 激活了炎症小体 NLRP3 信号通路,而 NLRP3 抑制剂影响 M1 和 M2 标记基因的表达,表明 NLRP3 信号通路在 MG 诱导的 HD11 巨噬细胞极化中起关键调节作用。我们的研究结果揭示了 MG 感染的一种新机制,即 MG 感染的 HD11 巨噬细胞的极化。这一发现表明,改变巨噬细胞表型以抑制 MG 感染可能是一种有效的控制策略。这些发现为 MG 的致病机制和控制措施提供了新的视角。

https://cdn.ncbi.nlm.nih.gov/pmc/blobs/2ff9/10987924/07abc37c5126/gr1.jpg

文献检索

告别复杂PubMed语法,用中文像聊天一样搜索,搜遍4000万医学文献。AI智能推荐,让科研检索更轻松。

立即免费搜索

文件翻译

保留排版,准确专业,支持PDF/Word/PPT等文件格式,支持 12+语言互译。

免费翻译文档

深度研究

AI帮你快速写综述,25分钟生成高质量综述,智能提取关键信息,辅助科研写作。

立即免费体验