Suppr超能文献

光学颅内自我刺激(oICSS):一种研究啮齿类动物药物奖赏和厌恶的新行为模型。

Optical Intracranial Self-Stimulation (oICSS): A New Behavioral Model for Studying Drug Reward and Aversion in Rodents.

机构信息

Beijing Key Laboratory of Neuropsychopharmacology, Beijing Institute of Pharmacology and Toxicology (BIPT), 27th Taiping Road, Beijing 100850, China.

Addiction Biology Unit, Molecular Targets and Medications Discovery Branch, National Institute on Drug Abuse (NIDA), Intramural Research Program (IRP), Baltimore, MD 21224, USA.

出版信息

Int J Mol Sci. 2024 Mar 19;25(6):3455. doi: 10.3390/ijms25063455.

Abstract

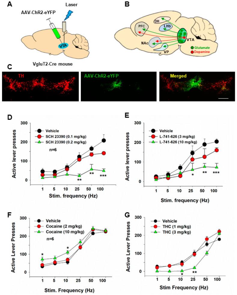
Brain-stimulation reward, also known as intracranial self-stimulation (ICSS), is a commonly used procedure for studying brain reward function and drug reward. In electrical ICSS (eICSS), an electrode is surgically implanted into the medial forebrain bundle (MFB) in the lateral hypothalamus or the ventral tegmental area (VTA) in the midbrain. Operant lever responding leads to the delivery of electrical pulse stimulation. The alteration in the stimulation frequency-lever response curve is used to evaluate the impact of pharmacological agents on brain reward function. If a test drug induces a leftward or upward shift in the eICSS response curve, it implies a reward-enhancing or abuse-like effect. Conversely, if a drug causes a rightward or downward shift in the functional response curve, it suggests a reward-attenuating or aversive effect. A significant drawback of eICSS is the lack of cellular selectivity in understanding the neural substrates underlying this behavior. Excitingly, recent advancements in optical ICSS (oICSS) have facilitated the development of at least three cell type-specific oICSS models-dopamine-, glutamate-, and GABA-dependent oICSS. In these new models, a comparable stimulation frequency-lever response curve has been established and employed to study the substrate-specific mechanisms underlying brain reward function and a drug's rewarding versus aversive effects. In this review article, we summarize recent progress in this exciting research area. The findings in oICSS have not only increased our understanding of the neural mechanisms underlying drug reward and addiction but have also introduced a novel behavioral model in preclinical medication development for treating substance use disorders.

摘要

脑刺激奖赏,又称颅内自我刺激(ICSS),是研究大脑奖赏功能和药物奖赏的常用方法。在电 ICSS(eICSS)中,通过手术将电极植入侧下丘脑的内侧前脑束(MFB)或中脑的腹侧被盖区(VTA)。操作性杠杆反应导致电脉冲刺激的传递。刺激频率-杠杆反应曲线的改变用于评估药物对大脑奖赏功能的影响。如果测试药物导致 eICSS 反应曲线向左或向上移动,则意味着具有增强奖赏或类似滥用的作用。相反,如果药物导致功能反应曲线向右或向下移动,则表明具有减弱奖赏或厌恶的作用。eICSS 的一个显著缺点是缺乏细胞选择性,无法理解这种行为的神经基础。令人兴奋的是,最近光学 ICSS(oICSS)的进展促进了至少三种细胞类型特异性 oICSS 模型的发展——多巴胺、谷氨酸和 GABA 依赖性 oICSS。在这些新模型中,已经建立并使用了可比的刺激频率-杠杆反应曲线,以研究大脑奖赏功能和药物奖赏与厌恶作用的基础特定机制。在这篇综述文章中,我们总结了这一令人兴奋的研究领域的最新进展。oICSS 的发现不仅增加了我们对药物奖赏和成瘾的神经机制的理解,而且还在治疗物质使用障碍的临床前药物开发中引入了一种新的行为模型。

https://cdn.ncbi.nlm.nih.gov/pmc/blobs/61a2/10970671/93cb95f4d181/ijms-25-03455-g001.jpg

文献检索

告别复杂PubMed语法,用中文像聊天一样搜索,搜遍4000万医学文献。AI智能推荐,让科研检索更轻松。

立即免费搜索

文件翻译

保留排版,准确专业,支持PDF/Word/PPT等文件格式,支持 12+语言互译。

免费翻译文档

深度研究

AI帮你快速写综述,25分钟生成高质量综述,智能提取关键信息,辅助科研写作。

立即免费体验