Suppr超能文献

溴夫定能有效抑制伪狂犬病病毒的增殖,破坏病毒复制。

Brincidofovir Effectively Inhibits Proliferation of Pseudorabies Virus by Disrupting Viral Replication.

机构信息

National Key Laboratory of Agricultural Microbiology, College of Veterinary Medicine, Huazhong Agricultural University, Wuhan 430070, China.

Key Laboratory of Preventive Veterinary Medicine in Hubei Province, The Cooperative Innovation Center for Sustainable Pig Production, Huazhong Agricultural University, Wuhan 430070, China.

出版信息

Viruses. 2024 Mar 18;16(3):464. doi: 10.3390/v16030464.

Abstract

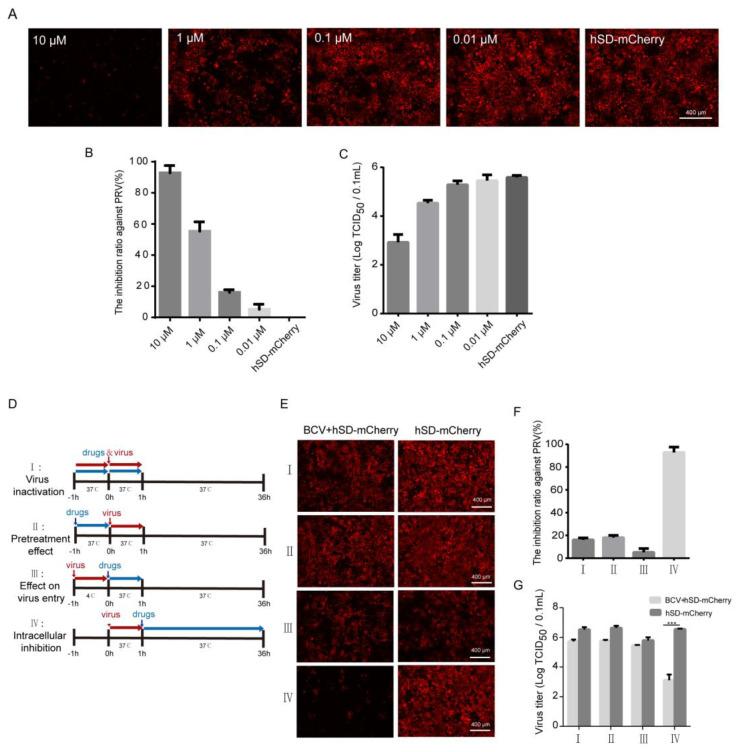
Pseudorabies is an acute and febrile infectious disease caused by pseudorabies virus (PRV), a member of the family Herpesviridae. Currently, PRV is predominantly endemoepidemic and has caused significant economic losses among domestic pigs. Other animals have been proven to be susceptible to PRV, with a mortality rate of 100%. In addition, 30 human cases of PRV infection have been reported in China since 2017, and all patients have shown severe neurological symptoms and eventually died or developed various neurological sequelae. In these cases, broad-spectrum anti-herpesvirus drugs and integrated treatments were mostly applied. However, the inhibitory effect of the commonly used anti-herpesvirus drugs (e.g., acyclovir, etc.) against PRV were evaluated and found to be limited in this study. It is therefore urgent and important to develop drugs that are clinically effective against PRV infection. Here, we constructed a high-throughput method for screening antiviral drugs based on fluorescence-tagged PRV strains and multi-modal microplate readers that detect fluorescence intensity to account for virus proliferation. A total of 2104 small molecule drugs approved by the U.S. Food and Drug Administration (FDA) were studied and validated by applying this screening model, and 104 drugs providing more than 75% inhibition of fluorescence intensity were selected. Furthermore, 10 drugs that could significantly inhibit PRV proliferation in vitro were strictly identified based on their cytopathic effects, virus titer, and viral gene expression, etc. Based on the determined 50% cytotoxic concentration (CC) and 50% inhibitory concentration (IC), the selectivity index (SI) was calculated to be 26.3-3937.2 for these 10 drugs, indicating excellent drugability. The antiviral effects of the 10 drugs were then assessed in a mouse model. It was found that 10 mg/kg brincidofovir administered continuously for 5 days provided 100% protection in mice challenged with lethal doses of the human-origin PRV strain hSD-1/2019. Brincidofovir significantly attenuated symptoms and pathological changes in infected mice. Additionally, time-of-addition experiments confirmed that brincidofovir inhibited the proliferation of PRV mainly by interfering with the viral replication stage. Therefore, this study confirms that brincidofovir can significantly inhibit PRV both in vitro and in vivo and is expected to be an effective drug candidate for the clinical treatment of PRV infections.

摘要

伪狂犬病是由伪狂犬病病毒(PRV)引起的一种急性发热性传染病,该病毒属于疱疹病毒科。目前,PRV 主要呈地方性流行,给家猪带来了巨大的经济损失。其他动物已被证实易感染 PRV,死亡率为 100%。此外,自 2017 年以来,中国报告了 30 例人类 PRV 感染病例,所有患者均表现出严重的神经症状,最终死亡或出现各种神经后遗症。在这些情况下,大多采用广谱抗疱疹病毒药物和综合治疗。然而,本研究评估了常用抗疱疹病毒药物(如阿昔洛韦等)对 PRV 的抑制作用,发现其效果有限。因此,迫切需要开发对 PRV 感染具有临床疗效的药物。在这里,我们构建了一种基于荧光标记的 PRV 株和多模式微孔板读数器的高通量抗病毒药物筛选方法,该方法通过检测荧光强度来衡量病毒的增殖情况。应用该筛选模型研究和验证了美国食品和药物管理局(FDA)批准的 2104 种小分子药物,从中选择了 104 种可提供超过 75%荧光强度抑制的药物。此外,根据细胞病变效应、病毒滴度和病毒基因表达等严格鉴定了 10 种可显著抑制 PRV 体外增殖的药物。基于确定的 50%细胞毒性浓度(CC)和 50%抑制浓度(IC),计算出这 10 种药物的选择性指数(SI)为 26.3-3937.2,表明其具有良好的药物开发潜力。然后在小鼠模型中评估了这 10 种药物的抗病毒效果。结果发现,连续 5 天给予 10mg/kg 的布尼莫德可使感染致死剂量人源 PRV 株 hSD-1/2019 的小鼠 100%得到保护。布尼莫德可显著减轻感染小鼠的症状和病理变化。此外,添加时间实验证实布尼莫德主要通过干扰病毒复制阶段来抑制 PRV 的增殖。因此,本研究证实布尼莫德在体内外均能显著抑制 PRV,有望成为 PRV 感染临床治疗的有效候选药物。

https://cdn.ncbi.nlm.nih.gov/pmc/blobs/d982/10975951/a087be73eaf7/viruses-16-00464-g001.jpg

文献AI研究员

20分钟写一篇综述,助力文献阅读效率提升50倍。

立即体验

用中文搜PubMed

大模型驱动的PubMed中文搜索引擎

马上搜索

文档翻译

学术文献翻译模型,支持多种主流文档格式。

立即体验