Suppr超能文献

在转移性尿路上皮癌中进行 APOBEC 诱变的全基因组图谱分析,确定了驱动热点突变和一个新的突变特征。

Whole-genome mapping of APOBEC mutagenesis in metastatic urothelial carcinoma identifies driver hotspot mutations and a novel mutational signature.

机构信息

Cancer Computational Biology Center, Erasmus MC Cancer Institute, University Medical Center Rotterdam, 3015 GD Rotterdam, the Netherlands; Department of Urology, Erasmus MC Cancer Institute, University Medical Center Rotterdam, 3015 GD Rotterdam, the Netherlands; Department of Medical Oncology, Erasmus MC Cancer Institute, University Medical Center Rotterdam, 3015 GD Rotterdam, the Netherlands.

Department of Medical Oncology, Erasmus MC Cancer Institute, University Medical Center Rotterdam, 3015 GD Rotterdam, the Netherlands.

出版信息

Cell Genom. 2024 Apr 10;4(4):100528. doi: 10.1016/j.xgen.2024.100528. Epub 2024 Mar 28.

Abstract

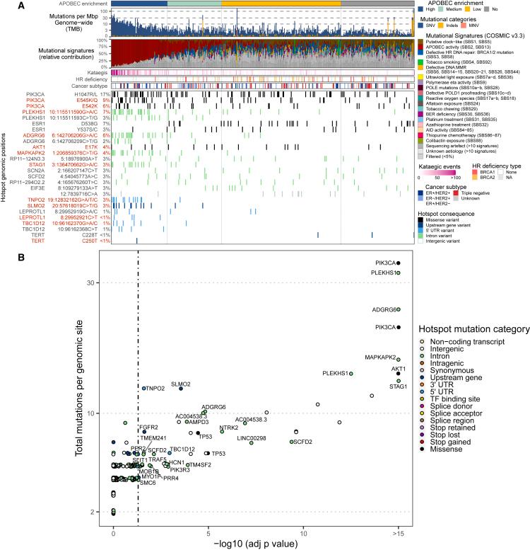
Apolipoprotein B mRNA-editing enzyme catalytic polypeptide-like (APOBEC) enzymes mutate specific DNA sequences and hairpin-loop structures, challenging the distinction between passenger and driver hotspot mutations. Here, we characterized 115 whole genomes of metastatic urothelial carcinoma (mUC) to identify APOBEC mutagenic hotspot drivers. APOBEC-associated mutations were detected in 92% of mUCs and were equally distributed across the genome, while APOBEC hotspot mutations (ApoHMs) were enriched in open chromatin. Hairpin loops were frequent targets of didymi (twins in Greek), two hotspot mutations characterized by the APOBEC SBS2 signature, in conjunction with an uncharacterized mutational context (Ap[C>T]). Next, we developed a statistical framework that identified ApoHMs as drivers in coding and non-coding genomic regions of mUCs. Our results and statistical framework were validated in independent cohorts of 23 non-metastatic UCs and 3,744 samples of 17 metastatic cancers, identifying cancer-type-specific drivers. Our study highlights the role of APOBEC in cancer development and may contribute to developing novel targeted therapy options for APOBEC-driven cancers.

摘要

载脂蛋白 B mRNA 编辑酶催化多肽样(APOBEC)酶使特定的 DNA 序列和发夹环结构发生突变,这使得区分乘客突变和驱动热点突变变得具有挑战性。在这里,我们对 115 例转移性尿路上皮癌(mUC)的全基因组进行了特征分析,以鉴定 APOBEC 诱变热点驱动因子。在 92%的 mUC 中检测到 APOBEC 相关突变,并且在整个基因组中均匀分布,而 APOBEC 热点突变(ApoHMs)在开放染色质中富集。发夹环是二联体(希腊语中的双胞胎)的频繁靶点,二联体由 APOBEC SBS2 特征标志的两个热点突变与未表征的突变背景(Ap[C>T])共同构成。接下来,我们开发了一种统计框架,该框架将 ApoHMs 鉴定为 mUC 编码和非编码基因组区域的驱动因素。我们的结果和统计框架在 23 例非转移性 UC 和 3744 例 17 种转移性癌症的独立队列中得到了验证,确定了癌症类型特异性的驱动因素。我们的研究强调了 APOBEC 在癌症发展中的作用,并可能有助于为 APOBEC 驱动的癌症开发新的靶向治疗选择。

https://cdn.ncbi.nlm.nih.gov/pmc/blobs/633d/11019362/b7d9889739bb/fx1.jpg

文献AI研究员

20分钟写一篇综述,助力文献阅读效率提升50倍。

立即体验

用中文搜PubMed

大模型驱动的PubMed中文搜索引擎

马上搜索

文档翻译

学术文献翻译模型,支持多种主流文档格式。

立即体验