Ye Xiaohua, Shih David J H, Ku Zhiqiang, Hong Junping, Barrett Diane F, Rupp Richard E, Zhang Ningyan, Fu Tong-Ming, Zheng W Jim, An Zhiqiang
Texas Therapeutics Institute, Brown Foundation Institute of Molecular Medicine, University of Texas Health Science Center at Houston, Houston, TX, USA.
Center for Infectious Disease Research, School of Life Sciences, Westlake University, Hangzhou, Zhejiang, China.
NPJ Vaccines. 2024 Apr 1;9(1):70. doi: 10.1038/s41541-024-00860-w.
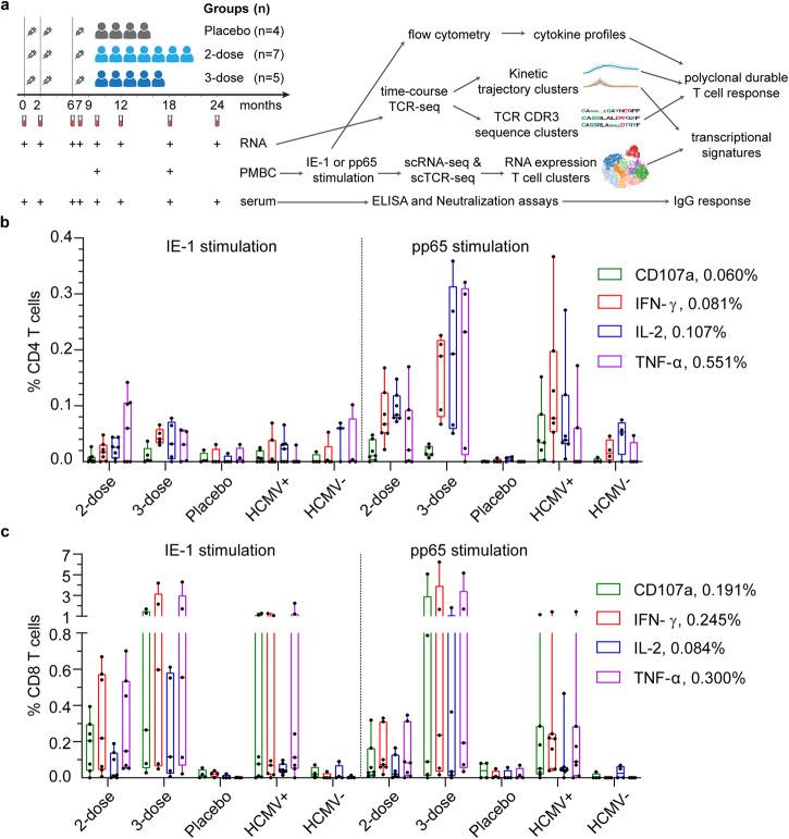
Human cytomegalovirus (HCMV) is a leading infectious cause of birth defects and the most common opportunistic infection that causes life-threatening diseases post-transplantation; however, an effective vaccine remains elusive. V160 is a live-attenuated replication defective HCMV vaccine that showed a 42.4% efficacy against primary HCMV infection among seronegative women in a phase 2b clinical trial. Here, we integrated the multicolor flow cytometry, longitudinal T cell receptor (TCR) sequencing, and single-cell RNA/TCR sequencing approaches to characterize the magnitude, phenotype, and functional quality of human T cell responses to V160. We demonstrated that V160 de novo induces IE-1 and pp65 specific durable polyfunctional effector CD8 T cells that are comparable to those induced by natural HCMV infection. We identified a variety of V160-responsive T cell clones which exhibit distinctive "transient" and "durable" expansion kinetics, and revealed a transcriptional signature that marks durable CD8 T cells post-vaccination. Our study enhances the understanding of human T-cell immune responses to V160 vaccination.
人巨细胞病毒(HCMV)是出生缺陷的主要感染原因,也是移植后导致危及生命疾病的最常见机会性感染;然而,一种有效的疫苗仍然难以实现。V160是一种减毒活的复制缺陷型HCMV疫苗,在一项2b期临床试验中,它对血清阴性女性的原发性HCMV感染显示出42.4%的疗效。在此,我们整合了多色流式细胞术、纵向T细胞受体(TCR)测序和单细胞RNA/TCR测序方法,以表征人类T细胞对V160反应的强度、表型和功能质量。我们证明,V160从头诱导IE-1和pp65特异性持久多功能效应CD8 T细胞,这些细胞与自然HCMV感染诱导的细胞相当。我们鉴定了多种对V160有反应的T细胞克隆,它们表现出独特的“短暂”和“持久”扩增动力学,并揭示了一种转录特征,该特征标记了疫苗接种后持久的CD8 T细胞。我们的研究增进了对人类T细胞对V160疫苗免疫反应的理解。