• 文献检索
  • 文档翻译
  • 深度研究
  • 学术资讯
  • Suppr Zotero 插件Zotero 插件
  • 邀请有礼
  • 套餐&价格
  • 历史记录
应用&插件
Suppr Zotero 插件Zotero 插件浏览器插件Mac 客户端Windows 客户端微信小程序
定价
高级版会员购买积分包购买API积分包
服务
文献检索文档翻译深度研究API 文档MCP 服务
关于我们
关于 Suppr公司介绍联系我们用户协议隐私条款
关注我们

Suppr 超能文献

核心技术专利:CN118964589B侵权必究
粤ICP备2023148730 号-1Suppr @ 2026

文献检索

告别复杂PubMed语法,用中文像聊天一样搜索,搜遍4000万医学文献。AI智能推荐,让科研检索更轻松。

立即免费搜索

文件翻译

保留排版,准确专业,支持PDF/Word/PPT等文件格式,支持 12+语言互译。

免费翻译文档

深度研究

AI帮你快速写综述,25分钟生成高质量综述,智能提取关键信息,辅助科研写作。

立即免费体验

共聚焦激光内镜检查作为维得利珠单抗治疗溃疡性结肠炎临床和内镜疗效的预测生物标志物:DETECT 研究。

Confocal laser endomicroscopy as predictive biomarker of clinical and endoscopic efficacy of vedolizumab in ulcerative colitis: The DETECT study.

机构信息

Department of Gastroenterology, University Hospital of Brest, Brest, France.

Nantes Université, CHU Nantes, Institut des Maladies de l'Appareil Digestif (IMAD), Hépato-Gastroentérologie, Inserm CIC 1413, Nantes, France.

出版信息

PLoS One. 2024 Apr 2;19(4):e0298313. doi: 10.1371/journal.pone.0298313. eCollection 2024.

DOI:10.1371/journal.pone.0298313
PMID:38564601
原文链接:https://pmc.ncbi.nlm.nih.gov/articles/PMC10986992/
Abstract

AIMS

In patients with ulcerative colitis (UC), no biomarker is available to help the physician to choose the most suitable biotherapy. The primary objective of this pilot study was to assess the feasibility of identification of α4β7- and TNF-expressing cells, to predict the response to vedolizumab using confocal laser endoscopy (CLE).

METHODS

Patients with moderate-to-severe UC, naïve of biotherapy, received vedolizumab. Clinical evaluation was performed at each infusion. Endoscopic evaluation was performed before inclusion and at week 22. Fresh colonic biopsies were stained using FITC-labelled vedolizumab and Alexa fluor-labelled adalimumab and ex vivo dual-band CLE images were acquired. Blood samples were collected to measure trough concentrations of vedolizumab and to determine absolute counts of T and B cells subpopulations, NK cells and monocytes.

RESULTS

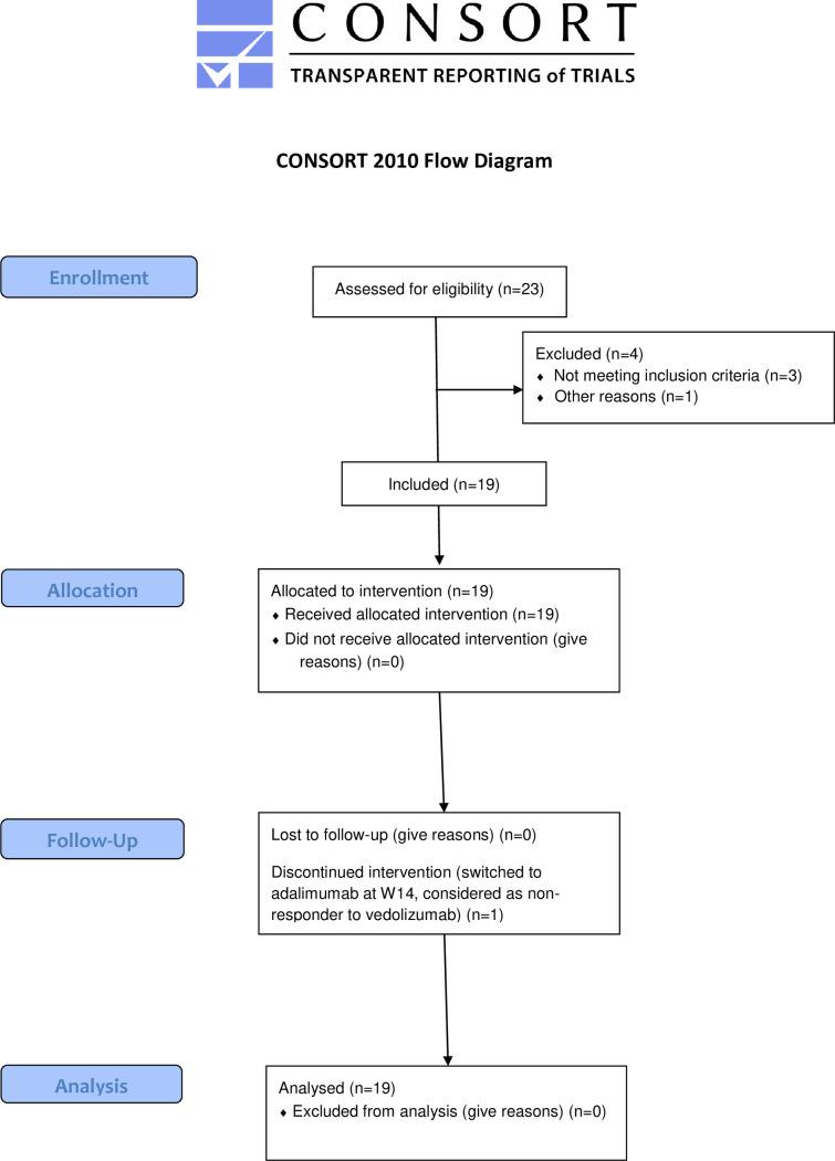
Nineteen patients were enrolled in the study and received at least one dose of vedolizumab. Clinical remission and endoscopic improvement were observed in 58% of whom 5 patients (45%) had an endoscopic subscore of 0. In terms of clinical response and remission, endoscopic improvement and histologic response, FITC-conjugated vedolizumab staining tended to be higher in responder patients compared to non-responders at week 22. A threshold value of 6 positive FITC-vedolizumab staining areas detected by CLE seemed informative to discriminate the responders and non-responders. The results were similar in terms of clinical remission and endoscopic improvement with a sensitivity of 78% and a specificity of 85% (p = 0.05). Trough concentrations and blood immune cells were not associated with responses to vedolizumab.

CONCLUSION

This pilot study demonstrate that dual-band CLE is feasible to detect α4β7- and TNF-expressing cells. Positive α4β7 staining seems to be associated with clinical and endoscopic remission in UC patients treated by anti-α4β7-integrin, subject to validation by larger-scale studies. Clinical-trial.gov: NCT02878083.

摘要

目的

在溃疡性结肠炎(UC)患者中,尚无生物标志物可帮助医生选择最合适的生物疗法。本初步研究的主要目的是评估使用共聚焦激光内镜(CLE)鉴定α4β7和 TNF 表达细胞以预测对 vedolizumab 反应的可行性。

方法

接受 vedolizumab 治疗的中重度 UC 初治患者纳入研究。每次输注时均进行临床评估。在纳入前和第 22 周进行内镜评估。使用 FITC 标记的 vedolizumab 和 Alexa fluor 标记的 adalimumab 对新鲜结肠活检进行染色,并采集 ex vivo 双带 CLE 图像。采集血样以测量 vedolizumab 的谷浓度并确定 T 和 B 细胞亚群、NK 细胞和单核细胞的绝对计数。

结果

19 例患者入组并至少接受了 1 次 vedolizumab 治疗。58%的患者观察到临床缓解和内镜改善,其中 5 例(45%)内镜亚评分 0。就临床缓解和临床缓解、内镜改善和组织学反应而言,与非应答者相比,应答者在第 22 周时 FITC 缀合的 vedolizumab 染色往往更高。CLE 检测到的 6 个阳性 FITC-vedolizumab 染色区域的阈值似乎可用于区分应答者和非应答者。在临床缓解和内镜改善方面,结果相似,敏感性为 78%,特异性为 85%(p=0.05)。vedolizumab 应答与谷浓度和血液免疫细胞无关。

结论

这项初步研究表明,双带 CLE 可用于检测α4β7 和 TNF 表达细胞。阳性的α4β7 染色似乎与接受抗-α4β7 整联蛋白治疗的 UC 患者的临床和内镜缓解相关,尚需更大规模研究验证。Clinical-trial.gov:NCT02878083。

https://cdn.ncbi.nlm.nih.gov/pmc/blobs/1122/10986992/aa5ee16f6560/pone.0298313.g003.jpg
https://cdn.ncbi.nlm.nih.gov/pmc/blobs/1122/10986992/9a98af0f5a86/pone.0298313.g001.jpg
https://cdn.ncbi.nlm.nih.gov/pmc/blobs/1122/10986992/f564900e8d43/pone.0298313.g002.jpg
https://cdn.ncbi.nlm.nih.gov/pmc/blobs/1122/10986992/aa5ee16f6560/pone.0298313.g003.jpg
https://cdn.ncbi.nlm.nih.gov/pmc/blobs/1122/10986992/9a98af0f5a86/pone.0298313.g001.jpg
https://cdn.ncbi.nlm.nih.gov/pmc/blobs/1122/10986992/f564900e8d43/pone.0298313.g002.jpg
https://cdn.ncbi.nlm.nih.gov/pmc/blobs/1122/10986992/aa5ee16f6560/pone.0298313.g003.jpg

相似文献

1
Confocal laser endomicroscopy as predictive biomarker of clinical and endoscopic efficacy of vedolizumab in ulcerative colitis: The DETECT study.共聚焦激光内镜检查作为维得利珠单抗治疗溃疡性结肠炎临床和内镜疗效的预测生物标志物:DETECT 研究。
PLoS One. 2024 Apr 2;19(4):e0298313. doi: 10.1371/journal.pone.0298313. eCollection 2024.
2
Identification of Candidate Biomarkers Associated with Response to Vedolizumab in Inflammatory Bowel Disease.识别与 vedolizumab 在炎症性肠病中的应答相关的候选生物标志物。
Dig Dis Sci. 2018 Sep;63(9):2419-2429. doi: 10.1007/s10620-018-4924-8. Epub 2018 Jan 25.
3
Biomarkers Are Associated With Clinical and Endoscopic Outcomes With Vedolizumab Treatment in Ulcerative Colitis.生物标志物与溃疡性结肠炎患者接受维得利珠单抗治疗的临床和内镜结局相关。
Inflamm Bowel Dis. 2019 Jan 10;25(2):410-420. doi: 10.1093/ibd/izy307.
4
Influence of Drug Exposure on Vedolizumab-Induced Endoscopic Remission in Anti-Tumour Necrosis Factor [TNF] Naïve and Anti-TNF Exposed IBD Patients.药物暴露对肿瘤坏死因子 [TNF] 初治和 TNF 暴露的炎症性肠病患者接受维得利珠单抗诱导内镜缓解的影响。
J Crohns Colitis. 2020 Mar 13;14(3):332-341. doi: 10.1093/ecco-jcc/jjz151.
5
Mucosal α4β7+ Lymphocytes and MAdCAM+ Venules Predict Response to Vedolizumab in Ulcerative Colitis.黏膜 α4β7+ 淋巴细胞和 MAdCAM+ 小静脉可预测溃疡性结肠炎对维得利珠单抗的应答。
Inflamm Bowel Dis. 2024 Jun 3;30(6):930-938. doi: 10.1093/ibd/izad123.
6
Efficacy of Vedolizumab Induction and Maintenance Therapy in Patients With Ulcerative Colitis, Regardless of Prior Exposure to Tumor Necrosis Factor Antagonists.无论患者先前是否使用过肿瘤坏死因子拮抗剂,维得利珠单抗诱导和维持治疗对溃疡性结肠炎患者均有效。
Clin Gastroenterol Hepatol. 2017 Feb;15(2):229-239.e5. doi: 10.1016/j.cgh.2016.08.044. Epub 2016 Sep 14.
7
Histologic Outcomes With Vedolizumab Versus Adalimumab in Ulcerative Colitis: Results From An Efficacy and Safety Study of Vedolizumab Intravenous Compared to Adalimumab Subcutaneous in Participants With Ulcerative Colitis (VARSITY).维得利珠单抗与阿达木单抗治疗溃疡性结肠炎的组织学结局:维得利珠单抗静脉输注与阿达木单抗皮下注射治疗溃疡性结肠炎的疗效和安全性研究(VARSITY)的结果。
Gastroenterology. 2021 Oct;161(4):1156-1167.e3. doi: 10.1053/j.gastro.2021.06.015. Epub 2021 Jun 16.
8
Association of Vedolizumab Level, Anti-Drug Antibodies, and α4β7 Occupancy With Response in Patients With Inflammatory Bowel Diseases. vedolizumab 水平、抗药物抗体和 α4β7 占有率与炎症性肠病患者反应的相关性。
Clin Gastroenterol Hepatol. 2018 May;16(5):697-705.e7. doi: 10.1016/j.cgh.2017.11.050. Epub 2017 Dec 7.
9
Long-Term Outcomes of Early vs Delayed Responders to Vedolizumab and Adalimumab: A Post Hoc Analysis of the VARSITY Study.维多珠单抗和阿达木单抗早期与延迟反应者的长期结局:VARSITY研究的事后分析
Am J Gastroenterol. 2023 Jan 1;118(1):121-128. doi: 10.14309/ajg.0000000000001987. Epub 2022 Sep 1.
10
Endoscopic, Radiologic, and Histologic Healing With Vedolizumab in Patients With Active Crohn's Disease.维得利珠单抗治疗活动期克罗恩病患者的内镜、放射学和组织学愈合。
Gastroenterology. 2019 Oct;157(4):1007-1018.e7. doi: 10.1053/j.gastro.2019.06.038. Epub 2019 Jul 4.

本文引用的文献

1
MIN score predicts primary response to infliximab/adalimumab and vedolizumab therapy in patients with inflammatory bowel diseases.MIN评分可预测炎症性肠病患者对英夫利昔单抗/阿达木单抗和维多珠单抗治疗的初始反应。
Genomics. 2021 Jul;113(4):1988-1998. doi: 10.1016/j.ygeno.2021.04.011. Epub 2021 Apr 16.
2
Integrating efficacy and safety of vedolizumab compared with other advanced therapies to assess net clinical benefit of ulcerative colitis treatments: a network meta-analysis.比较维得利珠单抗与其他先进疗法的疗效和安全性,评估溃疡性结肠炎治疗的净临床获益:一项网络荟萃分析。
Expert Rev Gastroenterol Hepatol. 2021 Jun;15(6):711-722. doi: 10.1080/17474124.2021.1880319. Epub 2021 Mar 4.
3
Probe-based Confocal Laser Endomicroscopy for In Vivo Assessment of Histological Healing in Ulcerative Colitis: Development and Validation of the ENHANCE Index.
基于探针的共聚焦激光内视镜检查用于溃疡性结肠炎的体内组织学愈合评估:ENHANCE 指数的开发和验证。
J Crohns Colitis. 2021 Jun 22;15(6):994-999. doi: 10.1093/ecco-jcc/jjaa255.
4
Efficacy of ustekinumab vs. advanced therapies for the treatment of moderately to severely active ulcerative colitis: a systematic review and network meta-analysis.乌司奴单抗与中重度活动溃疡性结肠炎的高级治疗药物疗效比较:系统评价和网络荟萃分析。
Curr Med Res Opin. 2020 Apr;36(4):595-606. doi: 10.1080/03007995.2020.1716701. Epub 2020 Jan 29.
5
Vedolizumab versus Adalimumab for Moderate-to-Severe Ulcerative Colitis.维得利珠单抗与阿达木单抗治疗中重度溃疡性结肠炎的疗效比较。
N Engl J Med. 2019 Sep 26;381(13):1215-1226. doi: 10.1056/NEJMoa1905725.
6
Expression Levels of 4 Genes in Colon Tissue Might Be Used to Predict Which Patients Will Enter Endoscopic Remission After Vedolizumab Therapy for Inflammatory Bowel Diseases.结直肠组织中 4 种基因的表达水平可能可用于预测接受Vedolizumab 治疗炎症性肠病后哪些患者将进入内镜缓解。
Clin Gastroenterol Hepatol. 2020 May;18(5):1142-1151.e10. doi: 10.1016/j.cgh.2019.08.030. Epub 2019 Aug 22.
7
Effects of Anti-Integrin Treatment With Vedolizumab on Immune Pathways and Cytokines in Inflammatory Bowel Diseases.抗整合素药物Vedolizumab 对炎症性肠病免疫途径和细胞因子的影响。
Front Immunol. 2018 Jul 31;9:1700. doi: 10.3389/fimmu.2018.01700. eCollection 2018.
8
Quantitative assessment of mucosal architecture using computer-based analysis of confocal laser endomicroscopy in inflammatory bowel diseases.应用计算机分析共聚焦激光内镜对炎症性肠病的黏膜结构进行定量评估。
Gastrointest Endosc. 2019 Mar;89(3):626-636. doi: 10.1016/j.gie.2018.08.006. Epub 2018 Aug 16.
9
Putative biomarkers of vedolizumab resistance and underlying inflammatory pathways involved in IBD.维多珠单抗耐药的潜在生物标志物以及炎症性肠病中涉及的潜在炎症途径。
BMJ Open Gastroenterol. 2018 May 31;5(1):e000208. doi: 10.1136/bmjgast-2018-000208. eCollection 2018.
10
Identification of Candidate Biomarkers Associated with Response to Vedolizumab in Inflammatory Bowel Disease.识别与 vedolizumab 在炎症性肠病中的应答相关的候选生物标志物。
Dig Dis Sci. 2018 Sep;63(9):2419-2429. doi: 10.1007/s10620-018-4924-8. Epub 2018 Jan 25.