Suppr超能文献

定量蛋白质组学分析揭示了转录调控因子 UidR 在 细菌生物膜形成中的重要作用。

Quantitative proteomics analysis reveals an important role of the transcriptional regulator UidR in the bacterial biofilm formation of .

机构信息

College of Life Sciences, College of Juncao Science and Ecology, Fujian Agriculture and Forestry University, Fuzhou, China.

School of Life Sciences, Nanjing Agricultural University, Nanjing, China.

出版信息

Front Cell Infect Microbiol. 2024 Mar 22;14:1380747. doi: 10.3389/fcimb.2024.1380747. eCollection 2024.

Abstract

INTRODUCTION

Bacterial biofilm is a well-known characteristic that plays important roles in diverse physiological functions, whereas the current intrinsic regulatory mechanism of its formation is still largely unknown.

METHODS

In the present study, a label-free based quantitative proteomics technology was conducted to compare the differentially expressed proteins (DEPs) between and the wild-type strain in the biofilm state.

RESULTS

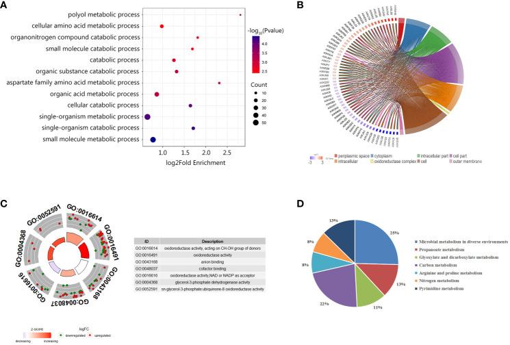
The results showed that the deletion of gene uidR encoding a TetR transcriptional regulator significantly increased the biofilm formation in . And there was a total of 220 DEPs, including 120 up-regulated proteins and 100 down-regulated proteins between and the wild-type strain based on the quantitative proteomics. Bioinformatics analysis suggested that may affect bacterial biofilm formation by regulating some related proteins in glyoxylic acid and dicarboxylic acid pathway. The expressions of selected proteins involved in this pathway were further confirmed by q-PCR assay, and the results was in accordance with the quantitative proteomics data. Moreover, the deletion of four genes ( and ) related to the glyoxylic acid and dicarboxylic acid pathway lead to a significant decrease in the biofilm formation.

DISCUSSION

Thus, the results indicated that involved in the regulatory of bacterial biofilm formation, and it may provide a potential target for the drug development and a new clue for the prevention of pathogenic in the future.

摘要

简介

细菌生物膜是一种众所周知的特征,它在多种生理功能中起着重要作用,而其形成的内在调节机制目前仍知之甚少。

方法

在本研究中,采用无标记的定量蛋白质组学技术比较了生物膜状态下 和野生型菌株之间的差异表达蛋白(DEPs)。

结果

结果表明,缺失编码 TetR 转录调节因子的 uidR 基因显著增加了 的生物膜形成。根据定量蛋白质组学, 在 和野生型菌株之间共有 220 个 DEPs,包括 120 个上调蛋白和 100 个下调蛋白。生物信息学分析表明, 可能通过调节乙醛酸和二羧酸途径中的一些相关蛋白来影响细菌生物膜的形成。通过 q-PCR 检测进一步验证了所选涉及该途径的蛋白的表达情况,结果与定量蛋白质组学数据一致。此外,缺失与乙醛酸和二羧酸途径相关的四个基因( 和 )导致生物膜形成显著减少。

讨论

因此,结果表明 参与了细菌生物膜形成的调节,这可能为未来的药物开发提供了一个潜在的靶点,并为预防相关病原菌提供了一个新的线索。

https://cdn.ncbi.nlm.nih.gov/pmc/blobs/03b5/10995333/ae2d5ef6a25f/fcimb-14-1380747-g001.jpg

文献AI研究员

20分钟写一篇综述,助力文献阅读效率提升50倍。

立即体验

用中文搜PubMed

大模型驱动的PubMed中文搜索引擎

马上搜索

文档翻译

学术文献翻译模型,支持多种主流文档格式。

立即体验