Department of Laboratory Medicine and Pathology, Mayo Clinic, Rochester, Minnesota, USA.
Institute of Bioinformatics, International Technology Park, Bangalore, India.
JCI Insight. 2024 Apr 8;9(7):e172509. doi: 10.1172/jci.insight.172509.
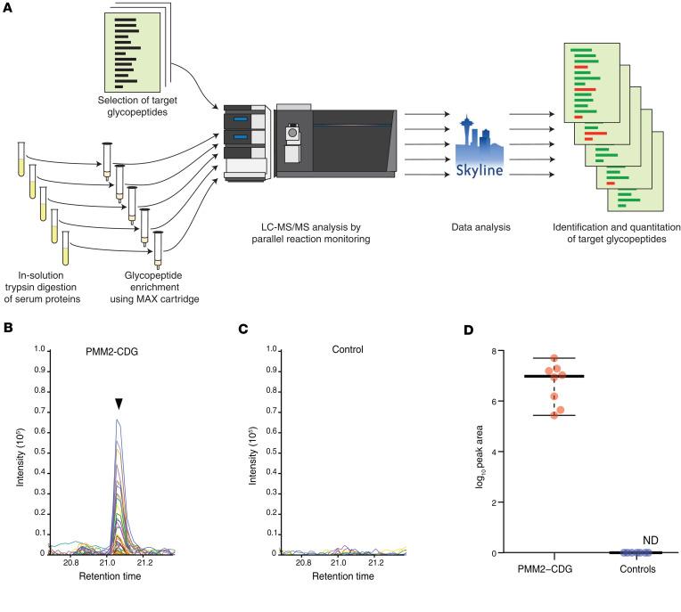
BACKGROUNDDiagnosis of PMM2-CDG, the most common congenital disorder of glycosylation (CDG), relies on measuring carbohydrate-deficient transferrin (CDT) and genetic testing. CDT tests have false negatives and may normalize with age. Site-specific changes in protein N-glycosylation have not been reported in sera in PMM2-CDG.METHODSUsing multistep mass spectrometry-based N-glycoproteomics, we analyzed sera from 72 individuals to discover and validate glycopeptide alterations. We performed comprehensive tandem mass tag-based discovery experiments in well-characterized patients and controls. Next, we developed a method for rapid profiling of additional samples. Finally, targeted mass spectrometry was used for validation in an independent set of samples in a blinded fashion.RESULTSOf the 3,342 N-glycopeptides identified, patients exhibited decrease in complex-type N-glycans and increase in truncated, mannose-rich, and hybrid species. We identified a glycopeptide from complement C4 carrying the glycan Man5GlcNAc2, which was not detected in controls, in 5 patients with normal CDT results, including 1 after liver transplant and 2 with a known genetic variant associated with mild disease, indicating greater sensitivity than CDT. It was detected by targeted analysis in 2 individuals with variants of uncertain significance in PMM2.CONCLUSIONComplement C4-derived Man5GlcNAc2 glycopeptide could be a biomarker for accurate diagnosis and therapeutic monitoring of patients with PMM2-CDG and other CDGs.FUNDINGU54NS115198 (Frontiers in Congenital Disorders of Glycosylation: NINDS; NCATS; Eunice Kennedy Shriver NICHD; Rare Disorders Consortium Disease Network); K08NS118119 (NINDS); Minnesota Partnership for Biotechnology and Medical Genomics; Rocket Fund; R01DK099551 (NIDDK); Mayo Clinic DERIVE Office; Mayo Clinic Center for Biomedical Discovery; IA/CRC/20/1/600002 (Center for Rare Disease Diagnosis, Research and Training; DBT/Wellcome Trust India Alliance).
黏多糖贮积症 2 型(PMM2-CDG)是最常见的先天性糖基化缺陷症(CDG),其诊断依赖于测定糖蛋白缺乏转铁蛋白(CDT)和基因检测。CDT 检测有假阴性,且可能随年龄而正常化。PMM2-CDG 患者血清中尚未报道蛋白 N-糖基化的特定部位变化。
我们采用基于多级质谱的 N-糖蛋白组学方法,分析了 72 名个体的血清,以发现和验证糖肽变化。我们在经过充分特征鉴定的患者和对照中进行了全面的串联标签发现实验。接下来,我们开发了一种用于快速分析其他样本的方法。最后,以盲法在一组独立的样本中使用靶向质谱进行验证。
在鉴定的 3342 个 N-糖肽中,患者表现出复杂型 N-聚糖减少和截断、富含甘露糖和杂合型聚糖增加。我们从补体 C4 中鉴定出一种带有聚糖 Man5GlcNAc2 的糖肽,在对照组中未检测到,在 5 名 CDT 结果正常的患者中均有发现,包括 1 名肝移植后患者和 2 名已知与轻度疾病相关的遗传变异患者,表明其比 CDT 更敏感。在 2 名 PMM2 中存在意义不明的变异体的个体中,通过靶向分析检测到该糖肽。
补体 C4 衍生的 Man5GlcNAc2 糖肽可作为 PMM2-CDG 和其他 CDG 患者准确诊断和治疗监测的生物标志物。
U54NS115198(先天性糖基化缺陷症前沿研究:NINDS;NCATS;Eunice Kennedy Shriver NICHD;罕见疾病联盟疾病网络);K08NS118119(NINDS);明尼苏达州生物技术和医学基因组学伙伴关系;火箭基金;R01DK099551(NIDDK);梅奥诊所衍生办公室;梅奥诊所生物医学发现中心;IA/CRC/20/1/600002(罕见疾病诊断、研究和培训中心;DBT/惠康信托印度联盟)。