Suppr超能文献

不同覆盖方式对桃园土壤环境和果实品质的影响

Effects of Different Mulching Practices on Soil Environment and Fruit Quality in Peach Orchards.

作者信息

Guo Lei, Liu Siyu, Zhang Peizhi, Hakeem Abdul, Song Hongfeng, Yu Mingliang, Wang Falin

机构信息

College of Horticulture, Gansu Agricultural University, Lanzhou 730070, China.

Fruit Crop Genetic Improvement and Seedling Propagation Engineering Research Center of Jiangsu Province, Nanjing 210095, China.

出版信息

Plants (Basel). 2024 Mar 13;13(6):827. doi: 10.3390/plants13060827.

Abstract

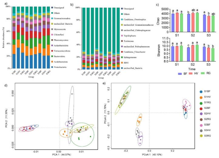
Mulching practices have been used to improve peach growth and production across the globe. However, the impact of mulching on the physiochemical properties and soil characteristics of orchards remains largely unknown. This study aimed to decipher the impacts of various mulching patterns on the soil environment and the quality of fruit in "Zijinhuangcui". Three treatments were set up, which included black ground fabric mulch (BF) and two living grass mulch treatments (HV: hairy vetch and RG: ryegrass). The results showed that different mulching treatments have different effects on soil, plant growth, and fruit quality. Living grass mulch treatments, especially the HV treatment, significantly improved soil nutrients by enhancing nitrogen-related indicators. Of note, the BF treatment had higher total phosphorus and available phosphorus contents than the HV and RG treatments. The HV treatment had the highest relative abundance of Proteobacteria (33.49%), which is associated with symbiotic nitrogen fixation, followed by RG (25.62%), and BF (22.38%) at the young fruit stage. Similarly, the abundance of , which has a unique nitrogen fixation system at the genus level, was significantly higher in the living grass mulch (HV, 1.30-3.13% and RG, 2.27-4.24%) than in the BF treatment. Living grass mulch also promoted tree growth, increased fruit sugar content, sugar-related components, and sugar-acid ratio, and reduced the acid content. Collectively, the findings of this study show that living grass mulch can promote tree growth and improve fruit quality by improving soil fertility, bacterial diversity, and richness.

摘要

地膜覆盖措施已在全球范围内用于改善桃树生长和提高产量。然而,地膜覆盖对果园理化性质和土壤特性的影响仍 largely unknown。本研究旨在解读不同地膜覆盖模式对“紫金黄翠”土壤环境和果实品质的影响。设置了三个处理,包括黑色地面织物覆盖(BF)和两种活体草覆盖处理(HV:毛苕子和RG:黑麦草)。结果表明,不同的地膜覆盖处理对土壤、植株生长和果实品质有不同影响。活体草覆盖处理,尤其是HV处理,通过提高与氮相关的指标显著改善了土壤养分。值得注意的是,BF处理的总磷和有效磷含量高于HV和RG处理。在幼果期,HV处理的变形菌门相对丰度最高(33.49%),与共生固氮有关,其次是RG(25.62%)和BF(22.38%)。同样,在属水平上具有独特固氮系统的 的丰度在活体草覆盖(HV为1.30 - 3.13%,RG为2.27 - 4.24%)中显著高于BF处理。活体草覆盖还促进了树体生长,增加了果实糖含量、与糖相关的成分以及糖酸比,并降低了酸含量。总体而言,本研究结果表明,活体草覆盖可通过改善土壤肥力、细菌多样性和丰富度来促进树体生长并提高果实品质。

https://cdn.ncbi.nlm.nih.gov/pmc/blobs/5b4b/10975533/56b829c2cc30/plants-13-00827-g001.jpg

文献AI研究员

20分钟写一篇综述,助力文献阅读效率提升50倍。

立即体验

用中文搜PubMed

大模型驱动的PubMed中文搜索引擎

马上搜索

文档翻译

学术文献翻译模型,支持多种主流文档格式。

立即体验