Suppr超能文献

微生物群分析揭示了自闭症相关16p11.2微重复小鼠模型中肠道微生物神经递质的改变。

Microbiota profiling reveals alteration of gut microbial neurotransmitters in a mouse model of autism-associated 16p11.2 microduplication.

作者信息

Fu Zhang, Yang Xiuyan, Jiang Youheng, Mao Xinliang, Liu Hualin, Yang Yanming, Chen Jia, Chen Zhumei, Li Huiliang, Zhang Xue-Song, Mao Xinjun, Li Ningning, Wang Dilong, Jiang Jian

机构信息

Tomas Lindhal Nobel Laureate Laboratory, The Seventh Affiliated Hospital of Sun Yat-sen University, Shenzhen, Guangdong, China.

Digestive Diseases Center, Guangdong Provincial Key Laboratory of Digestive Cancer Research, The Seventh Affiliated Hospital of Sun Yat-sen University, Shenzhen, Guangdong, China.

出版信息

Front Microbiol. 2024 Mar 26;15:1331130. doi: 10.3389/fmicb.2024.1331130. eCollection 2024.

Abstract

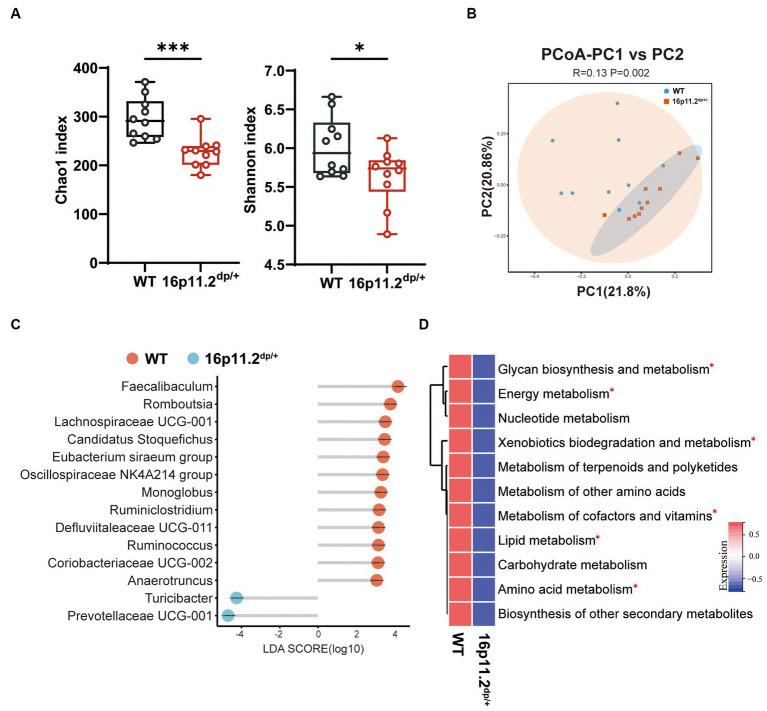
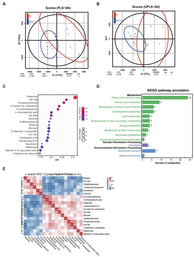
The gut-brain axis is evident in modulating neuropsychiatric diseases including autism spectrum disorder (ASD). Chromosomal 16p11.2 microduplication 16p11.2 is among the most prevalent genetic copy number variations (CNV) linked with ASD. However, the implications of gut microbiota status underlying the development of ASD-like impairments induced by 16p11.2 remains unclear. To address this, we initially investigated a mouse model of 16p11.2, which exhibits social novelty deficit and repetitive behavior characteristic of ASD. Subsequently, we conducted a comparative analysis of the gut microbial community and metabolomic profiles between 16p11.2 and their wild-type counterparts using 16S rRNA sequencing and liquid chromatography-mass spectrometry (LC/MS). Our microbiota analysis revealed structural dysbiosis in 16p11.2 mice, characterized by reduced biodiversity and alterations in species abundance, as indicated by α/β-diversity analysis. Specifically, we observed reduced relative abundances of and , accompanied by an increase in and in 16p11.2 group. Metabolomic analysis identified 19 significantly altered metabolites and unveiled enriched amino acid metabolism pathways. Notably, a disruption in the predominantly histamine-centered neurotransmitter network was observed in 16p11.2 mice. Collectively, our findings delineate potential alterations and correlations among the gut microbiota and microbial neurotransmitters in 16p11.2 mice, providing new insights into the pathogenesis of and treatment for 16p11.2 CNV-associated ASD.

摘要

肠-脑轴在调节包括自闭症谱系障碍(ASD)在内的神经精神疾病中很明显。16号染色体16p11.2微重复是与ASD相关的最常见的遗传拷贝数变异(CNV)之一。然而,16p11.2诱导的ASD样损伤发展背后的肠道微生物群状态的影响仍不清楚。为了解决这个问题,我们首先研究了16p11.2的小鼠模型,该模型表现出ASD的社会新奇性缺陷和重复行为特征。随后,我们使用16S rRNA测序和液相色谱-质谱联用(LC/MS)对16p11.2小鼠及其野生型对照的肠道微生物群落和代谢组学特征进行了比较分析。我们的微生物群分析显示,16p11.2小鼠存在结构失调,α/β多样性分析表明其生物多样性降低,物种丰度发生改变。具体而言,我们观察到16p11.2组中[具体物种名称1]和[具体物种名称2]的相对丰度降低,同时[具体物种名称3]和[具体物种名称4]增加。代谢组学分析确定了19种显著改变的代谢物,并揭示了富集的氨基酸代谢途径。值得注意的是,在16p11.2小鼠中观察到以组胺为主的神经递质网络受到破坏。总的来说,我们的研究结果描绘了16p11.2小鼠肠道微生物群和微生物神经递质之间的潜在变化和相关性,为16p11.2 CNV相关ASD的发病机制和治疗提供了新的见解。

https://cdn.ncbi.nlm.nih.gov/pmc/blobs/0085/11002229/390d2057846e/fmicb-15-1331130-g001.jpg

文献AI研究员

20分钟写一篇综述,助力文献阅读效率提升50倍。

立即体验

用中文搜PubMed

大模型驱动的PubMed中文搜索引擎

马上搜索

文档翻译

学术文献翻译模型,支持多种主流文档格式。

立即体验