Suppr超能文献

5-羟色胺受体 2B 在大鼠模型和腹泻型肠易激综合征患者中诱发内脏痛敏。

Serotonin receptor 2B induces visceral hyperalgesia in rat model and patients with diarrhea-predominant irritable bowel syndrome.

机构信息

Department of Gastroenterology, Jinshan Hospital of Fudan University, Shanghai 201508, China.

Department of Gastroenterology, Shanghai General Hospital, Shanghai Jiao Tong University School of Medicine, Shanghai 200080, China.

出版信息

World J Gastroenterol. 2024 Mar 14;30(10):1431-1449. doi: 10.3748/wjg.v30.i10.1431.

Abstract

BACKGROUND

Serotonin receptor 2B (5-HT receptor) plays a critical role in many chronic pain conditions. The possible involvement of the 5-HT receptor in the altered gut sensation of irritable bowel syndrome with diarrhea (IBS-D) was investigated in the present study.

AIM

To investigate the possible involvement of 5-HT receptor in the altered gut sensation in rat model and patients with IBS-D.

METHODS

Rectosigmoid biopsies were collected from 18 patients with IBS-D and 10 patients with irritable bowel syndrome with constipation who fulfilled the Rome IV criteria and 15 healthy controls. The expression level of the 5-HT receptor in colon tissue was measured using an enzyme-linked immunosorbent assay and correlated with abdominal pain scores. The IBS-D rat model was induced by intracolonic instillation of acetic acid and wrap restraint. Alterations in visceral sensitivity and 5-HT receptor and transient receptor potential vanilloid type 1 (TRPV1) expression were examined following 5-HT receptor antagonist administration. Changes in visceral sensitivity after administration of the TRPV1 antagonist were recorded.

RESULTS

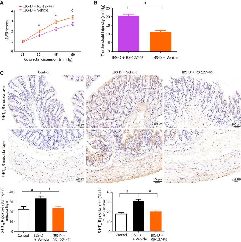
Here, we observed greater expression of the 5-HT receptor in the colonic mucosa of patients with IBS-D than in that of controls, which was correlated with abdominal pain scores. Intracolonic instillation of acetic acid and wrap restraint induced obvious chronic visceral hypersensitivity and increased fecal weight and fecal water content. Exogenous 5-HT receptor agonist administration increased visceral hypersensitivity, which was alleviated by successive administration of a TRPV1 antagonist. IBS-D rats receiving the 5-HT receptor antagonist exhibited inhibited visceral hyperalgesia.Moreover, the percentage of 5-HT receptor-immunoreactive (IR) cells surrounded by TRPV1-positive cells (5-HT receptor I) and total 5-HT receptor IR cells (5-HT receptor I) in IBS-D rats was significantly reduced by the administration of a 5-HT receptor antagonist.

CONCLUSION

Our finding that increased expression of the 5-HT receptor contributes to visceral hyperalgesia by inducing TRPV1 expression in IBS-D patients provides important insights into the potential mechanisms underlying IBS-D-associated visceral hyperalgesia.

摘要

背景

5-羟色胺受体 2B(5-HT 受体)在许多慢性疼痛疾病中发挥着关键作用。本研究旨在探讨 5-HT 受体在腹泻型肠易激综合征(IBS-D)患者肠道感觉改变中的可能作用。

目的

探讨 5-HT 受体在 IBS-D 患者和大鼠模型中肠道感觉改变中的可能作用。

方法

收集 18 例 IBS-D 患者、10 例符合 Rome IV 标准的 IBS 便秘患者和 15 例健康对照者的直肠乙状结肠活检组织。采用酶联免疫吸附试验检测结肠组织中 5-HT 受体的表达水平,并与腹痛评分相关。通过直肠内乙酸灌注和束缚应激诱导 IBS-D 大鼠模型,观察 5-HT 受体拮抗剂给药后内脏敏感性及 5-HT 受体和瞬时受体电位香草酸型 1(TRPV1)表达的变化,记录 TRPV1 拮抗剂给药后内脏敏感性的变化。

结果

我们观察到 IBS-D 患者结肠黏膜中 5-HT 受体的表达高于对照组,且与腹痛评分相关。直肠内乙酸灌注和束缚应激诱导明显的慢性内脏高敏感,并增加粪便重量和粪便含水量。外源性 5-HT 受体激动剂给药增加内脏高敏感,而 TRPV1 拮抗剂的连续给药可减轻这种作用。给予 5-HT 受体拮抗剂的 IBS-D 大鼠表现出抑制内脏痛觉过敏。此外,5-HT 受体拮抗剂给药可显著减少 IBS-D 大鼠中被 TRPV1 阳性细胞(5-HT 受体 I)和总 5-HT 受体 IR 细胞(5-HT 受体 I)环绕的 5-HT 受体免疫反应性(IR)细胞的比例。

结论

本研究发现,IBS-D 患者中 5-HT 受体表达增加通过诱导 TRPV1 表达导致内脏高敏感,这为 IBS-D 相关内脏高敏感的潜在机制提供了重要见解。

https://cdn.ncbi.nlm.nih.gov/pmc/blobs/7ce3/11000090/0d3a1611ec85/WJG-30-1431-g001.jpg

文献AI研究员

20分钟写一篇综述,助力文献阅读效率提升50倍。

立即体验

用中文搜PubMed

大模型驱动的PubMed中文搜索引擎

马上搜索

文档翻译

学术文献翻译模型,支持多种主流文档格式。

立即体验