Su Liang, Chen Yan, Fu Ming, Wang Hezhen, Tong Yanlu, Lin Zefeng, Chen Hongjiao, Lin Huiting, Chen Yi, Zhu Bing, Ma Sige, Xiao Yiyi, Huang Junyu, Zhao Ziyang, Li Fenjie, Ye Rongchen, Shi Hongguang, Wang Zhe, Zeng Jixiao, Wen Zhe, Luo Minhua, Xia Huimin, Zhang Ruizhong
Provincial Key Laboratory of Research in Structure Birth Defect Disease and Department of Pediatric Surgery, Guangdong Provincial Clinical Research Center for Child Health, Guangzhou Women and Children's Medical Center, Guangzhou Medical University, Guangzhou, China.
Key Laboratory of Special Pathogens and Biosafety, Wuhan Institute of Virology, Chinese Academy of Sciences, Wuhan, China.
JHEP Rep. 2024 Jan 26;6(5):101018. doi: 10.1016/j.jhepr.2024.101018. eCollection 2024 May.
BACKGROUND & AIMS: A high human cytomegalovirus (HCMV) infection rate accompanied by an increased level of bile duct damage is observed in the perinatal period. The possible mechanism was investigated.
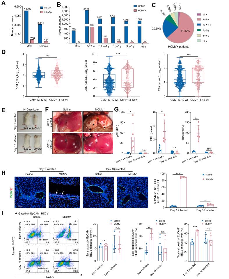
A total of 1,120 HCMV-positive and 9,297 HCMV-negative children were recruited, and depending on age, their liver biochemistry profile was compared. Fetal and infant biliary epithelial cells (F-BECs and I-BECs, respectively) were infected with HCMV, and the differences in cells were revealed by proteomic analysis. Protein-protein interactions were examined by coimmunoprecipitation and mass spectrometry analyses. A murine cytomegalovirus (MCMV) infection model was established to assess treatment effects.
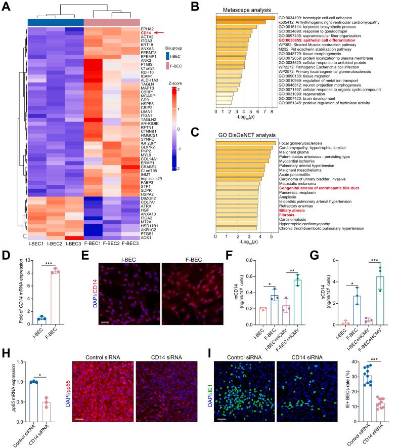
Perinatal HCMV infection significantly increased the level of bile duct damage. Neonatal BALB/c mice inoculated with MCMV showed obvious inflammation in the portal area with an abnormal bile duct structure. Proteomics analysis showed higher CD14 expression in F-BECs than in I-BECs. CD14 siRNA administration hindered HCMV infection, and CD14-knockout mice showed lower MCMV-induced bile duct damage. HCMV infection upregulated CD55 and poly ADP-ribose polymerase-1 (PARP-1) expression in F-BECs. Coimmunoprecipitation and mass spectrometry analyses revealed formation of the CD14-CD55 complex. siRNA-mediated inhibition of CD55 expression reduced sCD14-promoted HCMV replication in F-BECs. In MCMV-infected mice, anti-mouse CD14 antibody and PARP-1 inhibitor treatment diminished cell death, ameliorated bile duct damage, and reduced mortality.
CD14 facilitates perinatal HCMV infection in BECs via CD55, and PARP-1-mediated cell death was detected in perinatal cytomegalovirus-infected BECs. These results provide new insight into the treatment of perinatal HCMV infection with bile duct damage.
Perinatal human cytomegalovirus (HCMV) infection is associated with bile duct damage, but the underlying mechanism is still unknown. We discovered that CD14 expression is increased in biliary epithelial cells during perinatal HCMV infection and facilitates viral entry through CD55. We also detected PARP-1-mediated cell death in perinatal HCMV-infected biliary epithelial cells. We showed that blocking CD14 or inhibiting PARP-1 reduced bile duct damage and mortality in a mouse model of murine cytomegalovirus infection. Our findings provide a new insight into therapeutic strategies for perinatal HCMV infection.
围产期观察到人类巨细胞病毒(HCMV)感染率高且胆管损伤水平增加。对可能的机制进行了研究。
共招募了1120例HCMV阳性儿童和9297例HCMV阴性儿童,并根据年龄比较他们的肝脏生化指标。用HCMV感染胎儿和婴儿胆管上皮细胞(分别为F - BECs和I - BECs),通过蛋白质组学分析揭示细胞差异。通过免疫共沉淀和质谱分析检测蛋白质 - 蛋白质相互作用。建立小鼠巨细胞病毒(MCMV)感染模型以评估治疗效果。
围产期HCMV感染显著增加胆管损伤水平。接种MCMV的新生BALB/c小鼠门静脉区出现明显炎症且胆管结构异常。蛋白质组学分析显示F - BECs中CD14表达高于I - BECs。给予CD14 siRNA可阻碍HCMV感染,CD14基因敲除小鼠MCMV诱导的胆管损伤较低。HCMV感染上调F - BECs中CD55和聚ADP - 核糖聚合酶 - 1(PARP - 1)的表达。免疫共沉淀和质谱分析揭示了CD14 - CD55复合物的形成。siRNA介导的CD55表达抑制降低了F - BECs中可溶性CD14促进的HCMV复制。在MCMV感染的小鼠中,抗小鼠CD14抗体和PARP - 1抑制剂治疗减少了细胞死亡,改善了胆管损伤并降低了死亡率。
CD14通过CD55促进围产期HCMV在胆管上皮细胞中的感染,并且在围产期巨细胞病毒感染的胆管上皮细胞中检测到PARP - 1介导的细胞死亡。这些结果为围产期HCMV感染伴胆管损伤的治疗提供了新的见解。
围产期人类巨细胞病毒(HCMV)感染与胆管损伤有关,但其潜在机制仍不清楚。我们发现围产期HCMV感染期间胆管上皮细胞中CD14表达增加,并通过CD55促进病毒进入。我们还在围产期HCMV感染的胆管上皮细胞中检测到PARP - 1介导的细胞死亡。我们表明在小鼠巨细胞病毒感染模型中阻断CD14或抑制PARP - 1可减少胆管损伤和死亡率。我们的发现为围产期HCMV感染的治疗策略提供了新的见解。