Center for Immunotherapy and Precision Immuno-Oncology (CITI), Cleveland Clinic, Cleveland, Ohio, USA.
Alkermes Inc, Waltham, Massachusetts, USA.
J Immunother Cancer. 2024 Apr 11;12(4):e008066. doi: 10.1136/jitc-2023-008066.
Despite recent advances in immunotherapy, a substantial population of late-stage melanoma patients still fail to achieve sustained clinical benefit. Lack of translational preclinical models continues to be a major challenge in the field of immunotherapy; thus, more optimized translational models could strongly influence clinical trial development. To address this unmet need, we designed a preclinical model reflecting the heterogeneity in melanoma patients' clinical responses that can be used to evaluate novel immunotherapies and synergistic combinatorial treatment strategies. Using our all-autologous humanized melanoma mouse model, we examined the efficacy of a novel engineered interleukin 2 (IL-2)-based cytokine variant immunotherapy.
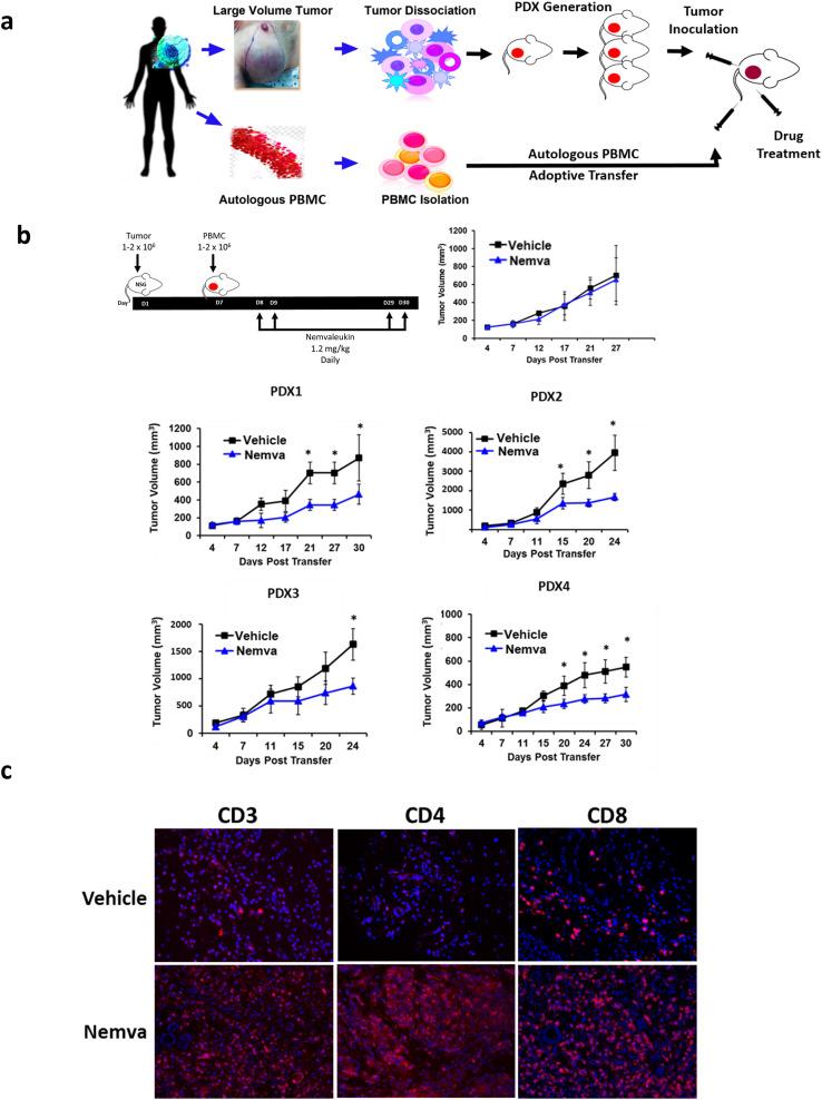
To study immune responses and antitumor efficacy for human melanoma tumors, we developed an all-autologous humanized melanoma mouse model using clinically annotated, matched patient tumor cells and peripheral blood mononuclear cells (PBMCs). After inoculating immunodeficient NSG mice with patient tumors and an adoptive cell transfer of autologous PBMCs, mice were treated with anti-PD-1, a novel investigational engineered IL-2-based cytokine (nemvaleukin), or recombinant human IL-2 (rhIL-2). The pharmacodynamic effects and antitumor efficacy of these treatments were then evaluated. We used tumor cells and autologous PBMCs from patients with varying immunotherapy responses to both model the diversity of immunotherapy efficacy observed in the clinical setting and to recapitulate the heterogeneous nature of melanoma.
Our model exhibited long-term survival of engrafted human PBMCs without developing graft-versus-host disease. Administration of an anti-PD-1 or nemvaleukin elicited antitumor responses in our model that were patient-specific and were found to parallel clinical responsiveness to checkpoint inhibitors. An evaluation of nemvaleukin-treated mice demonstrated increased tumor-infiltrating CD4 and CD8 T cells, preferential expansion of non-regulatory T cell subsets in the spleen, and significant delays in tumor growth compared with vehicle-treated controls or mice treated with rhIL-2.
Our model reproduces differential effects of immunotherapy in melanoma patients, capturing the inherent heterogeneity in clinical responses. Taken together, these data demonstrate our model's translatability for novel immunotherapies in melanoma patients. The data are also supportive for the continued clinical investigation of nemvaleukin as a novel immunotherapeutic for the treatment of melanoma.
尽管免疫疗法最近取得了进展,但仍有相当一部分晚期黑色素瘤患者无法持续获得临床获益。缺乏转化前临床模型仍然是免疫治疗领域的主要挑战;因此,更优化的转化模型可能会强烈影响临床试验的发展。为了满足这一未满足的需求,我们设计了一种反映黑色素瘤患者临床反应异质性的临床前模型,可用于评估新型免疫疗法和协同组合治疗策略。我们使用全自体人源化黑色素瘤小鼠模型,研究了新型工程白细胞介素 2(IL-2)为基础的细胞因子变体免疫疗法的疗效。
为了研究人类黑色素瘤肿瘤的免疫反应和抗肿瘤疗效,我们使用临床注释的、匹配的患者肿瘤细胞和外周血单核细胞(PBMCs)开发了一种全自体人源化黑色素瘤小鼠模型。将患者肿瘤和自体 PBMC 过继转移接种免疫缺陷 NSG 小鼠后,用抗 PD-1、新型研究性工程 IL-2 为基础的细胞因子(nemvaleukin)或重组人 IL-2(rhIL-2)治疗小鼠。然后评估这些治疗的药效学效应和抗肿瘤疗效。我们使用来自对免疫疗法有不同反应的患者的肿瘤细胞和自体 PBMC 来模拟临床观察到的免疫疗法疗效的多样性,并重现黑色素瘤的异质性。
我们的模型显示,植入的人 PBMC 长期存活而不会发生移植物抗宿主病。抗 PD-1 或 nemvaleukin 的给药在我们的模型中引起了抗肿瘤反应,这些反应是患者特异性的,并且与对检查点抑制剂的临床反应性平行。nemvaleukin 治疗小鼠的评估表明,与载体治疗对照或 rhIL-2 治疗小鼠相比,肿瘤浸润性 CD4 和 CD8 T 细胞增加,脾脏中无调节性 T 细胞亚群优先扩增,肿瘤生长明显延迟。
我们的模型再现了黑色素瘤患者免疫疗法的不同效果,捕捉到了临床反应的固有异质性。总之,这些数据证明了我们的模型在黑色素瘤患者新型免疫疗法中的转化能力。这些数据也支持继续临床研究 nemvaleukin 作为一种新型免疫疗法治疗黑色素瘤。