Department of Neurosurgery, Union Hospital, Tongji Medical College, Huazhong University of Science and Technology, Wuhan, Hubei, China.
Department of Traditional Chinese Medicine, Union Hospital, Tongji Medical College, Huazhong University of Science and Technology, Wuhan, Hubei, China.
J Immunother Cancer. 2024 Apr 11;12(4):e008718. doi: 10.1136/jitc-2023-008718.
Immunotherapy with checkpoint inhibitors, especially those targeting programmed death receptor 1 (PD-1)/PD-1 ligand (PD-L1), is increasingly recognized as a highly promising therapeutic modality for malignancies. Nevertheless, the efficiency of immune checkpoint blockade therapy in treating glioblastoma (GBM) is constrained. Hence, it is imperative to expand our comprehension of the molecular mechanisms behind GBM immune escape (IE).
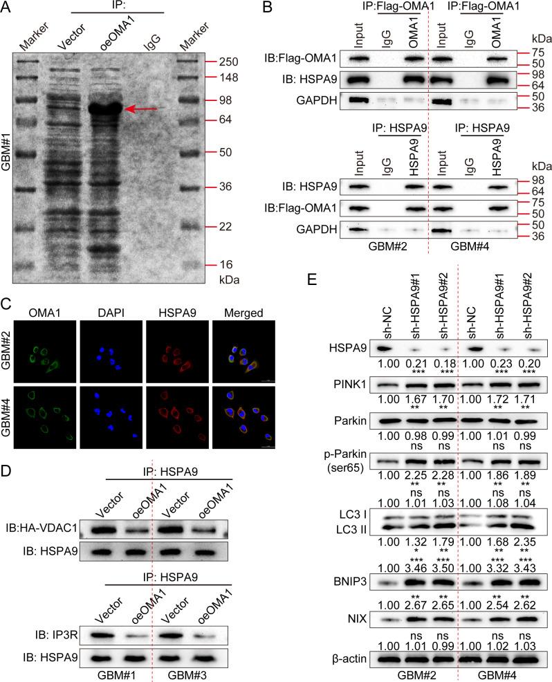
Protein chip analysis was performed to screen aberrantly expressed OMA1 protein in PD-1 inhibitor sensitive or resistant GBM. Herein, public databases and bioinformatics analysis were employed to investigate the OMA1 and PD-L1 relation. Then, this predicted relation was verified in primary GBM cell lines through distinct experimental methods. To investigate the molecular mechanism behind OMA1 in immunosuppression, a series of experimental methods were employed, including Western blotting, co-immunoprecipitation (Co-IP), mass spectrometry (MS), immunofluorescence, immunohistochemistry, and qRT-PCR.
Our findings revealed that OMA1 competitively binds to HSPA9 to induce mitophagy and mediates the IE of GBM. Data from TCGA indicated a significant correlation between OMA1 and immunosuppression. OMA1 promoted PD-L1 levels in primary cells from patients with GBM. Next, the results of Co-IP and MS conducted on GBM primary cells revealed that OMA1 interacts with HSPA9 and induces mitophagy. OMA1 promoted not only cGAS-STING activity by increasing mitochondrial DNA release but also PD-L1 transcription by activating cGAS-STING. Eventually, OMA1 has been found to induce immune evasion in GBM through its regulation of PD-1 binding and PD-L1 mediated T cell cytotoxicity.
The OMA1/HSPA9/cGAS/PD-L1 axis is elucidated in our study as a newly identified immune therapeutic target in GBM.
免疫检查点抑制剂的免疫疗法,特别是针对程序性死亡受体 1(PD-1)/PD-1 配体(PD-L1)的免疫疗法,已被越来越多地认为是治疗恶性肿瘤的一种极具前景的治疗方法。然而,免疫检查点阻断疗法治疗胶质母细胞瘤(GBM)的效率受到限制。因此,扩大我们对 GBM 免疫逃逸(IE)背后的分子机制的理解是至关重要的。
通过蛋白质芯片分析筛选出 PD-1 抑制剂敏感或耐药的 GBM 中异常表达的 OMA1 蛋白。在此,我们利用公共数据库和生物信息学分析来研究 OMA1 和 PD-L1 的关系。然后,通过不同的实验方法在原发性 GBM 细胞系中验证这种预测关系。为了研究 OMA1 在免疫抑制中的分子机制,我们采用了一系列实验方法,包括 Western blot、免疫共沉淀(Co-IP)、质谱(MS)、免疫荧光、免疫组化和 qRT-PCR。
我们的研究结果表明,OMA1 与 HSPA9 竞争结合以诱导线粒体自噬,并介导 GBM 的 IE。TCGA 数据表明 OMA1 与免疫抑制之间存在显著相关性。OMA1 可提高 GBM 患者原代细胞中的 PD-L1 水平。接下来,我们在 GBM 原代细胞中进行的 Co-IP 和 MS 结果表明,OMA1 与 HSPA9 相互作用并诱导线粒体自噬。OMA1 不仅通过增加线粒体 DNA 释放来促进 cGAS-STING 活性,而且通过激活 cGAS-STING 来促进 PD-L1 转录。最终,我们发现 OMA1 通过调节 PD-1 结合和 PD-L1 介导的 T 细胞细胞毒性,在 GBM 中诱导免疫逃逸。
我们的研究揭示了 OMA1/HSPA9/cGAS/PD-L1 轴作为 GBM 中一个新发现的免疫治疗靶点。