Cheng Yu, Huangfu Yini, Zhao Tingyuan, Wang Linxian, Yang Jing, Liu Jie, Feng Zujian, Que Kehua
Department of Endodontics, School of Stomatology, Hospital of Stomatology, Tianjin Medical University, Tianjin 300070, China.
Tianjin Key Laboratory of Biomaterial Research, Institute of Biomedical Engineering, Chinese Academy of Medical Sciences and Peking Union Medical College, Tianjin 300192, China.
Regen Biomater. 2024 Mar 26;11:rbae031. doi: 10.1093/rb/rbae031. eCollection 2024.
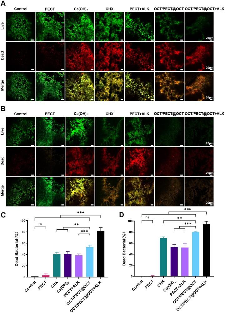
The utilization of intracanal medicaments is an indispensable procedure in root-canal treatment. However, the conventional intracanal medicaments still need improvement regarding antimicrobial efficacy and ease of clinical operation. To address the above issues, OCT/PECT@OCT + ALK composite hydrogel characterized by programming sequential release of dual antimicrobial agents has been proposed. Thanks to the self-assemble ability of amphiphilic copolymer poly(ε-caprolactone-co-1,4,8-trioxa [4.6]spiro-9-undecanone)-poly(ethylene glycol)-poly(ε-caprolactone-co-1,4,8-trioxa[4.6]spiro-9-undecanone) (PECT), dual hydrophilic and hydrophobic antimicrobial agents could be easily encapsulated in the hydrogel system and tailored for sequential drug release for a better antibiofilm effect. The hydrophilic octenidine (Octenidine dihydrochloride, OCT-HCl) is encapsulated in the hydrophilic part of hydrogel for instantaneous elevating the drug concentration through bursting release, and the hydrophobic octenidine (Octenidine, OCT) is further loaded into the PECT nanoparticles to achieve a slower and sustained-release profile. Additionally, calcium hydroxide (Ca(OH)) was incorporated into the system and evenly dispersed among PECT nanoparticles to create an alkaline (ALK) environment, synergistically enhancing the antibiofilm effect with higher efficiency and prolonged duration. The antibiofilm effect has been demonstrated in root-canal models and apical periodontitis rats, exhibiting superior performance compared to clinically used Ca(OH) paste. This study demonstrates that OCT/PECT@OCT + ALK composite thermosensitive hydrogel is a potential intracanal medicament with excellent antibiofilm effect and clinical operability.
根管内药物的使用是根管治疗中不可或缺的步骤。然而,传统的根管内药物在抗菌效果和临床操作简便性方面仍需改进。为了解决上述问题,人们提出了一种以双抗菌剂的程序顺序释放为特征的OCT/PECT@OCT + ALK复合水凝胶。由于两亲性共聚物聚(ε-己内酯-co-1,4,8-三氧杂[4.6]螺-9-十一烷酮)-聚乙二醇-聚(ε-己内酯-co-1,4,8-三氧杂[4.6]螺-9-十一烷酮)(PECT)的自组装能力,亲水性和疏水性双抗菌剂可以很容易地封装在水凝胶系统中,并进行定制以实现顺序药物释放,从而获得更好的抗生物膜效果。亲水性奥替尼啶(二盐酸奥替尼啶,OCT-HCl)封装在水凝胶的亲水性部分,通过突释瞬间提高药物浓度,疏水性奥替尼啶(奥替尼啶,OCT)进一步负载到PECT纳米颗粒中以实现更缓慢的持续释放曲线。此外,将氢氧化钙(Ca(OH))引入系统并均匀分散在PECT纳米颗粒之间,以创造碱性(ALK)环境,协同增强抗生物膜效果,提高效率并延长持续时间。在根管模型和根尖周炎大鼠中已证明了该抗生物膜效果,与临床使用的Ca(OH)糊剂相比表现出优异的性能。本研究表明,OCT/PECT@OCT + ALK复合热敏水凝胶是一种具有优异抗生物膜效果和临床可操作性的潜在根管内药物。