Suppr超能文献

载有龙胆苦苷的壳聚糖纳米颗粒作为治疗银屑病的外用剂

Gentiopicrin-Loaded Chitosan Nanoparticles as a Topical Agent for the Treatment of Psoriasis.

作者信息

Cheng Guohua, Zhang Xiaojie, Zhang Huiling, Feng Zhixuan, Cai Jiaxiu, Li Jingjing, Du Libo, Liu Ke

机构信息

College of Life Sciences, Sichuan University, Chengdu 610065, China.

Stable Key Laboratory for Structural Chemistry of Unstable and Stable Species, Institute of Chemistry, Chinese Academy of Sciences, Beijing 100190, China.

出版信息

Nanomaterials (Basel). 2024 Mar 29;14(7):610. doi: 10.3390/nano14070610.

Abstract

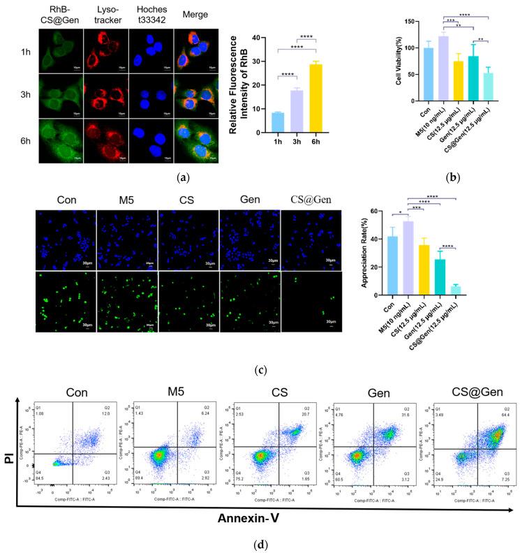
Psoriasis, a chronic inflammatory skin disease induced by various factors, including genetic factors, immune factors, environmental factors, and psychological factors, is characterized by thickening of the epidermis, excessive proliferation of keratinocytes, abnormal differentiation, and an excessive inflammatory response. Traditional treatments for psoriasis still face challenges because of limited curative effects, notable side effects, and a tendency for recurrence. In contrast, topical therapy provides a favorable option for psoriasis treatment because of its noninvasive and self-administered method. In this study, gentiopicrin (Gen) is encapsulated in the liposomes to form a nanodrug, and then chitosan is covered on the nanodrug to assemble the nanodrug delivery system (CS@Gen), which is used as a topical agent for treating psoriasis. Then M5 (a mixture of five pro-inflammatory cytokines, i.e., IL-17A, IL-22, IL-1α, oncostatin M, and TNF-α)-induced HacaT cells and imiquimod-induced psoriasis mouse models are established, whose results show that CS@Gen induces apoptosis and inhibits the proliferation and cell migration of psoriasis keratinocytes. Additionally, the application of CS@Gen cream can significantly reduce epidermal thickness, diminish skin scaling, and improve other related mechanisms in mice affected by psoriasis. Meanwhile, the prepared CS@Gen can significantly reduce the expression levels of IL-17a, Cxcl2, S100a, Mki67, and other related inflammatory factors, resulting in indirectly inhibiting the inflammation of keratinocytes. In summary, the present study provides an ideal loading for an anti-inflammatory and immunomodulatory drug delivery system for the treatment of psoriasis.

摘要

银屑病是一种由多种因素诱发的慢性炎症性皮肤病,这些因素包括遗传因素、免疫因素、环境因素和心理因素,其特征为表皮增厚、角质形成细胞过度增殖、分化异常以及过度的炎症反应。由于疗效有限、副作用显著且有复发倾向,银屑病的传统治疗方法仍然面临挑战。相比之下,局部治疗因其非侵入性和可自行给药的方式,为银屑病治疗提供了一个有利的选择。在本研究中,龙胆苦苷(Gen)被包裹在脂质体中形成纳米药物,然后在纳米药物上覆盖壳聚糖以组装纳米药物递送系统(CS@Gen),该系统被用作治疗银屑病的局部用药。随后建立了M5(五种促炎细胞因子的混合物,即IL-17A、IL-22、IL-1α、制瘤素M和TNF-α)诱导的HacaT细胞和咪喹莫特诱导的银屑病小鼠模型,结果表明CS@Gen可诱导银屑病角质形成细胞凋亡并抑制其增殖和细胞迁移。此外,应用CS@Gen乳膏可显著降低小鼠银屑病表皮厚度、减少皮肤鳞屑,并改善其他相关机制。同时,制备的CS@Gen可显著降低IL-17a、Cxcl2、S100a、Mki67等相关炎症因子的表达水平,从而间接抑制角质形成细胞的炎症。综上所述,本研究为治疗银屑病的抗炎和免疫调节药物递送系统提供了一种理想的载药方式。

https://cdn.ncbi.nlm.nih.gov/pmc/blobs/42ff/11013271/0e029be52454/nanomaterials-14-00610-g001a.jpg

文献AI研究员

20分钟写一篇综述,助力文献阅读效率提升50倍。

立即体验

用中文搜PubMed

大模型驱动的PubMed中文搜索引擎

马上搜索

文档翻译

学术文献翻译模型,支持多种主流文档格式。

立即体验