Department of Orthopedics, Shijie Hospital of Dongguan City, Dongguan, China.
Department of Orthopedics, Orthopedic Hospital of Guangdong Province, Academy of Orthopedics·Guangdong Province, The Third School of Clinical Medicine, The Third Affiliated Hospital, Southern Medical University, Guangzhou, China.
BMC Musculoskelet Disord. 2024 Apr 12;25(1):282. doi: 10.1186/s12891-024-07411-3.
Ferritin heavy chain 1 (FTH1) is an important subunit of ferro-storing proteins and is indispensable for iron metabolism. Though it has been extensively studied in numerous organs and diseases, the relationship between FTH1 and osteoarthritis (OA) is unclear.
Primary murine chondrocytes and cartilage explants were treated with FTH1 siRNA for 72 h. Mice were injected with adenovirus expressing FTH1 after destabilized medial meniscus (DMM) surgery. These approaches were used to determine the effect of FTH1 expression on the pathophysiology of OA.
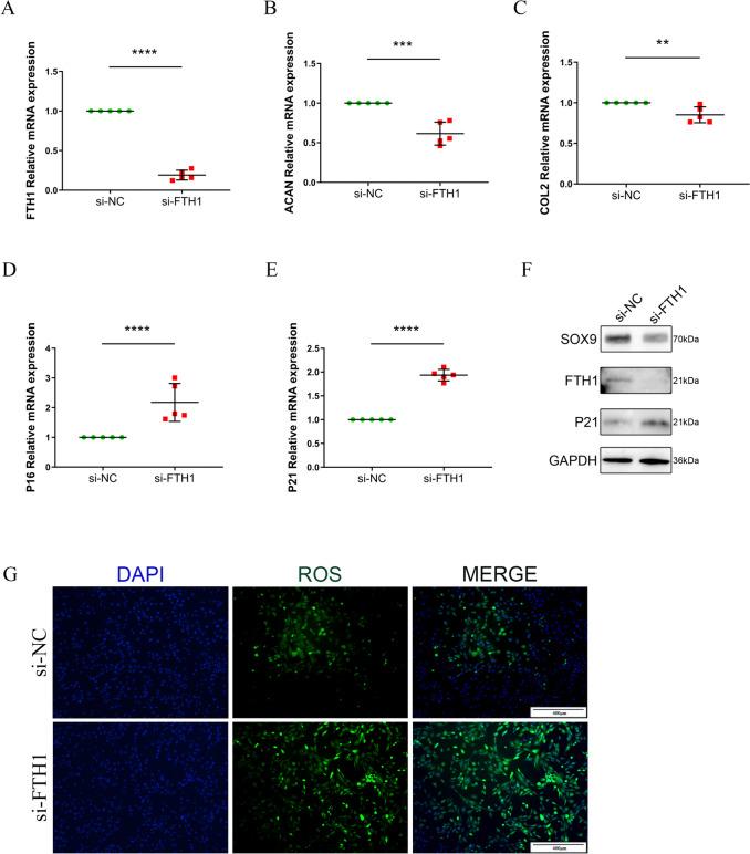
FTH1 expression was down regulated in OA patients and mice after DMM surgery. Knock down of FTH1 induced articular cartilage damage and extracellular matrix degradation in cartilage explants. Further, over expression of FTH1 reduced the susceptibility of chondrocytes to ferroptosis and reversed decrements in SOX9 and aggrecan after DMM surgery. Moreover, FTH1 relieved OA by inhibition of the chondrocyte MAPK pathway.
This study found FTH1 to play an essential role in extracellular matrix degradation, ferroptosis, and chondrocytes senescence during OA progression. Further, injection of adenovirus expressing FTH1 may be a potential strategy for OA prevention and therapy.
铁蛋白重链 1(FTH1)是储铁蛋白的重要亚基,对于铁代谢是不可或缺的。尽管它在许多器官和疾病中得到了广泛研究,但 FTH1 与骨关节炎(OA)之间的关系尚不清楚。
用 FTH1 siRNA 处理原代鼠软骨细胞和软骨外植体 72 小时。在不稳定内侧半月板(DMM)手术后,用表达 FTH1 的腺病毒对小鼠进行注射。这些方法用于确定 FTH1 表达对 OA 病理生理学的影响。
OA 患者和 DMM 手术后的小鼠中 FTH1 的表达下调。FTH1 敲低诱导软骨外植体中的关节软骨损伤和细胞外基质降解。此外,FTH1 的过表达降低了软骨细胞对铁死亡的敏感性,并逆转了 DMM 手术后 SOX9 和聚集蛋白聚糖的减少。此外,FTH1 通过抑制软骨细胞 MAPK 通路缓解 OA。
本研究发现 FTH1 在 OA 进展过程中对于细胞外基质降解、铁死亡和软骨细胞衰老起着重要作用。进一步,注射表达 FTH1 的腺病毒可能是 OA 预防和治疗的一种潜在策略。