• 文献检索
  • 文档翻译
  • 深度研究
  • 学术资讯
  • Suppr Zotero 插件Zotero 插件
  • 邀请有礼
  • 套餐&价格
  • 历史记录
应用&插件
Suppr Zotero 插件Zotero 插件浏览器插件Mac 客户端Windows 客户端微信小程序
定价
高级版会员购买积分包购买API积分包
服务
文献检索文档翻译深度研究API 文档MCP 服务
关于我们
关于 Suppr公司介绍联系我们用户协议隐私条款
关注我们

Suppr 超能文献

核心技术专利:CN118964589B侵权必究
粤ICP备2023148730 号-1Suppr @ 2026

文献检索

告别复杂PubMed语法,用中文像聊天一样搜索,搜遍4000万医学文献。AI智能推荐,让科研检索更轻松。

立即免费搜索

文件翻译

保留排版,准确专业,支持PDF/Word/PPT等文件格式,支持 12+语言互译。

免费翻译文档

深度研究

AI帮你快速写综述,25分钟生成高质量综述,智能提取关键信息,辅助科研写作。

立即免费体验

尼古丁通过激活帕金森病中的 prok2R/Akt/FoxO3a 轴来恢复嗅觉功能。

Nicotine restores olfactory function by activation of prok2R/Akt/FoxO3a axis in Parkinson's disease.

机构信息

Department of Neurosurgery, the First Affiliated Hospital of Anhui Medical University, Jixi Road 218, Hefei, 230022, Anhui, China.

Department of Anatomy, Anhui Medical University, Meishan Road 81, Hefei, 230032, China.

出版信息

J Transl Med. 2024 Apr 12;22(1):350. doi: 10.1186/s12967-024-05171-1.

DOI:10.1186/s12967-024-05171-1
PMID:38609979
原文链接:https://pmc.ncbi.nlm.nih.gov/articles/PMC11015622/
Abstract

BACKGROUND

Olfactory dysfunction occurs frequently in Parkinson's disease (PD). In this study, we aimed to explore the potential biomarkers and underlying molecular pathways of nicotine for the treatment of olfactory dysfunction in 1-methyl-4-phenyl-1, 2, 3, 6-tetrahydropyridine (MPTP)-induced PD mice.

METHODS

MPTP was introduced into C57BL/6 male mice to generate a PD model. Regarding in vivo experiments, we performed behavioral tests to estimate the protective effects of nicotine in MPTP-induced PD mice. RNA sequencing and traditional molecular methods were used to identify molecules, pathways, and biological processes in the olfactory bulb of PD mouse models. Then, in vitro experiments were conducted to evaluate whether nicotine can activate the prok2R/Akt/FoxO3a signaling pathway in both HEK293T cell lines and primary olfactory neurons treated with 1-methyl-4-phenylpyridinium (MPP). Next, prok2R overexpression (prok2R) and knockdown (prok2R) were introduced with lentivirus, and the Akt/FoxO3a signaling pathway was further explored. Finally, the damaging effects of MPP were evaluated in prok2R overexpression (prok2R) HEK293T cell lines.

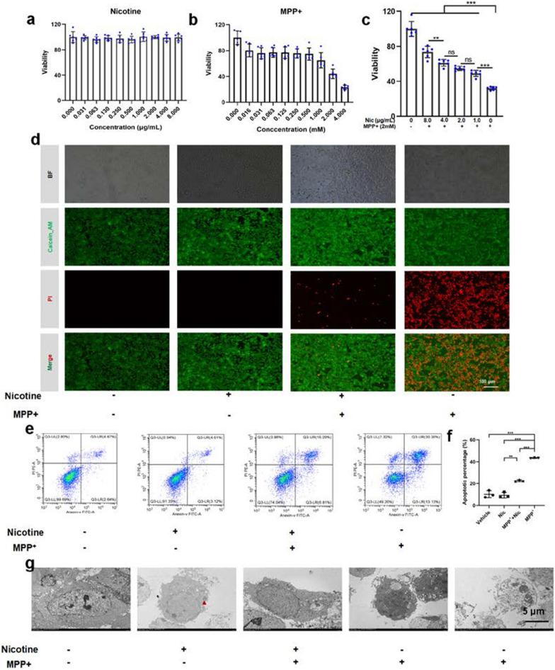
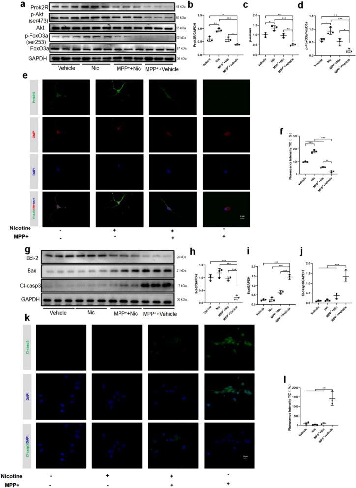
RESULTS

Nicotine intervention significantly alleviated olfactory and motor dysfunctions in mice with PD. The prok2R/Akt/FoxO3a signaling pathway was activated after nicotine treatment. Consequently, apoptosis of olfactory sensory neurons was significantly reduced. Furthermore, prok2R and prok2R HEK293T cell lines exhibited upregulation and downregulation of the Akt/FoxO3a signaling pathway, respectively. Additionally, prok2R HEK293T cells were resistant to MPP-induced apoptosis.

CONCLUSIONS

This study showed the effectiveness and underlying mechanisms of nicotine in improving hyposmia in PD mice. These improvements were correlated with reduced apoptosis of olfactory sensory neurons via activated prok2R/Akt/FoxO3a axis. These results explained the potential protective functions of nicotine in PD patients.

摘要

背景

嗅觉功能障碍在帕金森病(PD)中经常发生。在这项研究中,我们旨在探索尼古丁治疗 1-甲基-4-苯基-1,2,3,6-四氢吡啶(MPTP)诱导的 PD 小鼠嗅觉功能障碍的潜在生物标志物和潜在分子途径。

方法

将 MPTP 引入 C57BL/6 雄性小鼠中以生成 PD 模型。关于体内实验,我们进行了行为测试以评估尼古丁对 MPTP 诱导的 PD 小鼠的保护作用。使用 RNA 测序和传统分子方法鉴定 PD 小鼠模型嗅球中的分子、途径和生物过程。然后,在体外实验中,评估尼古丁是否可以激活用 1-甲基-4-苯基吡啶鎓(MPP)处理的 HEK293T 细胞系和原代嗅觉神经元中的 prok2R/Akt/FoxO3a 信号通路。接下来,用慢病毒引入 prok2R 过表达(prok2R)和敲低(prok2R),并进一步探索 Akt/FoxO3a 信号通路。最后,评估 MPP 在 prok2R 过表达(prok2R)HEK293T 细胞系中的损伤作用。

结果

尼古丁干预可显著改善 PD 小鼠的嗅觉和运动功能障碍。尼古丁处理后激活了 prok2R/Akt/FoxO3a 信号通路。因此,嗅觉感觉神经元的凋亡明显减少。此外,prok2R 和 prok2R HEK293T 细胞系分别上调和下调 Akt/FoxO3a 信号通路。此外,prok2R HEK293T 细胞对 MPP 诱导的凋亡具有抗性。

结论

本研究表明尼古丁在改善 PD 小鼠嗅觉障碍方面的有效性及其潜在机制。这些改善与通过激活 prok2R/Akt/FoxO3a 轴减少嗅觉感觉神经元凋亡有关。这些结果解释了尼古丁在 PD 患者中的潜在保护作用。

https://cdn.ncbi.nlm.nih.gov/pmc/blobs/bc03/11015622/332e8ee59e87/12967_2024_5171_Sch1_HTML.jpg
https://cdn.ncbi.nlm.nih.gov/pmc/blobs/bc03/11015622/a754d74e3904/12967_2024_5171_Fig1_HTML.jpg
https://cdn.ncbi.nlm.nih.gov/pmc/blobs/bc03/11015622/8c87947c2a7b/12967_2024_5171_Fig2_HTML.jpg
https://cdn.ncbi.nlm.nih.gov/pmc/blobs/bc03/11015622/e6b6e1da7172/12967_2024_5171_Fig3_HTML.jpg
https://cdn.ncbi.nlm.nih.gov/pmc/blobs/bc03/11015622/bebcbf76e930/12967_2024_5171_Fig4_HTML.jpg
https://cdn.ncbi.nlm.nih.gov/pmc/blobs/bc03/11015622/fdd1855c930c/12967_2024_5171_Fig5_HTML.jpg
https://cdn.ncbi.nlm.nih.gov/pmc/blobs/bc03/11015622/9ccc79b6303b/12967_2024_5171_Fig6_HTML.jpg
https://cdn.ncbi.nlm.nih.gov/pmc/blobs/bc03/11015622/45b2bf4a16fe/12967_2024_5171_Fig7_HTML.jpg
https://cdn.ncbi.nlm.nih.gov/pmc/blobs/bc03/11015622/332e8ee59e87/12967_2024_5171_Sch1_HTML.jpg
https://cdn.ncbi.nlm.nih.gov/pmc/blobs/bc03/11015622/a754d74e3904/12967_2024_5171_Fig1_HTML.jpg
https://cdn.ncbi.nlm.nih.gov/pmc/blobs/bc03/11015622/8c87947c2a7b/12967_2024_5171_Fig2_HTML.jpg
https://cdn.ncbi.nlm.nih.gov/pmc/blobs/bc03/11015622/e6b6e1da7172/12967_2024_5171_Fig3_HTML.jpg
https://cdn.ncbi.nlm.nih.gov/pmc/blobs/bc03/11015622/bebcbf76e930/12967_2024_5171_Fig4_HTML.jpg
https://cdn.ncbi.nlm.nih.gov/pmc/blobs/bc03/11015622/fdd1855c930c/12967_2024_5171_Fig5_HTML.jpg
https://cdn.ncbi.nlm.nih.gov/pmc/blobs/bc03/11015622/9ccc79b6303b/12967_2024_5171_Fig6_HTML.jpg
https://cdn.ncbi.nlm.nih.gov/pmc/blobs/bc03/11015622/45b2bf4a16fe/12967_2024_5171_Fig7_HTML.jpg
https://cdn.ncbi.nlm.nih.gov/pmc/blobs/bc03/11015622/332e8ee59e87/12967_2024_5171_Sch1_HTML.jpg

相似文献

1
Nicotine restores olfactory function by activation of prok2R/Akt/FoxO3a axis in Parkinson's disease.尼古丁通过激活帕金森病中的 prok2R/Akt/FoxO3a 轴来恢复嗅觉功能。
J Transl Med. 2024 Apr 12;22(1):350. doi: 10.1186/s12967-024-05171-1.
2
Chronic sleep deprivation induces plasma exosome-derived miR-150-5p downregulation as a novel mechanism involved in Parkinson's disease progression by targeting DCLK1.慢性睡眠剥夺导致血浆外泌体来源的miR-150-5p下调,这是一种通过靶向双皮质素样激酶1(DCLK1)参与帕金森病进展的新机制。
J Transl Med. 2025 Jul 11;23(1):781. doi: 10.1186/s12967-025-06801-y.
3
MicroRNA-361-3p Regulates Autophagy and Apoptotic Processes by Regulating PI3K/Akt Signaling in Parkinson's Disease.微小RNA-361-3p通过调控帕金森病中的PI3K/Akt信号通路来调节自噬和凋亡过程。
Neurochem Res. 2025 Jun 30;50(4):221. doi: 10.1007/s11064-025-04435-6.
4
Exercise Ameliorates Dysregulated Mitochondrial Fission, Mitochondrial Respiration, and Neuronal Apoptosis in Parkinson's Disease Mice via the Irisin/AMPK/SIRT1 Pathway.运动通过鸢尾素/AMPK/SIRT1通路改善帕金森病小鼠线粒体裂变失调、线粒体呼吸及神经元凋亡。
Mol Neurobiol. 2025 Mar 6. doi: 10.1007/s12035-025-04801-z.
5
Tandem Mass Tags Quantitative Proteomics Reveal the Mechanism by Which Paeoniflorin Regulates the PI3K/AKT and BDNF/CREB Signaling Pathways to Inhibit Parkinson's Disease.串联质谱标签定量蛋白质组学揭示芍药苷调节PI3K/AKT和BDNF/CREB信号通路抑制帕金森病的机制。
Int J Mol Sci. 2025 Jul 6;26(13):6498. doi: 10.3390/ijms26136498.
6
Remote Ischemic Postconditioning Improve Cerebral Ischemia-Reperfusion Injury Induced Cognitive Dysfunction through Suppressing Mitochondrial Apoptosis in Hippocampus via TK/BK/B2R-Mediated PI3K/AKT.远程缺血后处理通过TK/BK/B2R介导的PI3K/AKT抑制海马体中的线粒体凋亡,改善脑缺血再灌注损伤所致的认知功能障碍。
Mol Neurobiol. 2025 Apr 14. doi: 10.1007/s12035-025-04864-y.
7
Single cell analysis reveals the roles and regulatory mechanisms of type-I interferons in Parkinson's disease.单细胞分析揭示了 I 型干扰素在帕金森病中的作用和调控机制。
Cell Commun Signal. 2024 Apr 2;22(1):212. doi: 10.1186/s12964-024-01590-1.
8
Early B Cell Factor 3 (EBF3) attenuates Parkinson's disease through directly regulating contactin-associated protein-like 4 (CNTNAP4) transcription: An experimental study.早期 B 细胞因子 3(EBF3)通过直接调控接触蛋白相关蛋白样 4(CNTNAP4)转录来减轻帕金森病:一项实验研究。
Cell Signal. 2024 Jun;118:111139. doi: 10.1016/j.cellsig.2024.111139. Epub 2024 Mar 11.
9
[Exercise preconditioning alleviates motor deficits in MPTP-induced Parkinsonian mice by improving mitochondrial function].运动预处理通过改善线粒体功能减轻MPTP诱导的帕金森病小鼠的运动功能障碍
Sheng Li Xue Bao. 2025 Jun 25;77(3):419-431. doi: 10.13294/j.aps.2025.0049.
10
Decline of olfactory function in Parkinson's disease: A ten-year longitudinal study.帕金森病嗅觉功能减退:一项十年纵向研究。
J Parkinsons Dis. 2024 Oct 15;14(7):1877718X241298708. doi: 10.1177/1877718X241298708. Epub 2024 Nov 1.

引用本文的文献

1
FOXOs and their roles in acute and chronic neurological disorders.FOXO蛋白及其在急慢性神经疾病中的作用。
Front Mol Biosci. 2025 Apr 7;12:1538472. doi: 10.3389/fmolb.2025.1538472. eCollection 2025.
2
Significance of nicotine and nicotinic acetylcholine receptors in Parkinson's disease.尼古丁和烟碱型乙酰胆碱受体在帕金森病中的意义。
Front Aging Neurosci. 2025 Mar 21;17:1535310. doi: 10.3389/fnagi.2025.1535310. eCollection 2025.

本文引用的文献

1
Structural basis of odorant recognition by a human odorant receptor.人类气味受体识别气味的结构基础。
Nature. 2023 Mar;615(7953):742-749. doi: 10.1038/s41586-023-05798-y. Epub 2023 Mar 15.
2
Nicotine rebalances NAD homeostasis and improves aging-related symptoms in male mice by enhancing NAMPT activity.尼古丁通过增强 NAMPT 活性来重新平衡 NAD 动态平衡并改善雄性小鼠的与衰老相关的症状。
Nat Commun. 2023 Feb 17;14(1):900. doi: 10.1038/s41467-023-36543-8.
3
Olfactory Neuron Prokineticin-2 as a Potential Target in Parkinson's Disease.
嗅觉神经元前动力蛋白-2作为帕金森病的潜在靶点
Ann Neurol. 2023 Jan;93(1):196-204. doi: 10.1002/ana.26526. Epub 2022 Oct 26.
4
Appraising the causal role of smoking in multiple diseases: A systematic review and meta-analysis of Mendelian randomization studies.评估吸烟在多种疾病中的因果作用:孟德尔随机化研究的系统评价和荟萃分析。
EBioMedicine. 2022 Aug;82:104154. doi: 10.1016/j.ebiom.2022.104154. Epub 2022 Jul 8.
5
Molecular and neural basis of pleasant touch sensation.触觉感知的分子和神经基础。
Science. 2022 Apr 29;376(6592):483-491. doi: 10.1126/science.abn2479. Epub 2022 Apr 28.
6
Understanding the effect of smoking and drinking behavior on Parkinson's disease risk: a Mendelian randomization study.了解吸烟和饮酒行为对帕金森病风险的影响:一项孟德尔随机化研究。
Sci Rep. 2021 Jul 7;11(1):13980. doi: 10.1038/s41598-021-93105-y.
7
Molecular mechanisms of cell death in neurological diseases.神经疾病中细胞死亡的分子机制。
Cell Death Differ. 2021 Jul;28(7):2029-2044. doi: 10.1038/s41418-021-00814-y. Epub 2021 Jun 7.
8
PI3K/AKT Signal Pathway: A Target of Natural Products in the Prevention and Treatment of Alzheimer's Disease and Parkinson's Disease.PI3K/AKT信号通路:天然产物在阿尔茨海默病和帕金森病防治中的靶点
Front Pharmacol. 2021 Apr 15;12:648636. doi: 10.3389/fphar.2021.648636. eCollection 2021.
9
MYD88 Is a Potential Prognostic Gene and Immune Signature of Tumor Microenvironment for Gliomas.MYD88是胶质瘤肿瘤微环境的潜在预后基因和免疫标志物。
Front Oncol. 2021 Apr 7;11:654388. doi: 10.3389/fonc.2021.654388. eCollection 2021.
10
Spectrum of Non-Motor Symptoms in Parkinson's Disease.帕金森病的非运动症状谱
Cureus. 2021 Feb 11;13(2):e13275. doi: 10.7759/cureus.13275.