Suppr超能文献

来自的牛蒡子苷元A通过抑制油酸诱导的HepG2细胞和高脂饮食喂养的非胰岛素抵抗大鼠中的SREBPs来改善紊乱的脂质代谢。

Oroxin A from improves disordered lipid metabolism by inhibiting SREBPs in oleic acid-induced HepG2 cells and high-fat diet-fed non-insulin-resistant rats.

作者信息

Cai Tianqi, Xu Xiaoxue, Dong Ling, Liang Shufei, Xin Meiling, Wang Tianqi, Li Tianxing, Wang Xudong, Zheng Weilong, Wang Chao, Xu Zhengbao, Wang Meng, Song Xinhua, Li Lingru, Li Jingda, Sun Wenlong

机构信息

School of Life Sciences and Medicine, Shandong University of Technology, Zibo, Shandong, 255000, People's Republic of China.

College of Life Science, Yangtze University, Jingzhou, Hubei, 434000, People's Republic of China.

出版信息

Heliyon. 2024 Apr 3;10(7):e29168. doi: 10.1016/j.heliyon.2024.e29168. eCollection 2024 Apr 15.

Abstract

BACKGROUND

Lipid metabolism disorders have become a major global public health issue. Due to the complexity of these diseases, additional research and drugs are needed. Oroxin A, the major component of (L.) Kurz (Bignoniaceae), can improve the lipid profiles of diabetic and insulin-resistant (IR) rats. Because insulin resistance is strongly correlated with lipid metabolism, improving insulin resistance may also constitute an effective strategy for improving lipid metabolism. Thus, additional research on the efficacy and mechanism of oroxin An under non-IR conditions is needed.

METHODS

In this study, we established lipid metabolism disorder model rats by high-fat diet feeding and fatty HepG2 cell lines by treatment with oleic acid and evaluated the therapeutic effect and mechanism of oroxin A and through biochemical indicator analysis, pathological staining, immunoblotting, and immunofluorescence staining.

RESULTS

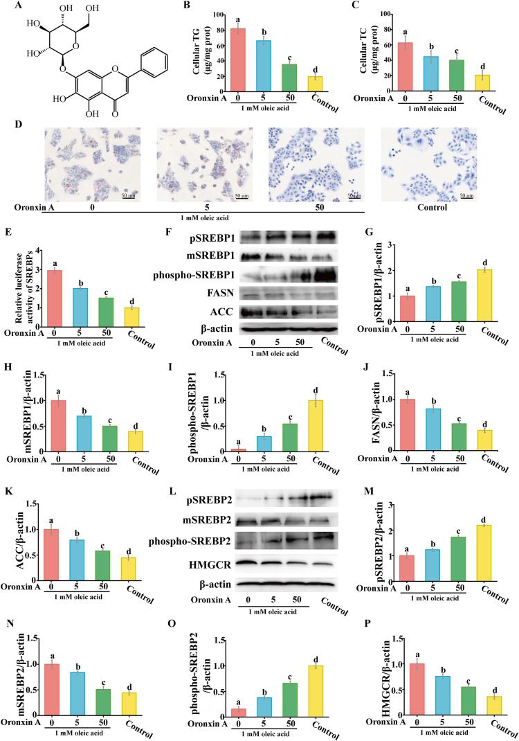
Oroxin A improved disordered lipid metabolism under non-IR conditions, improved the plasma and hepatic lipid profiles, and enhanced the lipid-lowering action of atorvastatin. Additionally, oroxin A reduced the total triglyceride (TG) levels by inhibiting sterol regulatory element-binding protein 1 (SREBP1) expression and reducing the expression of acetyl coenzyme A carboxylase (ACC) and fatty acid synthase (FASN) and . Oroxin A also reduced the total cholesterol (TC) levels by inhibiting SREBP2 expression and reducing HMGCR expression and . In addition, oroxin A bound to low-density lipoprotein receptor (LDLR) and increased AMPK phosphorylation.

CONCLUSIONS

Our results suggested that oroxin A may modulate the nuclear transcriptional activity of SREBPs by binding to LDLR proteins and increasing AMPK phosphorylation. Oroxin A may thus reduce lipid synthesis and could be used for the treatment and prevention of lipid metabolism disorders.

摘要

背景

脂质代谢紊乱已成为一个重大的全球公共卫生问题。由于这些疾病的复杂性,需要更多的研究和药物。落新妇苷,为虎耳草科植物落新妇(Astilbe chinensis (Maxim.) A. Gray (Saxifragaceae))的主要成分,可改善糖尿病和胰岛素抵抗(IR)大鼠的血脂谱。由于胰岛素抵抗与脂质代谢密切相关,改善胰岛素抵抗也可能是改善脂质代谢的有效策略。因此,需要对落新妇苷在非胰岛素抵抗条件下的疗效和机制进行更多研究。

方法

在本研究中,我们通过高脂饮食喂养建立脂质代谢紊乱模型大鼠,并通过油酸处理建立脂肪性HepG2细胞系,通过生化指标分析、病理染色、免疫印迹和免疫荧光染色评估落新妇苷的治疗效果和机制。

结果

落新妇苷在非胰岛素抵抗条件下改善了紊乱的脂质代谢,改善了血浆和肝脏脂质谱,并增强了阿托伐他汀的降脂作用。此外,落新妇苷通过抑制固醇调节元件结合蛋白1(SREBP1)的表达以及降低乙酰辅酶A羧化酶(ACC)和脂肪酸合酶(FASN)的表达,降低了总甘油三酯(TG)水平。落新妇苷还通过抑制SREBP2的表达以及降低HMG-CoA还原酶(HMGCR)的表达,降低了总胆固醇(TC)水平。此外,落新妇苷与低密度脂蛋白受体(LDLR)结合并增加了AMPK的磷酸化。

结论

我们的结果表明,落新妇苷可能通过与LDLR蛋白结合并增加AMPK磷酸化来调节SREBPs的核转录活性。落新妇苷因此可能减少脂质合成,并可用于治疗和预防脂质代谢紊乱。

https://cdn.ncbi.nlm.nih.gov/pmc/blobs/34b8/11015455/0986e3a18198/ga1.jpg

文献AI研究员

20分钟写一篇综述,助力文献阅读效率提升50倍。

立即体验

用中文搜PubMed

大模型驱动的PubMed中文搜索引擎

马上搜索

文档翻译

学术文献翻译模型,支持多种主流文档格式。

立即体验