Suppr超能文献

溶血磷脂酸受体1通过调节神经炎症反应在永久性脑缺血性卒中中发挥致病作用。

Lysophosphatidic Acid Receptor 1 Plays a Pathogenic Role in Permanent Brain Ischemic Stroke by Modulating Neuroinflammatory Responses.

作者信息

Tiwari Supriya, Basnet Nikita, Choi Ji Woong

机构信息

Laboratory of Neuropharmacology, College of Pharmacy and Gachon Institute of Pharmaceutical Sciences, Gachon University, Incheon 21936, Republic of Korea.

出版信息

Biomol Ther (Seoul). 2024 May 1;32(3):319-328. doi: 10.4062/biomolther.2024.052. Epub 2024 Apr 17.

Abstract

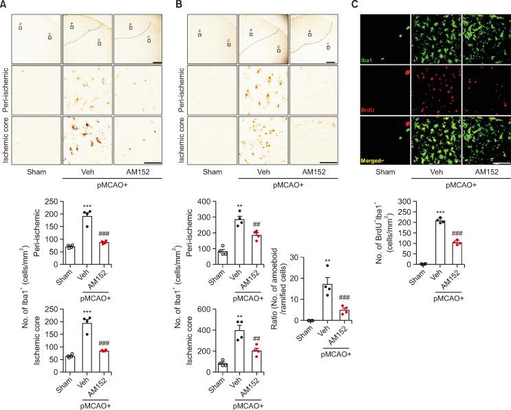
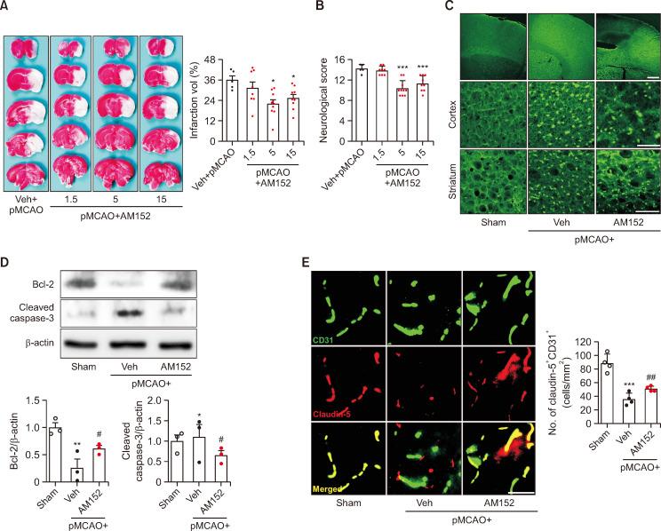
Lysophosphatidic acid receptor 1 (LPA) plays a critical role in brain injury following a transient brain ischemic stroke. However, its role in permanent brain ischemic stroke remains unknown. To address this, we investigated whether LPA could contribute to brain injury of mice challenged by permanent middle cerebral artery occlusion (pMCAO). A selective LPA antagonist (AM152) was used as a pharmacological tool for this investigation. When AM152 was given to pMCAO-challenged mice one hour after occlusion, pMCAO-induced brain damage such as brain infarction, functional neurological deficits, apoptosis, and blood-brain barrier disruption was significantly attenuated. Histological analyses demonstrated that AM152 administration attenuated microglial activation and proliferation in injured brain after pMCAO challenge. AM152 administration also attenuated abnormal neuroinflammatory responses by decreasing expression levels of pro-inflammatory cytokines while increasing expression levels of anti-inflammatory cytokines in the injured brain. As underlying effector pathways, NF-κB, MAPKs (ERK1/2, p38, and JNKs), and PI3K/Akt were found to be involved in LPA-dependent pathogenesis. Collectively, these results demonstrate that LPA can contribute to brain injury by permanent ischemic stroke, along with relevant pathogenic events in an injured brain.

摘要

溶血磷脂酸受体1(LPA)在短暂性脑缺血性中风后的脑损伤中起关键作用。然而,其在永久性脑缺血性中风中的作用仍不清楚。为了解决这个问题,我们研究了LPA是否会导致永久性大脑中动脉闭塞(pMCAO)所致的小鼠脑损伤。一种选择性LPA拮抗剂(AM152)被用作本研究的药理学工具。当在闭塞后一小时给pMCAO诱导的小鼠给予AM152时,pMCAO诱导的脑损伤,如脑梗死、功能性神经功能缺损、细胞凋亡和血脑屏障破坏,均得到显著减轻。组织学分析表明,给予AM152可减轻pMCAO攻击后损伤脑内小胶质细胞的激活和增殖。给予AM152还可通过降低损伤脑内促炎细胞因子的表达水平,同时提高抗炎细胞因子的表达水平,减轻异常的神经炎症反应。作为潜在的效应途径,发现NF-κB、丝裂原活化蛋白激酶(ERK1/2、p38和JNKs)以及磷脂酰肌醇-3激酶/蛋白激酶B(PI3K/Akt)参与LPA依赖性发病机制。总的来说,这些结果表明,LPA可导致永久性缺血性中风所致的脑损伤,以及损伤脑内的相关致病事件。

https://cdn.ncbi.nlm.nih.gov/pmc/blobs/6c88/11063482/057440ff1d2c/bt-32-3-319-f1.jpg

文献AI研究员

20分钟写一篇综述,助力文献阅读效率提升50倍。

立即体验

用中文搜PubMed

大模型驱动的PubMed中文搜索引擎

马上搜索

文档翻译

学术文献翻译模型,支持多种主流文档格式。

立即体验