Department of Cardio-Thoracic surgery, Nanjing Drum Tower Hospital, Chinese Academy of Medical Sciences & Peking Union Medical College, Peking Union Medical College Graduate School, Nanjing, China.
Peking Union Medical College Hospital, Chinese Academy of Medical Sciences & Peking Union Medical College, Beijing, China.
Front Immunol. 2024 Apr 2;15:1368904. doi: 10.3389/fimmu.2024.1368904. eCollection 2024.
Coronary artery disease (CAD) is still a lethal disease worldwide. This study aims to identify clinically relevant diagnostic biomarker in CAD and explore the potential medications on CAD.
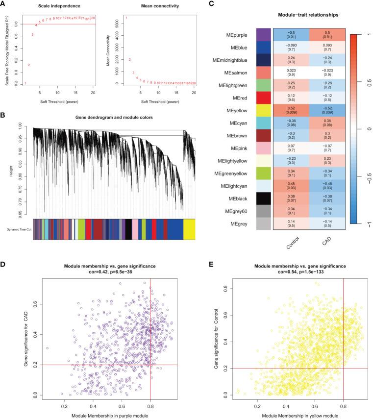
GSE42148, GSE180081, and GSE12288 were downloaded as the training and validation cohorts to identify the candidate genes by constructing the weighted gene co-expression network analysis. Functional enrichment analysis was utilized to determine the functional roles of these genes. Machine learning algorithms determined the candidate biomarkers. Hub genes were then selected and validated by nomogram and the receiver operating curve. Using CIBERSORTx, the hub genes were further discovered in relation to immune cell infiltrability, and molecules associated with immune active families were analyzed by correlation analysis. Drug screening and molecular docking were used to determine medications that target the four genes.
There were 191 and 230 key genes respectively identified by the weighted gene co-expression network analysis in two modules. A total of 421 key genes found enriched pathways by functional enrichment analysis. Candidate immune-related genes were then screened and identified by the random forest model and the eXtreme Gradient Boosting algorithm. Finally, four hub genes, namely, CSF3R, EED, HSPA1B, and IL17RA, were obtained and used to establish the nomogram model. The receiver operating curve, the area under curve, and the calibration curve were all used to validate the accuracy and usefulness of the diagnostic model. Immune cell infiltrating was examined, and CAD patients were then divided into high- and low-expression groups for further gene set enrichment analysis. Through targeting the hub genes, we also found potential drugs for anti-CAD treatment by using the molecular docking method.
CSF3R, EED, HSPA1B, and IL17RA are potential diagnostic biomarkers for CAD. CAD pathogenesis is greatly influenced by patterns of immune cell infiltration. Promising drugs offers new prospects for the development of CAD therapy.
冠心病(CAD)仍然是一种致命的全球性疾病。本研究旨在鉴定 CAD 的临床相关诊断生物标志物,并探索 CAD 的潜在药物。
下载 GSE42148、GSE180081 和 GSE12288 作为训练和验证队列,通过构建加权基因共表达网络分析来鉴定候选基因。功能富集分析用于确定这些基因的功能作用。机器学习算法确定候选生物标志物。然后通过列线图和接受者操作曲线选择和验证枢纽基因。使用 CIBERSORTx,进一步发现与免疫细胞浸润相关的枢纽基因,并通过相关分析分析与免疫活性家族相关的分子。药物筛选和分子对接用于确定针对四个基因的药物。
在两个模块中,加权基因共表达网络分析分别鉴定出 191 个和 230 个关键基因。功能富集分析共发现 421 个关键基因的富集途径。然后通过随机森林模型和极端梯度增强算法筛选和鉴定候选免疫相关基因。最后,得到四个枢纽基因 CSF3R、EED、HSPA1B 和 IL17RA,并用于建立列线图模型。接收者操作曲线、曲线下面积和校准曲线均用于验证诊断模型的准确性和实用性。检查免疫细胞浸润,并将 CAD 患者分为高表达和低表达组进行进一步的基因集富集分析。通过靶向枢纽基因,我们还通过分子对接方法发现了潜在的抗 CAD 治疗药物。
CSF3R、EED、HSPA1B 和 IL17RA 是 CAD 的潜在诊断生物标志物。CAD 的发病机制受免疫细胞浸润模式的影响很大。有前途的药物为 CAD 治疗的发展提供了新的前景。