Suppr超能文献

α-klotho介导的抗氧化剂Nrf2/ARE信号通路激活影响缺氧人滋养层细胞的凋亡、衰老和迁移:α-klotho参与子痫前期的发病机制

Klotho-mediated activation of the anti-oxidant Nrf2/ARE signal pathway affects cell apoptosis, senescence and mobility in hypoxic human trophoblasts: involvement of Klotho in the pathogenesis of preeclampsia.

作者信息

Xu Baomei, Cheng Fang, Xue Xiaolei

机构信息

Obstetrical Department, The Fifth Affiliated Hospital of Xinjiang Medical University, Henan Road No. 118, Urumqi, 830000, Xinjiang, China.

出版信息

Cell Div. 2024 Apr 17;19(1):13. doi: 10.1186/s13008-024-00120-2.

Abstract

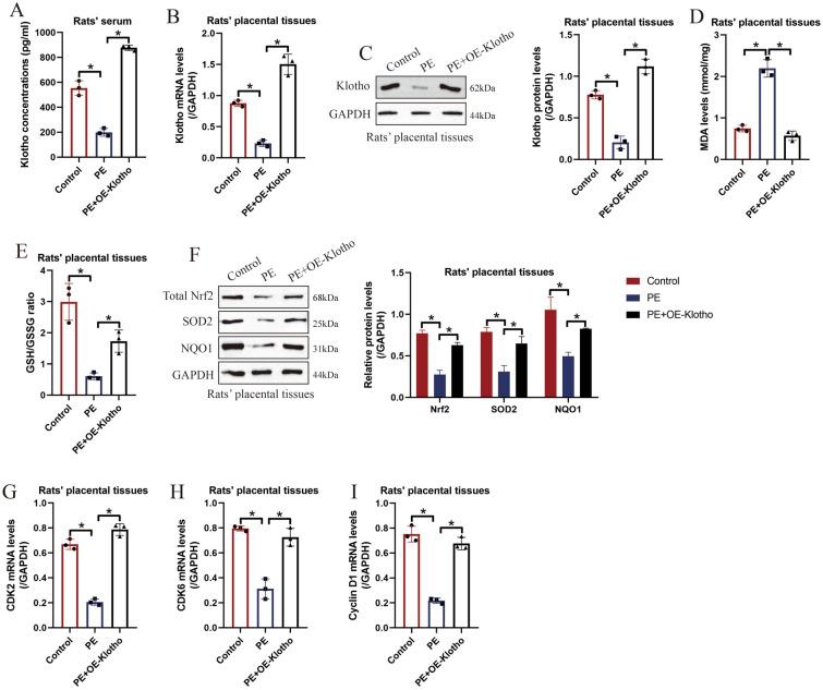
The anti-aging gene Klotho is implicated in the pathogenesis of preeclampsia (PE), which is a pregnancy disease characterized by hypertension and proteinuria. Oxidative stress is closely associated with the worse outcomes in PE, and Klotho can eliminate Reactive Oxygen Species (ROS), but it is still unclear whether Klotho regulates PE pathogenesis through modulating oxidative damages. Here, by analyzing the clinical data, we found that Klotho was aberrantly downregulated in PE umbilical cord serum and placental tissues, compared to their normal counterparts. In in vitro experiments, the human trophoblasts were subjected to hypoxic pressure to establish the PE models, and we confirmed that hypoxia also decreased the expression levels of Klotho in those trophoblasts. In addition, through performing functional experiments, we confirmed that hypoxia promoted oxidative damages, cell apoptosis and senescence, whereas suppressed cell invasion in human trophoblasts, which were all reversed overexpressing Klotho. The following mechanical experiments verified that Klotho increased the levels of nuclear Nrf2, total Nrf2, SOD2 and NQO1 to activate the anti-oxidant Nrf2/ARE signal pathway, and silencing of Nrf2 abrogated the protective effects of Klotho overexpression on hypoxic human trophoblasts. Consistently, in in vivo experiments, Klotho overexpression restrained oxidative damages and facilitated cell mitosis in PE rats' placental tissues. In conclusion, this study validated that Klotho activated the Nrf2/ARE signal pathway to eliminate hypoxia-induced oxidative damages, cell apoptosis and senescence to recover normal cellular functions in human trophoblasts, and our data supported that Klotho could be used as novel biomarker for PE diagnosis and treatment.

摘要

抗衰老基因α-klotho与先兆子痫(PE)的发病机制有关,先兆子痫是一种以高血压和蛋白尿为特征的妊娠疾病。氧化应激与PE的不良结局密切相关,α-klotho可以清除活性氧(ROS),但α-klotho是否通过调节氧化损伤来调节PE的发病机制仍不清楚。在这里,通过分析临床数据,我们发现与正常对照组相比,α-klotho在PE脐带血清和胎盘组织中异常下调。在体外实验中,将人滋养层细胞置于低氧压力下建立PE模型,我们证实低氧也会降低这些滋养层细胞中α-klotho的表达水平。此外,通过进行功能实验,我们证实低氧促进了人滋养层细胞的氧化损伤、细胞凋亡和衰老,而抑制了细胞侵袭,而过表达α-klotho可以逆转这些现象。接下来的机制实验证实,α-klotho增加了核Nrf2、总Nrf2、SOD2和NQO1的水平,以激活抗氧化Nrf2/ARE信号通路,沉默Nrf2可消除α-klotho过表达对低氧人滋养层细胞的保护作用。同样,在体内实验中,α-klotho过表达抑制了PE大鼠胎盘组织的氧化损伤并促进了细胞有丝分裂。总之,本研究证实α-klotho激活Nrf2/ARE信号通路,以消除低氧诱导的氧化损伤、细胞凋亡和衰老,从而恢复人滋养层细胞的正常细胞功能,我们的数据支持α-klotho可作为PE诊断和治疗的新型生物标志物。

https://cdn.ncbi.nlm.nih.gov/pmc/blobs/10d5/11025225/c508a7ec86f1/13008_2024_120_Fig1_HTML.jpg

文献AI研究员

20分钟写一篇综述,助力文献阅读效率提升50倍。

立即体验

用中文搜PubMed

大模型驱动的PubMed中文搜索引擎

马上搜索

文档翻译

学术文献翻译模型,支持多种主流文档格式。

立即体验