Suppr超能文献

远程实践增强环境教学伴语音侧重的家长培训(EMT+PE)对非综合征性腭裂波斯语幼儿的随机对照试验方案。

Telepractice Parent Training of Enhanced Milieu Teaching With Phonological Emphasis (EMT+PE) For Persian-Speaking Toddlers With Nonsyndromic Cleft Palate: Protocol for a Randomized Controlled Trial.

机构信息

Department of Speech Therapy, Pediatric Neurorehabilitation Research Center, University of Social Welfare and Rehabilitation Sciences, Tehran, Iran.

Department of Biostatistics and Epidemiology, Social Determinants of Health Research Center, Social Health Research Institute, University of Social Welfare and Rehabilitation Sciences, Tehran, Iran.

出版信息

JMIR Res Protoc. 2024 Apr 19;13:e54426. doi: 10.2196/54426.

Abstract

BACKGROUND

Children born with a cleft palate with or without a cleft lip (CP/L) are at increased risk for delayed language development and speech sound disorders. Enhanced Milieu Teaching with Phonological Emphasis (EMT+PE) is a recommended naturalistic intervention for toddlers with CP/L. The parents' role in providing naturalistic interventions is critical and they need training based on learning principles to implement these interventions. Telepractice is an appropriate method for training parents and children with various speech-related disorders.

OBJECTIVE

This study aims to determine and compare the effectiveness of telepractice and the parent-implemented EMT+PE intervention on language and speech measures in toddlers with CP/L with usual interventions and determine the effectiveness maintenance of the intervention.

METHODS

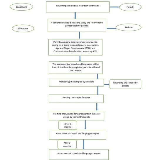
A randomized controlled trial (RCT) will assess the efficacy of telepractice and the parent-implemented EMT+PE intervention in enhancing speech and language measures in toddlers with CP/L. Eligible participants will be randomly assigned to one of 2 groups: the conventional intervention group and the EMT+PE intervention group. Participants' speech and language measures will be evaluated remotely by trained raters before and after the intervention and 2 months after the intervention. Parents of participants in the intervention group will receive 3 months of training in speech and language supportive strategies from trained therapists using telehealth fidelity scales. Parents of participants in the control group will receive the conventional speech and language intervention by cleft team therapists. Study outcomes will include language variables (mean length of utterance) and speech production variables (percent correct consonants).

RESULTS

The protocol was approved by the Research Ethics Committee of the University of Social Welfare and Rehabilitation Sciences in February 2022. The selection process of participants, as well as training therapists and raters, commenced in January 2022, the therapy and follow-up period ended in June 2023, and pre- and postintervention assessments have been conducted. Data analysis is ongoing, and we expect to publish our results by the summer of 2024. Funding is yet to be received.

CONCLUSIONS

The results of this study may help us develop a speech and language intervention with a different delivery model for toddlers with CP/L, and the cleft team care can use these results in service delivery. Consistent with our hypothesis, speech and language measures are expected to improve.

INTERNATIONAL REGISTERED REPORT IDENTIFIER (IRRID): DERR1-10.2196/54426.

摘要

背景

患有唇腭裂(CP/L)或不伴有唇腭裂的儿童语言发育和言语障碍的风险增加。增强型环境教学与语音强调(EMT+PE)是推荐用于 CP/L 幼儿的自然主义干预方法。父母在提供自然主义干预方面的作用至关重要,他们需要基于学习原则接受培训,以实施这些干预措施。远程实践是培训有各种言语相关障碍的儿童和父母的一种合适方法。

目的

本研究旨在确定并比较远程实践和父母实施的 EMT+PE 干预对 CP/L 幼儿语言和言语测量的效果,以及常规干预,并确定干预的效果维持情况。

方法

一项随机对照试验(RCT)将评估远程实践和父母实施的 EMT+PE 干预对 CP/L 幼儿增强言语和语言测量的效果。合格参与者将被随机分配到以下 2 组之一:常规干预组和 EMT+PE 干预组。在干预前后和干预后 2 个月,由经过培训的评估员对参与者的言语和语言测量进行远程评估。干预组参与者的父母将接受来自训练有素的治疗师的 3 个月言语和语言支持策略培训,使用远程医疗保真度量表。对照组参与者的父母将接受由腭裂团队治疗师提供的常规言语和语言干预。研究结果将包括语言变量(平均话语长度)和言语产生变量(正确辅音百分比)。

结果

该方案于 2022 年 2 月获得大学社会福利与康复科学研究伦理委员会的批准。参与者的选择过程,以及治疗师和评估员的培训,于 2022 年 1 月开始,治疗和随访期于 2023 年 6 月结束,已进行了干预前后的评估。数据分析正在进行中,我们预计在 2024 年夏季公布研究结果。资金尚未到位。

结论

这项研究的结果可能有助于我们为 CP/L 幼儿开发一种具有不同传递模式的言语和语言干预方法,腭裂团队护理可以在服务提供中使用这些结果。根据我们的假设,言语和语言测量预计会有所改善。

国际注册报告标识符(IRRID):DERR1-10.2196/54426。

https://cdn.ncbi.nlm.nih.gov/pmc/blobs/a3d5/11069098/b72427a0904d/resprot_v13i1e54426_fig1.jpg

文献AI研究员

20分钟写一篇综述,助力文献阅读效率提升50倍。

立即体验

用中文搜PubMed

大模型驱动的PubMed中文搜索引擎

马上搜索

文档翻译

学术文献翻译模型,支持多种主流文档格式。

立即体验