Suppr超能文献

角蛋白 6A(KRT6A)通过 p53 信号通路促进肺癌的放射抵抗、侵袭和转移。

Keratin 6A (KRT6A) promotes radioresistance, invasion, and metastasis in lung cancer via p53 signaling pathway.

机构信息

Department of Thoracic Surgery, Suzhou Xiangcheng People’s Hospital, Suzhou, Jiangsu, China.

Department of Oncology, The Second Affiliated Hospital of Soochow University, Suzhou 215004, China.

出版信息

Aging (Albany NY). 2024 Apr 17;16(8):7060-7072. doi: 10.18632/aging.205742.

Abstract

BACKGROUND

It is reported that the incidence rate and mortality of lung cancer are very high. Therefore, early diagnosis and identification of specific biomarkers are crucial for the clinical treatment of lung cancer. This study aims to comprehensively investigate the prognostic significance of KRT6A in human lung cancer.

METHODS

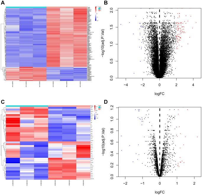
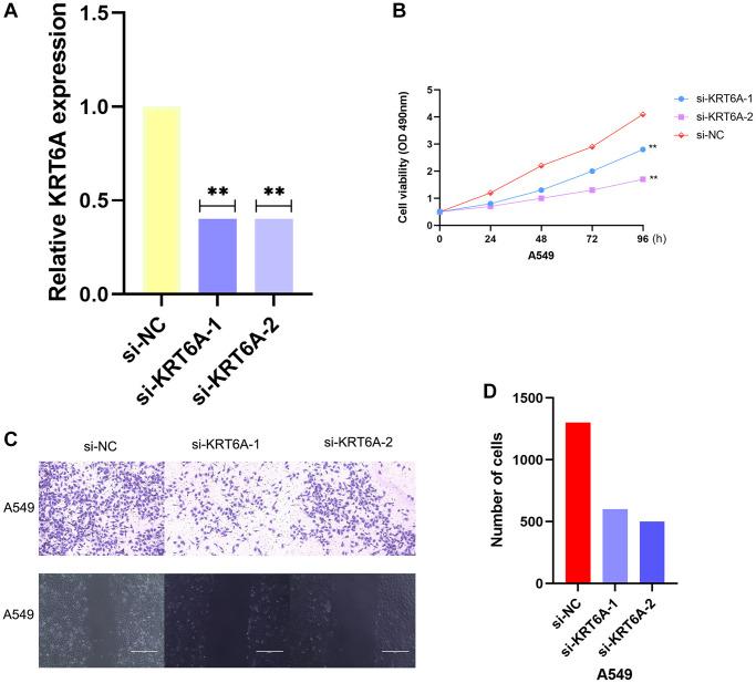
The GEO2R online tool was utilized to analyze the differential expression of mRNA between lung carcinoma tissues and radioresistant tissues in the GSE73095 and GSE197236 datasets. DAVID database was used to perform GO and KEGG enrichment analyses on target genes. The Kaplan-Meier plotter tool was used to analyze the impact of key messenger ribonucleic acid on the survival status of lung cancer. In addition, quantitative real-time polymerase chain reaction (qPCR) was used to investigate the impact of key genes on the phenotype of lung cancer cells. After the knockout, we conducted cell migration and CCK-8 experiments to detect their effects on cell proliferation and invasion.

RESULTS

40 differentially expressed genes (DEGs) were chosen from GSE73095 and 118 DEGs were chosen from GSE197236. Kaplan-Meier map analysis showed that the overall cancer survival rate of the high-expression KRT6A group was higher than that of the low-expression group ( < 0.05). Besides, cell experiments have shown that when the KRT6A gene is downregulated, the proliferation and invasion ability of lung cancer cells is weakened.

CONCLUSIONS

Our research concluded that KRT6A may take part in the radioresistance and progression of lung cancer and can be a potential biomarker for lung cancer patients.

摘要

背景

据报道,肺癌的发病率和死亡率非常高。因此,早期诊断和识别特定的生物标志物对于肺癌的临床治疗至关重要。本研究旨在全面研究 KRT6A 在人类肺癌中的预后意义。

方法

利用 GEO2R 在线工具分析 GSE73095 和 GSE197236 数据集中原发性肺癌组织与耐辐射组织中 mRNA 的差异表达。利用 DAVID 数据库对靶基因进行 GO 和 KEGG 富集分析。Kaplan-Meier plotter 工具用于分析关键信使核糖核酸对肺癌患者生存状况的影响。此外,还采用实时荧光定量聚合酶链反应(qPCR)检测关键基因对肺癌细胞表型的影响。敲除后,我们进行细胞迁移和 CCK-8 实验,以检测其对细胞增殖和侵袭的影响。

结果

从 GSE73095 中选择了 40 个差异表达基因(DEGs),从 GSE197236 中选择了 118 个 DEGs。Kaplan-Meier 图谱分析表明,高表达 KRT6A 组的总体癌症生存率高于低表达组(<0.05)。此外,细胞实验表明,下调 KRT6A 基因后,肺癌细胞的增殖和侵袭能力减弱。

结论

我们的研究表明,KRT6A 可能参与肺癌的放射抵抗和进展,可作为肺癌患者的潜在生物标志物。

https://cdn.ncbi.nlm.nih.gov/pmc/blobs/a0c0/11087103/108fc7640df1/aging-16-205742-g001.jpg

文献AI研究员

20分钟写一篇综述,助力文献阅读效率提升50倍。

立即体验

用中文搜PubMed

大模型驱动的PubMed中文搜索引擎

马上搜索

文档翻译

学术文献翻译模型,支持多种主流文档格式。

立即体验