Suppr超能文献

抗凝相关脑出血患者抗凝剂的逆转与恢复

Reversal and resumption of anticoagulants in patients with anticoagulant-associated intracerebral hemorrhage.

作者信息

Yang Jingfei, Jing Jie, Chen Shiling, Liu Xia, Wang Jiahui, Pan Chao, Tang Zhouping

机构信息

Department of Neurology, Tongji Hospital, Tongji Medical College, Huazhong University of Science and Technology, Wuhan, 430030, Hubei, China.

出版信息

Eur J Med Res. 2024 Apr 24;29(1):252. doi: 10.1186/s40001-024-01816-5.

Abstract

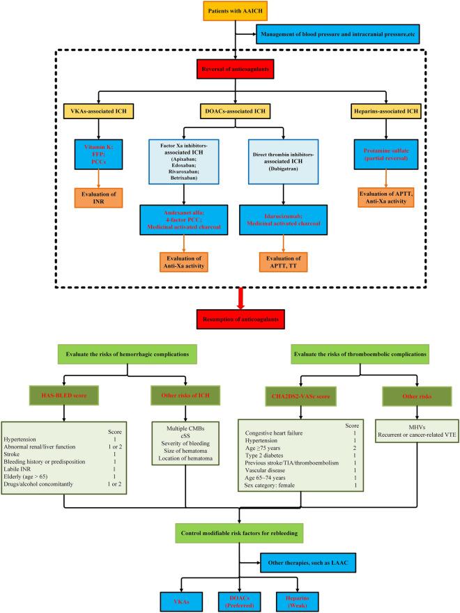
The use of anticoagulants has become more frequent due to the progressive aging population and increased thromboembolic events. Consequently, the proportion of anticoagulant-associated intracerebral hemorrhage (AAICH) in stroke patients is gradually increasing. Compared with intracerebral hemorrhage (ICH) patients without coagulopathy, patients with AAICH may have larger hematomas, worse prognoses, and higher mortality. Given the need for anticoagulant reversal and resumption, the management of AAICH differs from that of conventional medical or surgical treatments for ICH, and it is more specific. Understanding the pharmacology of anticoagulants and identifying agents that can reverse their effects in the early stages are crucial for treating life-threatening AAICH. When patients transition beyond the acute phase and their vital signs stabilize, it is important to consider resuming anticoagulants at the right time to prevent the occurrence of further thromboembolism. However, the timing and strategy for reversing and resuming anticoagulants are still in a dilemma. Herein, we summarize the important clinical studies, reviews, and related guidelines published in the past few years that focus on the reversal and resumption of anticoagulants in AAICH patients to help implement decisive diagnosis and treatment strategies in the clinical setting.

摘要

由于人口老龄化加剧和血栓栓塞事件增多,抗凝剂的使用愈发频繁。因此,中风患者中抗凝剂相关脑出血(AAICH)的比例逐渐上升。与无凝血功能障碍的脑出血(ICH)患者相比,AAICH患者的血肿可能更大,预后更差,死亡率更高。鉴于需要对抗凝剂进行逆转和恢复使用,AAICH的管理不同于ICH的传统内科或外科治疗,且更具特殊性。了解抗凝剂的药理学并确定能够在早期逆转其作用的药物对于治疗危及生命的AAICH至关重要。当患者度过急性期且生命体征稳定后,重要的是要考虑在适当的时候恢复使用抗凝剂,以防止进一步血栓栓塞的发生。然而,抗凝剂逆转和恢复使用的时机和策略仍处于两难境地。在此,我们总结了过去几年发表的重要临床研究、综述及相关指南,这些研究聚焦于AAICH患者抗凝剂的逆转和恢复使用,以帮助在临床环境中实施决定性的诊断和治疗策略。

https://cdn.ncbi.nlm.nih.gov/pmc/blobs/b672/11044346/095261c4ce36/40001_2024_1816_Fig1_HTML.jpg

文献检索

告别复杂PubMed语法,用中文像聊天一样搜索,搜遍4000万医学文献。AI智能推荐,让科研检索更轻松。

立即免费搜索

文件翻译

保留排版,准确专业,支持PDF/Word/PPT等文件格式,支持 12+语言互译。

免费翻译文档

深度研究

AI帮你快速写综述,25分钟生成高质量综述,智能提取关键信息,辅助科研写作。

立即免费体验