Suppr超能文献

厚朴酚通过上调基因表达促进食管癌细胞的自噬。

Magnolol promotes the autophagy of esophageal carcinoma cells by upregulating gene expression.

作者信息

Huang Kenan, Zhang Biao, Feng Yu, Ma Haitao

机构信息

Department of Thoracic Surgery, Dushu Lake Hospital Affiliated to Soochow University, Suzhou 215000, China.

Department of Thoracic Surgery, Shanghai Changzheng Hospital, Navy Military Medical University, Shanghai 200003, China.

出版信息

Acta Biochim Biophys Sin (Shanghai). 2024 Apr 25;56(7):1044-1054. doi: 10.3724/abbs.2024044.

Abstract

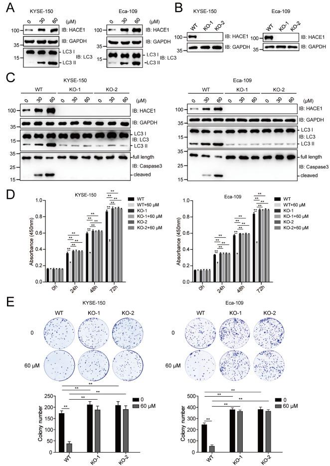
Esophagus cancer (EC) is one of the most aggressive malignant digestive system tumors and has a high clinical incidence worldwide. Magnolol, a natural compound, has anticancer effects on many cancers, including esophageal carcinoma, but the underlying mechanism has not been fully elucidated. Here, we first find that magnolol inhibits the proliferation of esophageal carcinoma cells and enhances their autophagy activity in a dose- and time-dependent manner. This study demonstrates that magnolol increases the protein levels of LC3 II, accompanied by increased HACE1 protein levels in both esophageal carcinoma cells and xenograft tumors. -knockout (KO) cell lines are generated, and the ablation of eliminates the anti-proliferative and autophagy-inducing effects of magnolol on esophageal carcinoma cells. Additionally, our results show that magnolol primarily promotes expression at the transcriptional level. Therefore, this study shows that magnolol primarily exerts its antitumor effect by activating HACE1-OPTN axis-mediated autophagy. It can be considered a promising therapeutic drug for esophageal carcinoma.

摘要

食管癌(EC)是最具侵袭性的恶性消化系统肿瘤之一,在全球范围内临床发病率较高。厚朴酚是一种天然化合物,对包括食管癌在内的多种癌症具有抗癌作用,但其潜在机制尚未完全阐明。在此,我们首次发现厚朴酚以剂量和时间依赖性方式抑制食管癌细胞的增殖并增强其自噬活性。本研究表明,厚朴酚增加了LC3 II的蛋白水平,同时食管癌细胞和异种移植肿瘤中的HACE1蛋白水平也有所增加。我们构建了HACE1基因敲除(KO)细胞系,HACE1基因的缺失消除了厚朴酚对食管癌细胞的抗增殖和自噬诱导作用。此外,我们的结果表明厚朴酚主要在转录水平促进HACE1表达。因此,本研究表明厚朴酚主要通过激活HACE1-OPTN轴介导的自噬发挥其抗肿瘤作用。它可被认为是一种有前途的食管癌治疗药物。

https://cdn.ncbi.nlm.nih.gov/pmc/blobs/1b8a/11322865/6997ec99527f/ABBS-2023-602-t1.jpg

文献AI研究员

20分钟写一篇综述,助力文献阅读效率提升50倍。

立即体验

用中文搜PubMed

大模型驱动的PubMed中文搜索引擎

马上搜索

文档翻译

学术文献翻译模型,支持多种主流文档格式。

立即体验