Suppr超能文献

上皮-间充质相互作用可保护正常结肠细胞免受 4-HNE 诱导的表型转化。

Epithelial-mesenchymal interaction protects normal colonocytes from 4-HNE-induced phenotypic transformation.

机构信息

Toxalim UMR1331 (Research Centre in Food Toxicology), Toulouse University, INRAE, ENVT, INP-Purpan, UPS, Toulouse, France.

出版信息

PLoS One. 2024 Apr 26;19(4):e0302932. doi: 10.1371/journal.pone.0302932. eCollection 2024.

Abstract

INTRODUCTION

Recent studies have shown that epithelial-stromal interactions could play a role in the development of colorectal cancer. Here, we investigated the role of fibroblasts in the transformation of normal colonocytes induced by 4-HNE.

METHODS

Normal Co colonocytes and nF fibroblasts from the same mouse colon were exposed, in monoculture (m) or coculture (c), to 4-HNE (5 μM) twice weekly for 3 weeks. Gene expression was then analysed and the ability of Co colonocytes to grow in anchorage-independent conditions was tested in soft agar. Fibroblasts previously treated or not with 4-HNE were also seeded in culture inserts positioned above the agar layers to allow paracrine exchanges with colonocytes.

RESULTS

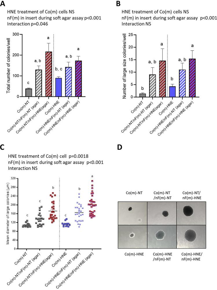
First, 60% of the genes studied were modulated by coculture in Co colonocytes, with notably increased expression of BMP receptors. Furthermore, while 4-HNE increased the ability of monoculture-treated Co colonocytes to form colonies, this effect was not observed in coculture-treated Co colonocytes. Adding a selective BMPR1 inhibitor during the treatment phase abolished the protective effect of coculture. Conversely, addition of a BMP4 agonist to the medium of monoculture-treated Co colonocytes prevented phenotypic transformation by 4-HNE. Second, the presence of nF(m)-HNE fibroblasts during the soft agar assay increased the number and size of Co(m) colonocyte colonies, regardless of whether these cells had been previously treated with 4-HNE in monoculture. For soft agar assays performed with nF(c) and Co(c) cells initially treated in coculture, only the reassociation between Co(c)-HNE and nF(c)-HNE resulted in a small increase in the number of colonies.

CONCLUSIONS

During the exposure phase, the epithelial-mesenchymal interaction protected colonocytes from 4-HNE-induced phenotypic transformation via activation of the BMP pathway. This intercellular dialogue also limited the ability of fibroblasts to subsequently promote colonocyte-anchorage-independent growth. In contrast, fibroblasts pre-exposed to 4-HNE in monoculture strongly increased the ability of Co(m) colonocytes to form colonies.

摘要

简介

最近的研究表明,上皮-间质相互作用可能在结直肠癌的发生中发挥作用。在这里,我们研究了 4-HNE 诱导的正常结肠细胞转化中纤维母细胞的作用。

方法

将来自同一小鼠结肠的正常 Co 结肠细胞和 nF 纤维母细胞分别在(m)或共培养(c)条件下,每周两次暴露于 4-HNE(5 μM)中,共 3 周。然后分析基因表达,并在软琼脂中测试 Co 结肠细胞在无锚定条件下生长的能力。先前用或不用 4-HNE 处理的纤维母细胞也接种在培养插入物中,位于琼脂层上方,以允许与结肠细胞进行旁分泌交换。

结果

首先,在共培养的 Co 结肠细胞中,研究的 60%的基因被调节,其中 BMP 受体的表达显著增加。此外,虽然 4-HNE 增加了单核细胞培养处理的 Co 结肠细胞形成集落的能力,但这种作用在共培养处理的 Co 结肠细胞中没有观察到。在处理阶段添加选择性 BMPR1 抑制剂消除了共培养的保护作用。相反,在单核细胞培养处理的 Co 结肠细胞的培养基中添加 BMP4 激动剂可防止 4-HNE 引起的表型转化。其次,在软琼脂测定中存在 nF(m)-HNE 纤维母细胞,无论这些细胞在单核细胞培养中是否先前用 4-HNE 处理,都会增加 Co(m)结肠细胞集落的数量和大小。对于最初在共培养中处理的 nF(c)和 Co(c)细胞进行的软琼脂测定,只有 Co(c)-HNE 和 nF(c)-HNE 之间的再关联导致集落数量略有增加。

结论

在暴露阶段,上皮-间质相互作用通过激活 BMP 途径保护结肠细胞免受 4-HNE 诱导的表型转化。这种细胞间对话还限制了纤维母细胞随后促进结肠细胞无锚定生长的能力。相反,在单核细胞培养中预先暴露于 4-HNE 的纤维母细胞强烈增加了 Co(m)结肠细胞形成集落的能力。

https://cdn.ncbi.nlm.nih.gov/pmc/blobs/8e65/11051638/88c8650b1f6c/pone.0302932.g001.jpg

文献检索

告别复杂PubMed语法,用中文像聊天一样搜索,搜遍4000万医学文献。AI智能推荐,让科研检索更轻松。

立即免费搜索

文件翻译

保留排版,准确专业,支持PDF/Word/PPT等文件格式,支持 12+语言互译。

免费翻译文档

深度研究

AI帮你快速写综述,25分钟生成高质量综述,智能提取关键信息,辅助科研写作。

立即免费体验