James Jaime, Coelho Ana, Lahore Gonzalo Fernandez, Hernandez Clara M, Forster Florian, Malissen Bernard, Holmdahl Rikard
Medical Inflammation Research, Division of Immunology, Department of Medical Biochemistry and Biophysics, Karolinska Institutet, 17177 Stockholm, Sweden.
Centre d'Immunophénomique, Aix Marseille Université, INSERM, 13288 Marseille, France.
Antioxidants (Basel). 2024 Apr 22;13(4):499. doi: 10.3390/antiox13040499.
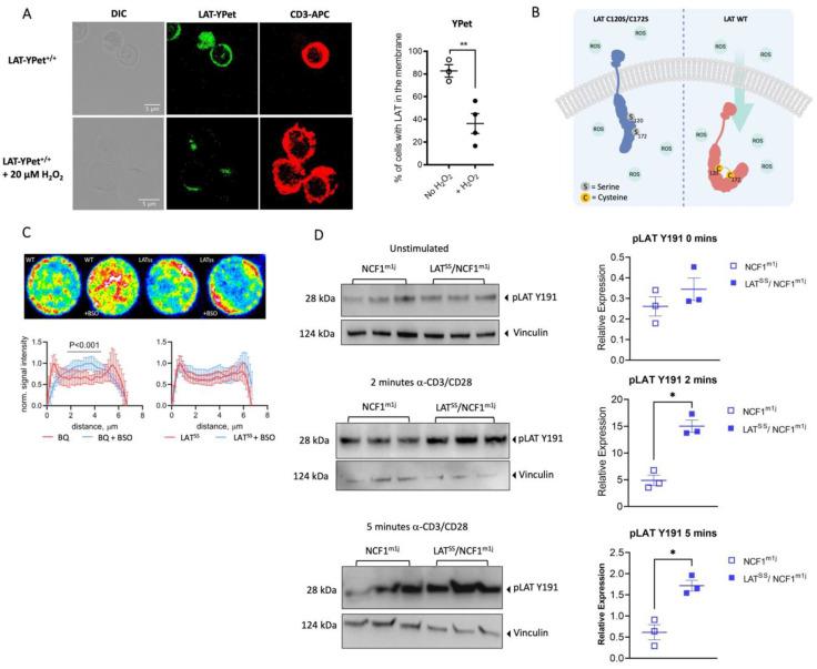
The positional cloning of single nucleotide polymorphisms (SNPs) of the neutrophil cytosolic factor 1 () gene, advocating that a low oxidative burst drives autoimmune disease, demands an understanding of the underlying molecular causes. A cellular target could be T cells, which have been shown to be regulated by reactive oxygen species (ROS). However, the pathways by which ROS mediate T cell signaling remain unclear. The adaptor molecule linker for activation of T cells (LAT) is essential for coupling T cell receptor-mediated antigen recognition to downstream responses, and it contains several cysteine residues that have previously been suggested to be involved in redox regulation. To address the possibility that ROS regulate T cell-dependent inflammation through LAT, we established a mouse strain with cysteine-to-serine mutations at positions 120 and 172 (LAT). We found that redox regulation of LAT through C120 and C172 mediate its localization and phosphorylation. LAT mice had reduced numbers of double-positive thymocytes and naïve peripheral T cells. Importantly, redox insensitivity of LAT enhanced T cell-dependent autoimmune inflammation in collagen-induced arthritis (CIA), a mouse model of rheumatoid arthritis (RA). This effect was reversed on an NCF1-mutated (NCF1), ROS-deficient, background. Overall, our data show that LAT is redox-regulated, acts to repress T cell activation, and is targeted by ROS induced by NCF1 in antigen-presenting cells (APCs).
中性粒细胞胞质因子1(NCF1)基因单核苷酸多态性(SNP)的定位克隆表明低氧化爆发会引发自身免疫性疾病,这需要了解其潜在的分子原因。一个细胞靶点可能是T细胞,研究表明T细胞受活性氧(ROS)调节。然而,ROS介导T细胞信号传导的途径仍不清楚。衔接分子T细胞活化连接蛋白(LAT)对于将T细胞受体介导的抗原识别与下游反应偶联至关重要,它含有几个先前被认为参与氧化还原调节的半胱氨酸残基。为了探究ROS是否通过LAT调节T细胞依赖性炎症,我们构建了在第120位和172位半胱氨酸突变为丝氨酸的小鼠品系(LATCS)。我们发现通过C120和C172对LAT进行氧化还原调节可介导其定位和磷酸化。LATCS小鼠的双阳性胸腺细胞和幼稚外周T细胞数量减少。重要的是,LAT的氧化还原不敏感性增强了胶原诱导的关节炎(CIA)(类风湿关节炎(RA)的小鼠模型)中T细胞依赖性自身免疫炎症。在NCF1突变(NCF1-/-)、ROS缺陷的背景下,这种效应得到逆转。总体而言,我们的数据表明LAT受氧化还原调节,起到抑制T细胞活化的作用,并且在抗原呈递细胞(APC)中是由NCF1诱导产生的ROS的作用靶点。