Suppr超能文献

柄曲霉素通过下调X连锁凋亡抑制蛋白诱导肝癌细胞发生自噬性和凋亡性细胞死亡。

Sterigmatocystin induces autophagic and apoptotic cell death of liver cancer cells via downregulation of XIAP.

作者信息

Chen Xu, Che Zhengping, Wu Jiajia, Zeng Cheng, Yang Xiao-Long, Zhang Lin, Lin Zhenghong

机构信息

Chongqing University Jiangjin Hospital, Chongqing, 402260, PR China.

School of Life Sciences, Chongqing University, Chongqing, 401331, PR China.

出版信息

Heliyon. 2024 Apr 16;10(8):e29567. doi: 10.1016/j.heliyon.2024.e29567. eCollection 2024 Apr 30.

Abstract

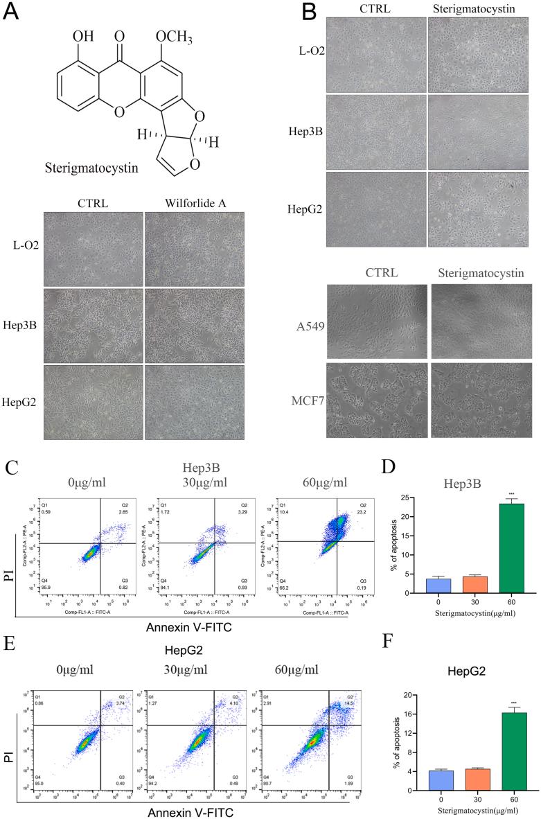
XIAP, or the X-linked Inhibitor of Apoptosis Protein, is the most extensively studied member within the IAP gene family. It possesses the capability to impede apoptosis through direct inhibition of caspase activity. Various kinds of cancers overexpress XIAP to enable cancer cells to avoid apoptosis. Consequently, the inhibition of XIAP holds significant clinical implications for the development of anti-tumor medications and the treatment of cancer. In this study, sterigmatocystin, a natural compound obtained from the , was demonstrated to be able to induce apoptotic and autophagic cell death in liver cancer cells. Mechanistically, sterigmatocystin induces apoptosis by downregulation of XIAP expression. Additionally, sterigmatocystin treatment induces cell cycle arrest, blocks cell proliferation, and slows down colony formation in liver cancer cells. Importantly, sterigmatocystin exhibits a remarkable therapeutic effect in a nude mice model. Our findings revealed a novel mechanism through which sterigmatocystin induces apoptotic and autophagic cell death of liver cancer cells by suppressing XIAP expression, this offers a promising therapeutic approach for treating liver cancer patients.

摘要

XIAP,即X连锁凋亡抑制蛋白,是凋亡抑制蛋白(IAP)基因家族中研究最为广泛的成员。它具有通过直接抑制半胱天冬酶活性来阻止细胞凋亡的能力。多种癌症会过度表达XIAP,以使癌细胞能够避免凋亡。因此,抑制XIAP对抗肿瘤药物的开发和癌症治疗具有重要的临床意义。在本研究中,从[未提及来源]获得的一种天然化合物——杂色曲霉素,被证明能够诱导肝癌细胞发生凋亡和自噬性细胞死亡。从机制上讲,杂色曲霉素通过下调XIAP表达来诱导凋亡。此外,杂色曲霉素处理可诱导细胞周期停滞,阻断细胞增殖,并减缓肝癌细胞中的集落形成。重要的是,杂色曲霉素在裸鼠模型中表现出显著的治疗效果。我们的研究结果揭示了一种新机制,即杂色曲霉素通过抑制XIAP表达诱导肝癌细胞发生凋亡和自噬性细胞死亡,这为治疗肝癌患者提供了一种有前景的治疗方法。

https://cdn.ncbi.nlm.nih.gov/pmc/blobs/08bd/11046247/dba7a9d27023/gr1.jpg

文献AI研究员

20分钟写一篇综述,助力文献阅读效率提升50倍。

立即体验

用中文搜PubMed

大模型驱动的PubMed中文搜索引擎

马上搜索

文档翻译

学术文献翻译模型,支持多种主流文档格式。

立即体验