Division of Infectious Diseases, Department of Medicine.
Department of Microbiology and Immunology, and.
JCI Insight. 2024 Apr 30;9(11):e167408. doi: 10.1172/jci.insight.167408.
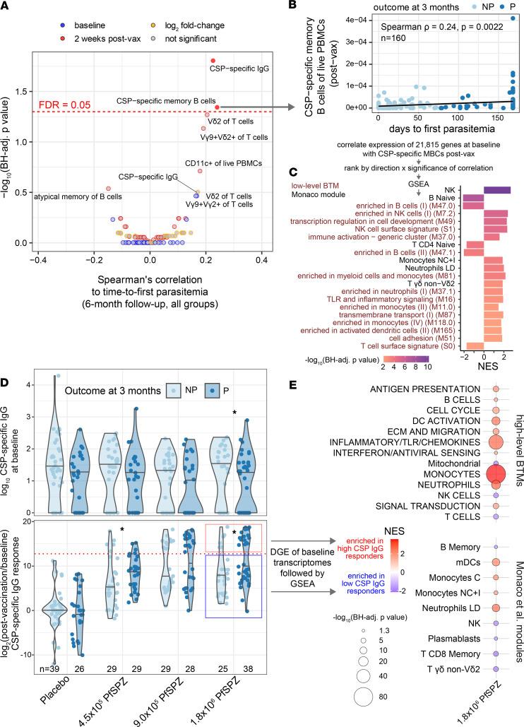
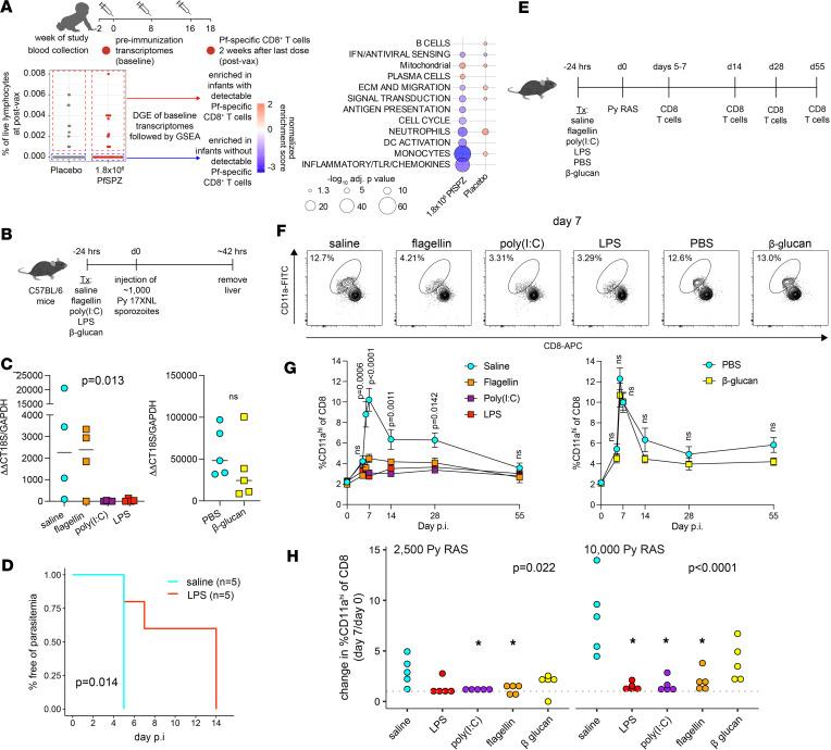
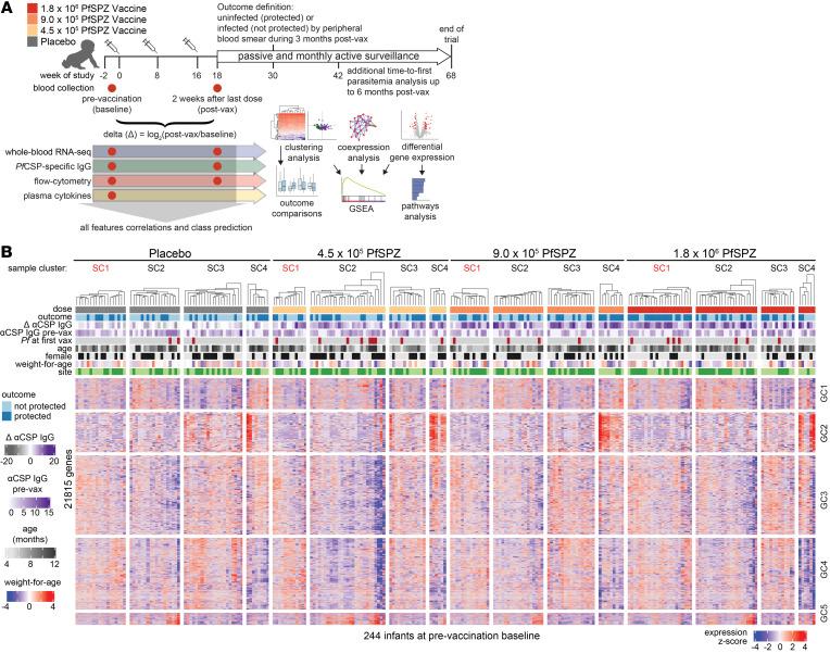
A systems analysis was conducted to determine the potential molecular mechanisms underlying differential immunogenicity and protective efficacy results of a clinical trial of the radiation-attenuated whole-sporozoite PfSPZ vaccine in African infants. Innate immune activation and myeloid signatures at prevaccination baseline correlated with protection from P. falciparum parasitemia in placebo controls. These same signatures were associated with susceptibility to parasitemia among infants who received the highest and most protective PfSPZ vaccine dose. Machine learning identified spliceosome, proteosome, and resting DC signatures as prevaccination features predictive of protection after highest-dose PfSPZ vaccination, whereas baseline circumsporozoite protein-specific (CSP-specific) IgG predicted nonprotection. Prevaccination innate inflammatory and myeloid signatures were associated with higher sporozoite-specific IgG Ab response but undetectable PfSPZ-specific CD8+ T cell responses after vaccination. Consistent with these human data, innate stimulation in vivo conferred protection against infection by sporozoite injection in malaria-naive mice while diminishing the CD8+ T cell response to radiation-attenuated sporozoites. These data suggest a dichotomous role of innate stimulation for malaria protection and induction of protective immunity by whole-sporozoite malaria vaccines. The uncoupling of vaccine-induced protective immunity achieved by Abs from more protective CD8+ T cell responses suggests that PfSPZ vaccine efficacy in malaria-endemic settings may be constrained by opposing antigen presentation pathways.
进行了系统分析,以确定在非洲婴儿中进行的辐射减毒全孢子虫 PfSPZ 疫苗临床试验中免疫原性和保护效力结果差异的潜在分子机制。接种前的固有免疫激活和髓样特征与安慰剂对照中疟原虫寄生虫血症的保护相关。在接受最高和最具保护性 PfSPZ 疫苗剂量的婴儿中,这些相同的特征与寄生虫血症的易感性相关。机器学习确定剪接体、蛋白酶体和静止 DC 特征作为接种前预测最高剂量 PfSPZ 接种后保护的特征,而基线环子孢子蛋白特异性 (CSP-specific) IgG 预测无保护。接种前固有炎症和髓样特征与更高的孢子虫特异性 IgG Ab 反应相关,但接种后无法检测到 PfSPZ 特异性 CD8+ T 细胞反应。与这些人类数据一致,体内固有刺激可预防疟原虫-naive 小鼠因注射孢子虫而感染,同时减少对辐射减毒孢子虫的 CD8+ T 细胞反应。这些数据表明,固有刺激对疟疾保护和诱导全孢子虫疟疾疫苗产生保护性免疫具有双重作用。疫苗诱导的保护性免疫与更具保护性的 CD8+ T 细胞反应的 Abs 分离表明,在疟疾流行地区,PfSPZ 疫苗的疗效可能受到抗原呈递途径的限制。