Kim Suyeon, Lee Ki Wook, Yoo Yongjin, Park Sang Hee, Lee Ji Won, Jeon Suhyun, Illia Shaginyan, Joshi Pooja, Park Hyun Woo, Lo Han-En, Seo Jimin, Kim Yeonwoo, Chang Min, Lee Tae Jin, Seo Jong Bae, Kim Sung-Hak, Croce Carlo M, Kim Inki, Suh Sung-Suk, Jeon Young-Jun
Department of Integrative Biotechnology, Sungkyunkwan University, Suwon, Republic of Korea.
Department of Stem Cell Biology and Regenerative Medicine Institute, Stanford University, Stanford, CA, USA.
Anim Cells Syst (Seoul). 2024 Apr 30;28(1):184-197. doi: 10.1080/19768354.2024.2345644. eCollection 2024.
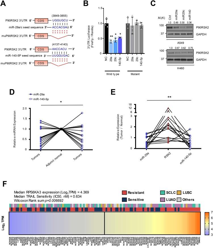
Tumor necrosis factor-related apoptosis-inducing ligand (TRAIL) has chemotherapeutic potential as a regulator of an extrinsic apoptotic ligand, but its effect as a drug is limited by innate and acquired resistance. Recent findings suggest that an intermediate drug tolerance could mediate acquired resistance, which has made the main obstacle for limited utility of TRAIL as an anti-cancer therapeutics. We propose miRNA-dependent epigenetic modification drives the drug tolerant state in TRAIL-induced drug tolerant (TDT). Transcriptomic analysis revealed target gene activation in TDT cells, showing oncogenic signature in lung cancer. Also, the restored TRAIL-sensitivity was associated with and expressions, which is known as tumor suppressor by suppressing oncogenic protein RSK2 (p90 ribosomal S6 kinase), further confirmed in patient samples. Moreover, we extended this finding into 119 lung cancer cell lines from public data set, suggesting a significant correlation between TRAIL-sensitivity and RSK2 mRNA expression. Finally, we found that increased RSK2 mRNA is responsible for NF-κB activation, which we previously showed as a key determinant in both innate and acquired TRAIL-resistance. Our findings support further investigation of and - inhibition to maintain TRAIL-sensitivity and improve the durability of response to TRAIL in lung cancer.
肿瘤坏死因子相关凋亡诱导配体(TRAIL)作为一种外源性凋亡配体的调节剂具有化疗潜力,但其作为药物的效果受到先天性和获得性耐药性的限制。最近的研究结果表明,中等程度的药物耐受性可能介导获得性耐药,这已成为TRAIL作为抗癌治疗药物应用有限的主要障碍。我们提出,miRNA依赖性表观遗传修饰驱动了TRAIL诱导的药物耐受性(TDT)中的药物耐受状态。转录组分析揭示了TDT细胞中的靶基因激活,显示出肺癌中的致癌特征。此外,恢复的TRAIL敏感性与 和 的表达相关, 已知通过抑制致癌蛋白RSK2(p90核糖体S6激酶)发挥肿瘤抑制作用,这在患者样本中得到了进一步证实。此外,我们将这一发现扩展到来自公共数据集的119个肺癌细胞系,表明TRAIL敏感性与RSK2 mRNA表达之间存在显著相关性。最后,我们发现RSK2 mRNA的增加导致NF-κB激活,我们之前表明NF-κB是先天性和获得性TRAIL耐药的关键决定因素。我们的研究结果支持进一步研究 和 的抑制作用,以维持TRAIL敏感性并提高肺癌对TRAIL反应的持久性。