• 文献检索
  • 文档翻译
  • 深度研究
  • 学术资讯
  • Suppr Zotero 插件Zotero 插件
  • 邀请有礼
  • 套餐&价格
  • 历史记录
应用&插件
Suppr Zotero 插件Zotero 插件浏览器插件Mac 客户端Windows 客户端微信小程序
定价
高级版会员购买积分包购买API积分包
服务
文献检索文档翻译深度研究API 文档MCP 服务
关于我们
关于 Suppr公司介绍联系我们用户协议隐私条款
关注我们

Suppr 超能文献

核心技术专利:CN118964589B侵权必究
粤ICP备2023148730 号-1Suppr @ 2026

文献检索

告别复杂PubMed语法,用中文像聊天一样搜索,搜遍4000万医学文献。AI智能推荐,让科研检索更轻松。

立即免费搜索

文件翻译

保留排版,准确专业,支持PDF/Word/PPT等文件格式,支持 12+语言互译。

免费翻译文档

深度研究

AI帮你快速写综述,25分钟生成高质量综述,智能提取关键信息,辅助科研写作。

立即免费体验

外泌体YB-1通过MALAT1/miR-211-5p/FOXO轴促进卵巢恢复。

Exosomal YB-1 facilitates ovarian restoration by MALAT1/miR-211-5p/FOXO axis.

作者信息

Zhang Mengxue, Xing Jie, Zhao Shijie, Lu Minjun, Liu Yueqin, Lin Li, Gao Wujiang, Chen Lu, Li Wenxin, Shang Junyu, Zhou Jiamin, Yin Xinming, Zhu Xiaolan

机构信息

Reproductive Center, The Fourth Affiliated Hospital of Jiangsu University, 20 Zhengdong Road, Zhenjiang, Jiangsu, 212001, People's Republic of China.

Center for Reproductive Medicine, Affiliated Hospital of Nantong University, Nantong, Jiangsu, People's Republic of China.

出版信息

Cell Biol Toxicol. 2024 May 3;40(1):29. doi: 10.1007/s10565-024-09871-8.

DOI:10.1007/s10565-024-09871-8
PMID:38700571
原文链接:https://pmc.ncbi.nlm.nih.gov/articles/PMC11068691/
Abstract

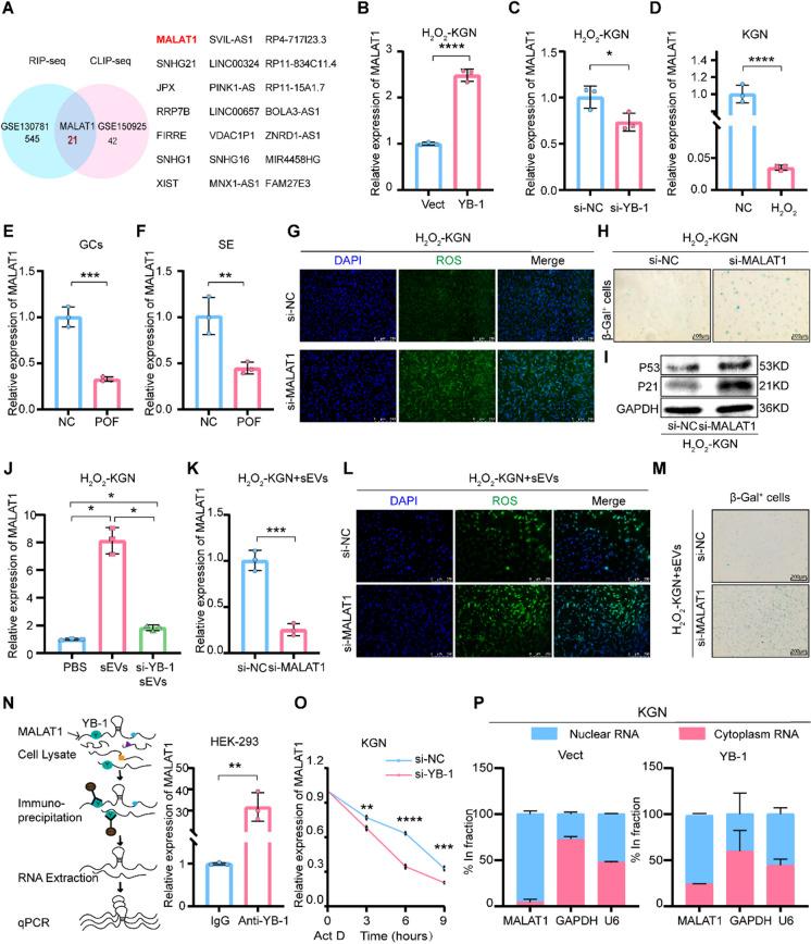
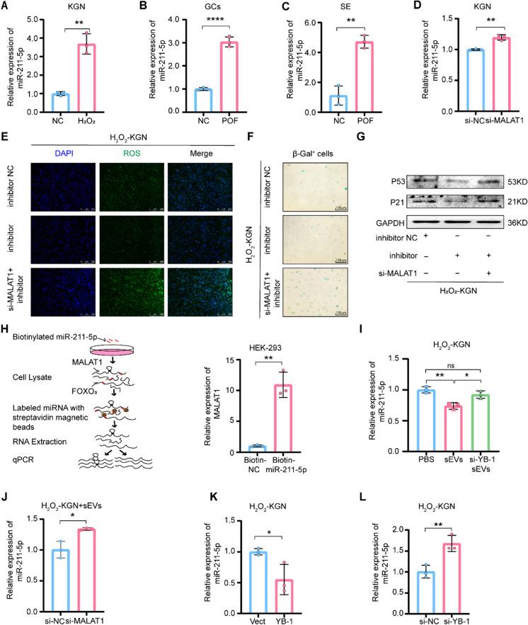
Premature ovarian failure (POF) affects many adult women less than 40 years of age and leads to infertility. Mesenchymal stem cells-derived small extracellular vesicles (MSCs-sEVs) are attractive candidates for ovarian function restoration and folliculogenesis for POF due to their safety and efficacy, however, the key mediator in MSCs-sEVs that modulates this response and underlying mechanisms remains elusive. Herein, we reported that YB-1 protein was markedly downregulated in vitro and in vivo models of POF induced with HO and CTX respectively, accompanied by granulosa cells (GCs) senescence phenotype. Notably, BMSCs-sEVs transplantation upregulated YB-1, attenuated oxidative damage-induced cellular senescence in GCs, and significantly improved the ovarian function of POF rats, but that was reversed by YB-1 depletion. Moreover, YB-1 showed an obvious decline in serum and GCs in POF patients. Mechanistically, YB-1 as an RNA-binding protein (RBP) physically interacted with a long non-coding RNA, MALAT1, and increased its stability, further, MALAT1 acted as a competing endogenous RNA (ceRNA) to elevate FOXO levels by sequestering miR-211-5p to prevent its degradation, leading to repair of ovarian function. In summary, we demonstrated that BMSCs-sEVs improve ovarian function by releasing YB-1, which mediates MALAT1/miR-211-5p/FOXO axis regulation, providing a possible therapeutic target for patients with POF.

摘要

卵巢早衰(POF)影响许多40岁以下的成年女性,并导致不孕。间充质干细胞衍生的小细胞外囊泡(MSCs-sEVs)因其安全性和有效性,成为恢复POF卵巢功能和促进卵泡生成的有吸引力的候选者,然而,MSCs-sEVs中调节这种反应的关键介质及其潜在机制仍不清楚。在此,我们报道,在分别用HO和CTX诱导的POF体外和体内模型中,YB-1蛋白明显下调,同时伴有颗粒细胞(GCs)衰老表型。值得注意的是,BMSCs-sEVs移植上调了YB-1,减轻了氧化损伤诱导的GCs细胞衰老,并显著改善了POF大鼠的卵巢功能,但YB-1的缺失逆转了这一作用。此外,POF患者血清和GCs中的YB-1明显下降。机制上,YB-1作为一种RNA结合蛋白(RBP)与长链非编码RNA MALAT1发生物理相互作用并增加其稳定性,此外,MALAT1作为一种竞争性内源RNA(ceRNA),通过螯合miR-211-5p以防止其降解来提高FOXO水平,从而导致卵巢功能的修复。总之,我们证明BMSCs-sEVs通过释放YB-1来改善卵巢功能,YB-1介导MALAT1/miR-211-5p/FOXO轴的调节,为POF患者提供了一个可能的治疗靶点。

https://cdn.ncbi.nlm.nih.gov/pmc/blobs/0599/11068691/b49013d30393/10565_2024_9871_Fig7_HTML.jpg
https://cdn.ncbi.nlm.nih.gov/pmc/blobs/0599/11068691/b960c131256a/10565_2024_9871_Fig1_HTML.jpg
https://cdn.ncbi.nlm.nih.gov/pmc/blobs/0599/11068691/986424c36211/10565_2024_9871_Fig2_HTML.jpg
https://cdn.ncbi.nlm.nih.gov/pmc/blobs/0599/11068691/12f7d44fa518/10565_2024_9871_Fig3_HTML.jpg
https://cdn.ncbi.nlm.nih.gov/pmc/blobs/0599/11068691/865a4c20b5c2/10565_2024_9871_Fig4_HTML.jpg
https://cdn.ncbi.nlm.nih.gov/pmc/blobs/0599/11068691/332c6867c8c0/10565_2024_9871_Fig5_HTML.jpg
https://cdn.ncbi.nlm.nih.gov/pmc/blobs/0599/11068691/003e071be06c/10565_2024_9871_Fig6_HTML.jpg
https://cdn.ncbi.nlm.nih.gov/pmc/blobs/0599/11068691/b49013d30393/10565_2024_9871_Fig7_HTML.jpg
https://cdn.ncbi.nlm.nih.gov/pmc/blobs/0599/11068691/b960c131256a/10565_2024_9871_Fig1_HTML.jpg
https://cdn.ncbi.nlm.nih.gov/pmc/blobs/0599/11068691/986424c36211/10565_2024_9871_Fig2_HTML.jpg
https://cdn.ncbi.nlm.nih.gov/pmc/blobs/0599/11068691/12f7d44fa518/10565_2024_9871_Fig3_HTML.jpg
https://cdn.ncbi.nlm.nih.gov/pmc/blobs/0599/11068691/865a4c20b5c2/10565_2024_9871_Fig4_HTML.jpg
https://cdn.ncbi.nlm.nih.gov/pmc/blobs/0599/11068691/332c6867c8c0/10565_2024_9871_Fig5_HTML.jpg
https://cdn.ncbi.nlm.nih.gov/pmc/blobs/0599/11068691/003e071be06c/10565_2024_9871_Fig6_HTML.jpg
https://cdn.ncbi.nlm.nih.gov/pmc/blobs/0599/11068691/b49013d30393/10565_2024_9871_Fig7_HTML.jpg

相似文献

1
Exosomal YB-1 facilitates ovarian restoration by MALAT1/miR-211-5p/FOXO axis.外泌体YB-1通过MALAT1/miR-211-5p/FOXO轴促进卵巢恢复。
Cell Biol Toxicol. 2024 May 3;40(1):29. doi: 10.1007/s10565-024-09871-8.
2
MA demethylase FTO-stabilized exosomal circBRCA1 alleviates oxidative stress-induced granulosa cell damage via the miR-642a-5p/FOXO1 axis.MA 去甲基酶 FTO 稳定的外泌体 circBRCA1 通过 miR-642a-5p/FOXO1 轴减轻氧化应激诱导的颗粒细胞损伤。
J Nanobiotechnology. 2024 Jun 25;22(1):367. doi: 10.1186/s12951-024-02583-5.
3
Improving Granulosa Cell Function in Premature Ovarian Failure with Umbilical Cord Mesenchymal Stromal Cell Exosome-Derived hsa_circ_0002021.脐带间充质干细胞外泌体源性 hsa_circ_0002021 改善卵巢早衰颗粒细胞功能。
Tissue Eng Regen Med. 2024 Aug;21(6):897-914. doi: 10.1007/s13770-024-00652-2. Epub 2024 Jun 6.
4
miR-644-5p carried by bone mesenchymal stem cell-derived exosomes targets regulation of p53 to inhibit ovarian granulosa cell apoptosis.骨间充质干细胞来源的外泌体携带的 miR-644-5p 通过靶向调节 p53 抑制卵巢颗粒细胞凋亡。
Stem Cell Res Ther. 2019 Nov 29;10(1):360. doi: 10.1186/s13287-019-1442-3.
5
Bone marrow mesenchymal stem cell-derived exosomal miR-144-5p improves rat ovarian function after chemotherapy-induced ovarian failure by targeting PTEN.骨髓间充质干细胞来源的外泌体 miR-144-5p 通过靶向 PTEN 改善化疗诱导卵巢早衰大鼠的卵巢功能。
Lab Invest. 2020 Mar;100(3):342-352. doi: 10.1038/s41374-019-0321-y. Epub 2019 Sep 19.
6
EIF4A3-Induced Exosomal circLRRC8A Alleviates Granulosa Cells Senescence Via the miR-125a-3p/NFE2L1 axis.EIF4A3 诱导的细胞外体 circLRRC8A 通过 miR-125a-3p/NFE2L1 轴减轻颗粒细胞衰老。
Stem Cell Rev Rep. 2023 Aug;19(6):1994-2012. doi: 10.1007/s12015-023-10564-8. Epub 2023 May 27.
7
Mitigating chemotherapy-induced granulosa cell damage: role of hUCMSC-EVs in regulating the lncRNA HCP5-miR-20a-5p-YAP1 network.减轻化疗诱导的颗粒细胞损伤:人脐带间充质干细胞外泌体在调节长链非编码RNA HCP5- miR-20a-5p-YAP1网络中的作用
Cell Biol Toxicol. 2025 May 2;41(1):79. doi: 10.1007/s10565-025-10033-7.
8
Human urine stem cells protect against cyclophosphamide-induced premature ovarian failure by inhibiting SLC1A4-mediated outflux of intracellular serine in ovarian granulosa cells.人尿干细胞通过抑制卵巢颗粒细胞中SLC1A4介导的细胞内丝氨酸外流,预防环磷酰胺诱导的卵巢早衰。
Cell Mol Biol Lett. 2025 Feb 19;30(1):21. doi: 10.1186/s11658-025-00701-1.
9
Bone marrow mesenchymal stem cells expressing Neat-1, Hotair-1, miR-21, miR-644, and miR-144 subsided cyclophosphamide-induced ovarian insufficiency by remodeling the IGF-1-kisspeptin system, ovarian apoptosis, and angiogenesis.表达 Neat-1、Hotair-1、miR-21、miR-644 和 miR-144 的骨髓间充质干细胞通过重塑 IGF-1- kisspeptin 系统、卵巢细胞凋亡和血管生成来缓解环磷酰胺诱导的卵巢功能不全。
J Ovarian Res. 2024 Sep 12;17(1):184. doi: 10.1186/s13048-024-01498-x.
10
Plasma-derived exosome miR-10a-5p promotes premature ovarian failure by target BDNF via the TrkB/Akt/mTOR signaling pathway.血浆衍生的外泌体 miR-10a-5p 通过 TrkB/Akt/mTOR 信号通路靶向 BDNF 促进卵巢早衰。
Int J Biol Macromol. 2024 Oct;277(Pt 1):134195. doi: 10.1016/j.ijbiomac.2024.134195. Epub 2024 Jul 26.

引用本文的文献

1
Kuntai Capsules Improve Premature Ovarian Failure by Regulating AMPK-Mediated Autophagy.坤泰胶囊通过调节AMPK介导的自噬改善卵巢早衰。
Reprod Sci. 2025 Aug 11. doi: 10.1007/s43032-025-01949-w.
2
Aberrant downregulation of Y-box binding protein 1 expression impairs the cell cycle in an mC-dependent manner in human granulosa cells from patients with primary ovarian insufficiency.Y盒结合蛋白1表达的异常下调以mC依赖的方式损害原发性卵巢功能不全患者人颗粒细胞的细胞周期。
Cell Mol Life Sci. 2025 May 21;82(1):206. doi: 10.1007/s00018-025-05709-6.
3
Long Noncoding RNA MALAT1: Salt-Sensitive Hypertension.

本文引用的文献

1
MicroRNA-22-3p in human umbilical cord mesenchymal stem cell-secreted exosomes inhibits granulosa cell apoptosis by targeting KLF6 and ATF4-ATF3-CHOP pathway in POF mice.人脐带间充质干细胞分泌的外泌体中的 microRNA-22-3p 通过靶向 KLF6 和 ATF4-ATF3-CHOP 通路抑制 POF 小鼠颗粒细胞凋亡。
Apoptosis. 2023 Aug;28(7-8):997-1011. doi: 10.1007/s10495-023-01833-5. Epub 2023 Mar 31.
2
miR-126-3p containing exosomes derived from human umbilical cord mesenchymal stem cells promote angiogenesis and attenuate ovarian granulosa cell apoptosis in a preclinical rat model of premature ovarian failure.来源于人脐带间充质干细胞的含有 miR-126-3p 的外泌体可促进血管生成并减轻早发性卵巢功能衰竭的临床前大鼠模型中的卵巢颗粒细胞凋亡。
Stem Cell Res Ther. 2022 Jul 26;13(1):352. doi: 10.1186/s13287-022-03056-y.
3
长链非编码 RNA MALAT1:盐敏感性高血压。
Int J Mol Sci. 2024 May 18;25(10):5507. doi: 10.3390/ijms25105507.
YB-1 as an Oncoprotein: Functions, Regulation, Post-Translational Modifications, and Targeted Therapy.YB-1 作为一种癌蛋白:功能、调控、翻译后修饰和靶向治疗。
Cells. 2022 Apr 4;11(7):1217. doi: 10.3390/cells11071217.
4
YB-1 is a positive regulator of KLF5 transcription factor in basal-like breast cancer.YB-1 是基底样乳腺癌中 KLF5 转录因子的正调控因子。
Cell Death Differ. 2022 Jun;29(6):1283-1295. doi: 10.1038/s41418-021-00920-x. Epub 2022 Jan 13.
5
TGF-β/YB-1/Atg7 axis promotes the proliferation of hepatic progenitor cells and liver fibrogenesis.TGF-β/YB-1/Atg7 轴促进肝祖细胞的增殖和肝纤维化。
Biochim Biophys Acta Mol Basis Dis. 2022 Jan 1;1868(1):166290. doi: 10.1016/j.bbadis.2021.166290. Epub 2021 Oct 15.
6
Exosomal OTULIN from M2 macrophages promotes the recovery of spinal cord injuries via stimulating Wnt/β-catenin pathway-mediated vascular regeneration.外泌体 OTULIN 可由 M2 型巨噬细胞分泌,通过激活 Wnt/β-catenin 通路促进血管再生,从而促进脊髓损伤的恢复。
Acta Biomater. 2021 Dec;136:519-532. doi: 10.1016/j.actbio.2021.09.026. Epub 2021 Sep 20.
7
Role of miRNA and lncRNAs in organ fibrosis and aging.微小RNA(miRNA)和长链非编码RNA(lncRNA)在器官纤维化和衰老中的作用。
Biomed Pharmacother. 2021 Nov;143:112132. doi: 10.1016/j.biopha.2021.112132. Epub 2021 Sep 1.
8
Mechanisms of ovarian aging.卵巢衰老的机制。
Reproduction. 2021 Jul 14;162(2):R19-R33. doi: 10.1530/REP-21-0022.
9
MicroRNA-146b-5p overexpression attenuates premature ovarian failure in mice by inhibiting the Dab2ip/Ask1/p38-Mapk pathway and γH2A.X phosphorylation.miRNA-146b-5p 过表达通过抑制 Dab2ip/Ask1/p38-Mapk 通路和 γH2A.X 磷酸化来减轻小鼠卵巢早衰。
Cell Prolif. 2021 Jan;54(1):e12954. doi: 10.1111/cpr.12954. Epub 2020 Nov 9.
10
Exercise-mediated downregulation of MALAT1 expression and implications in primary and secondary cancer prevention.运动介导的 MALAT1 表达下调及其在原发性和继发性癌症预防中的意义。
Free Radic Biol Med. 2020 Nov 20;160:28-39. doi: 10.1016/j.freeradbiomed.2020.06.037. Epub 2020 Aug 5.