• 文献检索
  • 文档翻译
  • 深度研究
  • 学术资讯
  • Suppr Zotero 插件Zotero 插件
  • 邀请有礼
  • 套餐&价格
  • 历史记录
应用&插件
Suppr Zotero 插件Zotero 插件浏览器插件Mac 客户端Windows 客户端微信小程序
定价
高级版会员购买积分包购买API积分包
服务
文献检索文档翻译深度研究API 文档MCP 服务
关于我们
关于 Suppr公司介绍联系我们用户协议隐私条款
关注我们

Suppr 超能文献

核心技术专利:CN118964589B侵权必究
粤ICP备2023148730 号-1Suppr @ 2026

文献检索

告别复杂PubMed语法,用中文像聊天一样搜索,搜遍4000万医学文献。AI智能推荐,让科研检索更轻松。

立即免费搜索

文件翻译

保留排版,准确专业,支持PDF/Word/PPT等文件格式,支持 12+语言互译。

免费翻译文档

深度研究

AI帮你快速写综述,25分钟生成高质量综述,智能提取关键信息,辅助科研写作。

立即免费体验

鸡感染巨型艾美耳球虫后空肠和盲肠差异表达 mRNA 谱的综合分析。

Comprehensive analysis of differentially expressed mRNA profiles in chicken jejunum and cecum following Eimeria maxima infection.

机构信息

Department of Animal Genetics, Breeding and Reproduction, College of Animal Science, South China Agricultural University, Guangzhou, China; Guangdong Provincial Key Lab of Agro-Animal Genomics and Molecular Breeding and Key Lab of Chicken Genetics, Breeding and Reproduction, Ministry of Agriculture, Guangzhou, China; LiveGene-Centre for Tropical Livestock Genetics and Health (CTLGH), International Livestock Research Institute (ILRI), Addis Ababa, Ethiopia.

Department of Animal Genetics, Breeding and Reproduction, College of Animal Science, South China Agricultural University, Guangzhou, China; Guangdong Provincial Key Lab of Agro-Animal Genomics and Molecular Breeding and Key Lab of Chicken Genetics, Breeding and Reproduction, Ministry of Agriculture, Guangzhou, China.

出版信息

Poult Sci. 2024 Jun;103(6):103716. doi: 10.1016/j.psj.2024.103716. Epub 2024 Apr 3.

DOI:10.1016/j.psj.2024.103716
PMID:38703453
原文链接:https://pmc.ncbi.nlm.nih.gov/articles/PMC11087723/
Abstract

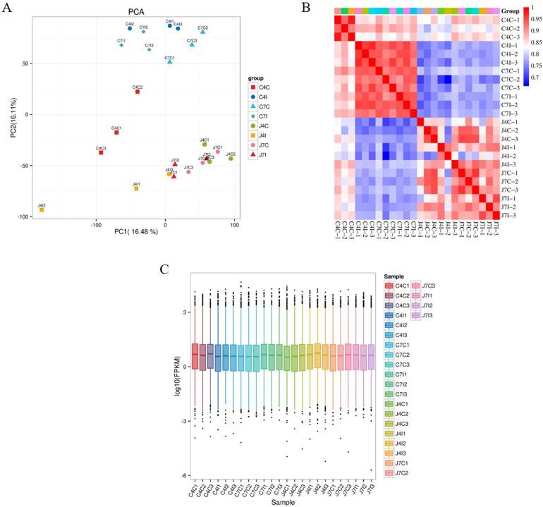
Coccidiosis, a protozoan disease that substantially impacts poultry production, is characterized by an intracellular parasite. The study utilized 48 one-day-old Horro chickens, randomly divided into the infected (I) and control (C) groups. The challenge group of chickens were administered Eimeria maxima oocysts via oral gavage at 21-days-old, and each chicken received 2 mL containing 7×10 sporulated oocysts. The total RNAs of chicken jejunum and cecum tissues were isolated from three samples, each from I and C groups. Our study aimed to understand the host immune-parasite interactions and compare immune response mRNA profiles in chicken jejunum and cecum tissues at 4 and 7 days postinfection with Eimeria maxima. The results showed that 823 up- and 737 down-regulated differentially expressed mRNAs (DEmRNAs) in jejunum at 4 d infection and control (J4I vs. J4C), and 710 up- and 368 down-regulated DEmRNAs in jejunum at 7 days infection and control (J7I vs. J7C) were identified. In addition, DEmRNAs in cecum tissue, 1424 up- and 1930 down-regulated genes in cecum at 4 days infection and control (C4I vs. C4C), and 77 up- and 191 down-regulated genes in cecum at 7 days infection and control (C7I vs. C7C) were detected. The crucial DEmRNAs, including SLC7A5, IL1R2, GLDC, ITGB6, ADAMTS4, IL1RAP, TNFRSF11B, IMPG2, WNT9A, and FOXF1, played pivotal roles in the immune response during Eimeria maxima infection of chicken jejunum. In addition, the potential detection of FSTL3, RBP7, CCL20, DPP4, PRKG2, TFPI2, and CDKN1A in the cecum during the host immune response against Eimeria maxima infection is particularly noteworthy. Furthermore, our functional enrichment analysis revealed the primary involvement of DEmRNAs in small molecule metabolic process, immune response function, inflammatory response, and toll-like receptor 10 signaling pathway in the jejunum at 4 and 7 days postinfection. Similarly, in the cecum, DEmRNAs at 4 and 7 days postinfection were enriched in processes related to oxidative stress response and immune responses. Our findings provide new insights and contribute significantly to the field of poultry production and parasitology.

摘要

球虫病是一种严重影响家禽生产的原生动物疾病,其特征为细胞内寄生虫。本研究使用了 48 只 1 日龄的 Horro 鸡,随机分为感染组(I)和对照组(C)。在 21 日龄时,通过口服灌胃向感染组鸡群施用柔嫩艾美耳球虫卵囊,每只鸡接受含有 7×10 个孢子化卵囊的 2 mL 溶液。从每组(I 和 C)的三个样本中分离出鸡空肠和盲肠组织的总 RNA。我们的研究旨在了解宿主免疫-寄生虫相互作用,并比较柔嫩艾美耳球虫感染鸡空肠和盲肠组织在 4 天和 7 天后的免疫反应 mRNA 谱。结果表明,在 4 天感染和对照组(J4I 与 J4C)中,空肠中有 823 个上调和 737 个下调的差异表达 mRNA(DEmRNAs),在 7 天感染和对照组(J7I 与 J7C)中,空肠中有 710 个上调和 368 个下调的 DEmRNAs。此外,在盲肠组织中,在 4 天感染和对照组(C4I 与 C4C)中有 1424 个上调和 1930 个下调的 DEmRNAs,在 7 天感染和对照组(C7I 与 C7C)中有 77 个上调和 191 个下调的 DEmRNAs。在柔嫩艾美耳球虫感染鸡空肠的免疫反应中,包括 SLC7A5、IL1R2、GLDC、ITGB6、ADAMTS4、IL1RAP、TNFRSF11B、IMPG2、WNT9A 和 FOXF1 在内的关键 DEmRNAs 发挥了重要作用。此外,在宿主对柔嫩艾美耳球虫感染的免疫反应中,在盲肠中检测到 FSTL3、RBP7、CCL20、DPP4、PRKG2、TFPI2 和 CDKN1A 的潜在表达也值得关注。此外,我们的功能富集分析表明,在感染后 4 天和 7 天的空肠中,DEmRNAs 主要参与小分子代谢过程、免疫反应功能、炎症反应和 Toll 样受体 10 信号通路。同样,在盲肠中,在感染后 4 天和 7 天的 DEmRNAs 中富集了与氧化应激反应和免疫反应相关的过程。我们的研究结果提供了新的见解,并为家禽生产和寄生虫学领域做出了重要贡献。

https://cdn.ncbi.nlm.nih.gov/pmc/blobs/a0e0/11087723/6b3fb2a37f7d/gr8.jpg
https://cdn.ncbi.nlm.nih.gov/pmc/blobs/a0e0/11087723/f401214d29de/gr1.jpg
https://cdn.ncbi.nlm.nih.gov/pmc/blobs/a0e0/11087723/7268e3faf789/gr2.jpg
https://cdn.ncbi.nlm.nih.gov/pmc/blobs/a0e0/11087723/90427310e545/gr3.jpg
https://cdn.ncbi.nlm.nih.gov/pmc/blobs/a0e0/11087723/6f5dbd017723/gr4.jpg
https://cdn.ncbi.nlm.nih.gov/pmc/blobs/a0e0/11087723/ede874d97db5/gr5.jpg
https://cdn.ncbi.nlm.nih.gov/pmc/blobs/a0e0/11087723/ea7d8eb5c4be/gr6.jpg
https://cdn.ncbi.nlm.nih.gov/pmc/blobs/a0e0/11087723/71c0036b715b/gr7.jpg
https://cdn.ncbi.nlm.nih.gov/pmc/blobs/a0e0/11087723/6b3fb2a37f7d/gr8.jpg
https://cdn.ncbi.nlm.nih.gov/pmc/blobs/a0e0/11087723/f401214d29de/gr1.jpg
https://cdn.ncbi.nlm.nih.gov/pmc/blobs/a0e0/11087723/7268e3faf789/gr2.jpg
https://cdn.ncbi.nlm.nih.gov/pmc/blobs/a0e0/11087723/90427310e545/gr3.jpg
https://cdn.ncbi.nlm.nih.gov/pmc/blobs/a0e0/11087723/6f5dbd017723/gr4.jpg
https://cdn.ncbi.nlm.nih.gov/pmc/blobs/a0e0/11087723/ede874d97db5/gr5.jpg
https://cdn.ncbi.nlm.nih.gov/pmc/blobs/a0e0/11087723/ea7d8eb5c4be/gr6.jpg
https://cdn.ncbi.nlm.nih.gov/pmc/blobs/a0e0/11087723/71c0036b715b/gr7.jpg
https://cdn.ncbi.nlm.nih.gov/pmc/blobs/a0e0/11087723/6b3fb2a37f7d/gr8.jpg

相似文献

1
Comprehensive analysis of differentially expressed mRNA profiles in chicken jejunum and cecum following Eimeria maxima infection.鸡感染巨型艾美耳球虫后空肠和盲肠差异表达 mRNA 谱的综合分析。
Poult Sci. 2024 Jun;103(6):103716. doi: 10.1016/j.psj.2024.103716. Epub 2024 Apr 3.
2
MicroRNA expression profile of chicken jejunum in different time points infection.鸡空肠在不同感染时间点的 microRNA 表达谱
Front Immunol. 2024 Jan 15;14:1331532. doi: 10.3389/fimmu.2023.1331532. eCollection 2023.
3
Expression of host defense peptides in the intestine of Eimeria-challenged chickens.鸡肠内宿主防御肽的表达。
Poult Sci. 2017 Jul 1;96(7):2421-2427. doi: 10.3382/ps/pew468.
4
Influence of coccidia infection on gut microbiome diversity and composition of the jejunum and cecum of indigenous chicken.球虫感染对本土鸡空肠和盲肠微生物多样性及组成的影响。
Front Immunol. 2022 Sep 5;13:994224. doi: 10.3389/fimmu.2022.994224. eCollection 2022.
5
Kinetics of the Cellular and Transcriptomic Response to in Relatively Resistant and Susceptible Chicken Lines.相对抗性和易感性鸡系中细胞和转录组对[具体刺激因素未给出]反应的动力学
Front Immunol. 2021 Mar 25;12:653085. doi: 10.3389/fimmu.2021.653085. eCollection 2021.
6
Distribution of oocysts, sporocysts and sporozoites of Eimeria tenella and Eimeria maxima in the digestive tract of chicken.柔嫩艾美耳球虫和巨型艾美耳球虫的卵囊、子孢子囊和子孢子在鸡消化道中的分布
Vet Parasitol. 1992 Feb;41(1-2):17-22. doi: 10.1016/0304-4017(92)90004-s.
7
Comparative microarray analysis of intestinal lymphocytes following Eimeria acervulina, E. maxima, or E. tenella infection in the chicken.鸡感染柔嫩艾美耳球虫、堆型艾美耳球虫或毒害艾美耳球虫后肠淋巴细胞的比较基因芯片分析。
PLoS One. 2011;6(11):e27712. doi: 10.1371/journal.pone.0027712. Epub 2011 Nov 28.
8
Eimeria maxima-induced transcriptional changes in the cecal mucosa of broiler chickens.最大艾美耳球虫诱导肉鸡盲肠黏膜的转录变化。
Parasit Vectors. 2019 Jun 4;12(1):285. doi: 10.1186/s13071-019-3534-4.
9
Expression of digestive enzymes and nutrient transporters in Eimeria-challenged broilers.艾美耳球虫感染的肉鸡中消化酶和营养转运蛋白的表达
Exp Parasitol. 2015 Mar;150:13-21. doi: 10.1016/j.exppara.2015.01.003. Epub 2015 Jan 21.
10
Profiling local gene expression changes associated with Eimeria maxima and Eimeria acervulina using cDNA microarray.利用cDNA微阵列分析与巨型艾美耳球虫和堆型艾美耳球虫相关的局部基因表达变化。
Appl Microbiol Biotechnol. 2003 Sep;62(4):392-9. doi: 10.1007/s00253-003-1303-x. Epub 2003 Apr 24.

引用本文的文献

1
Invasion mechanisms of Eimeria coccidian and host immune responses in chicken intestine_A review.鸡肠道球虫艾美耳球虫的入侵机制与宿主免疫反应_综述
Poult Sci. 2025 Jul 17;104(10):105560. doi: 10.1016/j.psj.2025.105560.
2
Berberine Reveals Anticoccidial Activity by Influencing Immune Responses in -Infected Chickens.黄连素通过影响感染鸡的免疫反应显示抗球虫活性。
Biomolecules. 2025 Jul 10;15(7):985. doi: 10.3390/biom15070985.