Suppr超能文献

BIRC3与HSP90B1的相互作用通过细胞外信号调节激酶途径抑制非小细胞肺癌进展。

BIRC3-HSP90B1 Interaction Inhibits Non-Small Cell Lung Cancer Progression through the Extracellular Signal-Regulated Kinase Pathway.

作者信息

Suo Feng, Wu Yuan, Zhou Qiong, Li Longfei, Wei Xiangju

机构信息

Department of Cardiothoracic Surgery, Xuzhou Cancer Hospital, Xuzhou 221000, P.R China.

出版信息

ACS Omega. 2024 Apr 16;9(17):19148-19157. doi: 10.1021/acsomega.3c10274. eCollection 2024 Apr 30.

Abstract

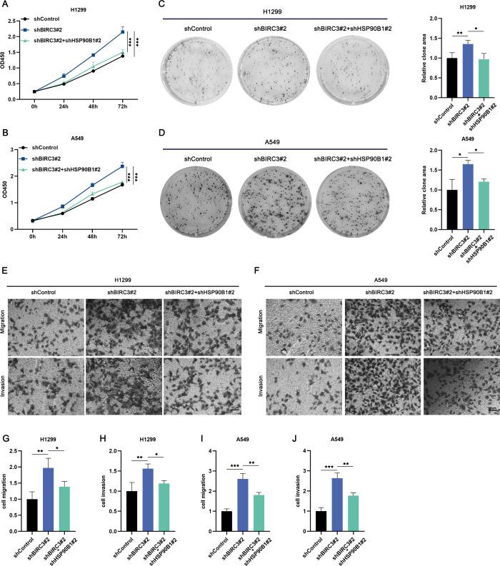
The long-term prognosis of nonsmall cell lung cancer (NSCLC) remains unsatisfactory, which is a major challenge in lung cancer treatment. BIRC3 is an inhibitor of apoptosis (IAP) protein that contributes to tumor regulation. However, the underlying regulatory mechanisms of BIRC3 in NSCLC remains unknown. We initiated an analysis of BIRC3 expression data in NSCLC tumors and adjacent tissues using the TCGA and GEO databases and examined the variations in prognosis. Further, we conducted overexpression (OE) and knockdown (KD) studies on BIRC3 to evaluate its effects on NSCLC cell proliferation, migration, and invasion. Additionally, through utilization of a nude mouse model, the regulatory effects of BIRC3 on NSCLC were verified in vivo. Co-immunoprecipitation (Co-IP) assay served to pinpoint the proteins with which BIRC3 interacts. The results indicated that BIRC3 is down-regulated in NSCLC tissues and that patients with high BIRC3 expression demonstrate a better prognosis. BIRC3 is a tumor suppressor, inhibiting the proliferation and metastasis of NSCLC. Co-IP results revealed that BIRC3 interacts with HSP90B1, leading to a decrease in HSP90B1 expression and subsequent negative regulation of the ERK signaling pathway. BIRC3 may serve as a prognostic biomarker for NSCLC. It directly interacts with HSP90B1 to negatively regulate the ERK signaling pathway, thereby hindering the progression of NSCLC.

摘要

非小细胞肺癌(NSCLC)的长期预后仍不尽人意,这是肺癌治疗中的一项重大挑战。BIRC3是一种凋亡抑制蛋白(IAP),对肿瘤调节起作用。然而,BIRC3在NSCLC中的潜在调控机制尚不清楚。我们利用TCGA和GEO数据库对NSCLC肿瘤组织和癌旁组织中的BIRC3表达数据进行了分析,并研究了预后差异。此外,我们对BIRC3进行了过表达(OE)和敲低(KD)研究,以评估其对NSCLC细胞增殖、迁移和侵袭的影响。此外,通过利用裸鼠模型,在体内验证了BIRC3对NSCLC的调控作用。免疫共沉淀(Co-IP)实验用于确定与BIRC3相互作用的蛋白质。结果表明,BIRC3在NSCLC组织中表达下调,BIRC3高表达的患者预后较好。BIRC3是一种肿瘤抑制因子,可抑制NSCLC的增殖和转移。Co-IP结果显示,BIRC3与HSP90B1相互作用,导致HSP90B1表达降低,进而对ERK信号通路产生负调控。BIRC3可能作为NSCLC的一种预后生物标志物。它直接与HSP90B1相互作用,对ERK信号通路产生负调控,从而阻碍NSCLC的进展。

https://cdn.ncbi.nlm.nih.gov/pmc/blobs/a561/11064049/2e5c108d26bf/ao3c10274_0001.jpg

文献AI研究员

20分钟写一篇综述,助力文献阅读效率提升50倍。

立即体验

用中文搜PubMed

大模型驱动的PubMed中文搜索引擎

马上搜索

文档翻译

学术文献翻译模型,支持多种主流文档格式。

立即体验