MRC Laboratory for Molecular Cell Biology, University College London , London, UK.
Institute of Microbiology and Infection, School of Biosciences, University of Birmingham , Birmingham, UK.
J Cell Biol. 2024 Jun 3;223(6). doi: 10.1083/jcb.202104129. Epub 2024 May 6.
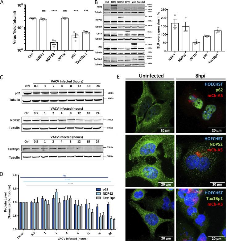
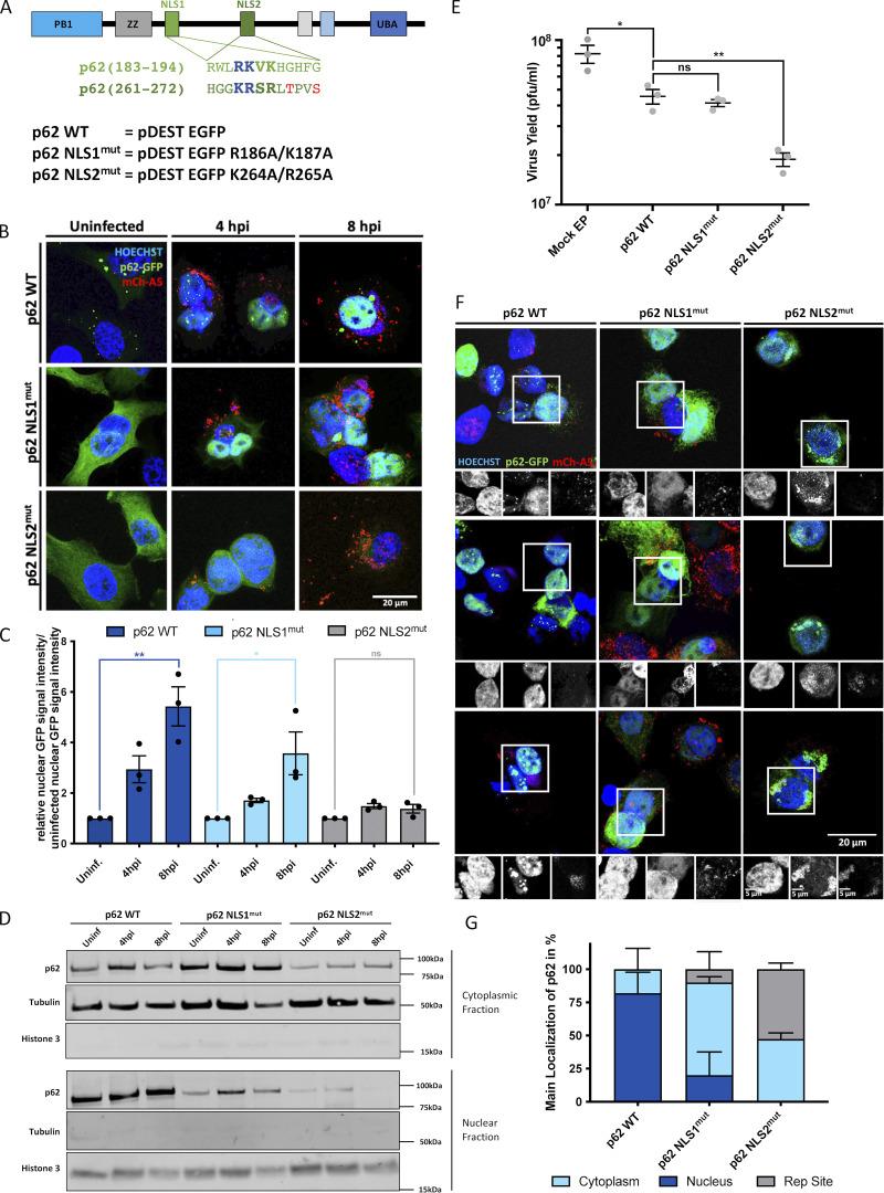
Autophagy is an essential degradation program required for cell homeostasis. Among its functions is the engulfment and destruction of cytosolic pathogens, termed xenophagy. Not surprisingly, many pathogens use various strategies to circumvent or co-opt autophagic degradation. For poxviruses, it is known that infection activates autophagy, which however is not required for successful replication. Even though these complex viruses replicate exclusively in the cytoplasm, autophagy-mediated control of poxvirus infection has not been extensively explored. Using the prototypic poxvirus, vaccinia virus (VACV), we show that overexpression of the xenophagy receptors p62, NDP52, and Tax1Bp1 restricts poxvirus infection. While NDP52 and Tax1Bp1 were degraded, p62 initially targeted cytoplasmic virions before being shunted to the nucleus. Nuclear translocation of p62 was dependent upon p62 NLS2 and correlated with VACV kinase mediated phosphorylation of p62 T269/S272. This suggests that VACV targets p62 during the early stages of infection to avoid destruction and further implies that poxviruses exhibit multi-layered control of autophagy to facilitate cytoplasmic replication.
自噬是细胞内稳态所必需的降解程序。其功能之一是吞噬和破坏细胞质病原体,称为异噬作用。毫不奇怪,许多病原体使用各种策略来规避或篡夺自噬降解。对于痘病毒,已知感染会激活自噬,但成功复制并不需要自噬。尽管这些复杂的病毒仅在细胞质中复制,但自噬对痘病毒感染的控制尚未得到广泛探索。使用原型痘病毒,牛痘病毒(VACV),我们表明,异噬作用受体 p62、NDP52 和 Tax1Bp1 的过表达限制了痘病毒感染。虽然 NDP52 和 Tax1Bp1 被降解,但 p62 最初靶向细胞质病毒粒子,然后被转移到核内。p62 的核易位依赖于 p62 NLS2,并且与 VACV 激酶介导的 p62 T269/S272 磷酸化相关。这表明 VACV 在感染的早期阶段靶向 p62,以避免破坏,并进一步表明痘病毒表现出多层次的自噬控制,以促进细胞质复制。