Li Zuhao, Jin Lunqiang, Yang Xijing, Liu He, Qian Shengxu, Wang Zhonghan, Liu Jiaqi, Wang Jingxia, Chen Junjun, Su Baihai, Peng Chaorong, Wang Jincheng, Shi Zhenqiang
School of Bioengineering, Dalian University of Technology, Dalian 116024, China.
Department of Orthopaedics, Xinhua Hospital Affiliated to Shanghai Jiaotong University School of Medicine, Shanghai 200092, China.
Mater Today Bio. 2024 Apr 28;26:101076. doi: 10.1016/j.mtbio.2024.101076. eCollection 2024 Jun.
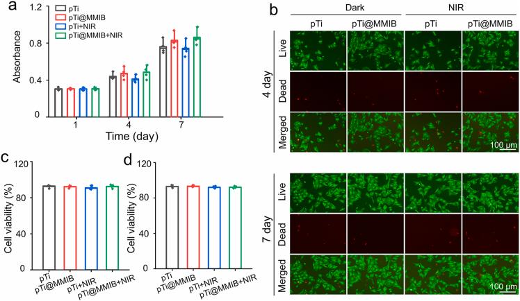
Periprosthetic infection and mechanical loosening are two leading causes of implant failure in orthopedic surgery that have devastating consequences for patients both physically and financially. Hence, advanced prostheses to simultaneously prevent periprosthetic infection and promote osseointegration are highly desired to achieve long-term success in orthopedics. In this study, we proposed a multifunctional three-dimensional printed porous titanium alloy prosthesis coated with imidazolium ionic liquid. The imidazolium ionic liquid coating exhibited excellent bacterial recruitment property and near-infrared (NIR) triggered photothermal bactericidal activity, enabling the prosthesis to effectively trap bacteria in its vicinity and kill them remotely via tissue-penetrating NIR irradiation. anti-infection and osseointegration investigations in infected animal models confirmed that our antibacterial prosthesis could provide long-term and sustainable prevention against periprosthetic infection, while promoting osseointegration simultaneously. It is expected to accelerate the development of next-generation prostheses and improve patient outcomes after prosthesis implantation.
假体周围感染和机械性松动是骨科手术中植入物失败的两个主要原因,对患者的身体和经济都造成了毁灭性的后果。因此,迫切需要先进的假体来同时预防假体周围感染并促进骨整合,以在骨科领域取得长期成功。在本研究中,我们提出了一种涂有咪唑鎓离子液体的多功能三维打印多孔钛合金假体。咪唑鎓离子液体涂层表现出优异的细菌募集特性和近红外(NIR)触发的光热杀菌活性,使假体能够有效地捕获其附近的细菌,并通过穿透组织的近红外辐射远程杀死它们。在感染动物模型中的抗感染和骨整合研究证实,我们的抗菌假体可以提供长期且可持续的假体周围感染预防,同时促进骨整合。预计这将加速下一代假体的开发,并改善假体植入后的患者预后。