Department of Biomedicine, University of Basel, Basel, Switzerland.
Department of Biosciences, University of Milan, Milan, Italy.
Elife. 2024 May 9;13:e74940. doi: 10.7554/eLife.74940.
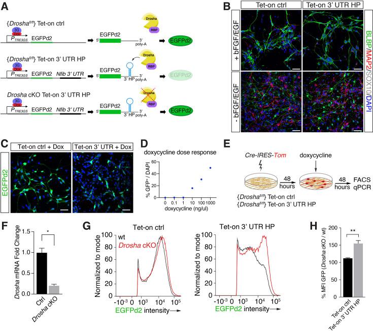
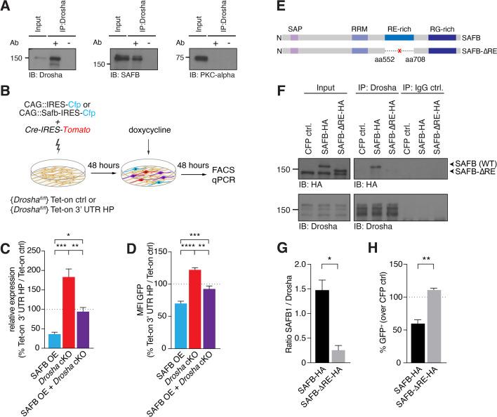
Neural stem cells (NSCs) are multipotent and correct fate determination is crucial to guarantee brain formation and homeostasis. How NSCs are instructed to generate neuronal or glial progeny is not well understood. Here, we addressed how murine adult hippocampal NSC fate is regulated and described how scaffold attachment factor B (SAFB) blocks oligodendrocyte production to enable neuron generation. We found that SAFB prevents NSC expression of the transcription factor nuclear factor I/B (NFIB) by binding to sequences in the mRNA and enhancing Drosha-dependent cleavage of the transcripts. We show that increasing SAFB expression prevents oligodendrocyte production by multipotent adult NSCs, and conditional deletion of increases NFIB expression and oligodendrocyte formation in the adult hippocampus. Our results provide novel insights into a mechanism that controls Drosha functions for selective regulation of NSC fate by modulating the post-transcriptional destabilization of mRNA in a lineage-specific manner.
神经干细胞(NSCs)具有多能性,正确的命运决定对于保证大脑的形成和内稳态至关重要。然而,我们对于如何指导 NSCs 产生神经元或神经胶质祖细胞知之甚少。在这里,我们研究了小鼠成年海马 NSC 命运是如何被调控的,并描述了支架附着因子 B(SAFB)如何阻止少突胶质细胞的产生,从而促进神经元的产生。我们发现,SAFB 通过结合 mRNA 中的序列并增强 Drosha 依赖性剪接,从而阻止 NSC 表达转录因子核因子 I/B(NFIB)。我们表明,增加 SAFB 的表达可以防止多能性成年 NSCs 产生少突胶质细胞,而条件性删除 则会增加成年海马体中 NFIB 的表达和少突胶质细胞的形成。我们的研究结果提供了一种新的机制见解,该机制通过调节特定谱系中 Drosha 功能,以特定方式对 mRNA 的转录后不稳定性进行调节,从而选择性地调控 NSC 命运。