• 文献检索
  • 文档翻译
  • 深度研究
  • 学术资讯
  • Suppr Zotero 插件Zotero 插件
  • 邀请有礼
  • 套餐&价格
  • 历史记录
应用&插件
Suppr Zotero 插件Zotero 插件浏览器插件Mac 客户端Windows 客户端微信小程序
定价
高级版会员购买积分包购买API积分包
服务
文献检索文档翻译深度研究API 文档MCP 服务
关于我们
关于 Suppr公司介绍联系我们用户协议隐私条款
关注我们

Suppr 超能文献

核心技术专利:CN118964589B侵权必究
粤ICP备2023148730 号-1Suppr @ 2026

文献检索

告别复杂PubMed语法,用中文像聊天一样搜索,搜遍4000万医学文献。AI智能推荐,让科研检索更轻松。

立即免费搜索

文件翻译

保留排版,准确专业,支持PDF/Word/PPT等文件格式,支持 12+语言互译。

免费翻译文档

深度研究

AI帮你快速写综述,25分钟生成高质量综述,智能提取关键信息,辅助科研写作。

立即免费体验

一种铁死亡相关特征可预测肺癌的临床诊断和预后,并与肺癌的免疫微环境相关。

A ferroptosis-related signature predicts the clinical diagnosis and prognosis, and associates with the immune microenvironment of lung cancer.

作者信息

Zhou Hua, Zhou Xiaoting, Zhu Runying, Zhao Zhongquan, Yang Kang, Shen Zhenghai, Sun Hongwen

机构信息

Department of Oncology Radiotherapy, First Affiliated Hospital of Kunming Medical University, Kunming, 650032, Yunnan, China.

Medical School, Kunming University of Science and Technology, Kunming, 650031, Yunnan, China.

出版信息

Discov Oncol. 2024 May 14;15(1):163. doi: 10.1007/s12672-024-01032-x.

DOI:10.1007/s12672-024-01032-x
PMID:38743344
原文链接:https://pmc.ncbi.nlm.nih.gov/articles/PMC11093956/
Abstract

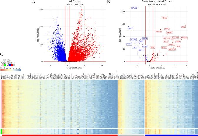
Targeting ferroptosis-related pathway is a potential strategy for treatment of lung cancer (LC). Consequently, exploration of ferroptosis-related markers is important for treating LC. We collected LC clinical data and mRNA expression profiles from TCGA and GEO database. Ferroptosis-related genes (FRGs) were obtained through FerrDB database. Expression analysis was performed to obtain differentially expressed FRGs. Diagnostic and prognostic models were constructed based on FRGs by LASSO regression, univariate, and multivariate Cox regression analysis, respectively. External verification cohorts GSE72094 and GSE157011 were used for validation. The interrelationship between prognostic risk scores based on FRGs and the tumor immune microenvironment was analyzed. Immunocytochemistry, Western blotting, and RT-qPCR detected the FRGs level. Eighteen FRGs were used for diagnostic models, 8 FRGs were used for prognostic models. The diagnostic model distinguished well between LC and normal samples in training and validation cohorts of TCGA. The prognostic models for TCGA, GSE72094, and GSE157011 cohorts significantly confirmed lower overall survival (OS) in high-risk group, which demonstrated excellent predictive properties of the survival model. Multivariate Cox regression analysis further confirmed risk score was an independent risk factor related with OS. Immunoassays revealed that in high-risk group, a significantly higher proportion of Macrophages_M0, Neutrophils, resting Natural killer cells and activated Mast cells and the level of B7H3, CD112, CD155, B7H5, and ICOSL were increased. In conclusion, diagnostic and prognostic models provided superior diagnostic and predictive power for LC and revealed a potential link between ferroptosis and TIME.

摘要

靶向铁死亡相关通路是治疗肺癌(LC)的一种潜在策略。因此,探索铁死亡相关标志物对治疗LC很重要。我们从TCGA和GEO数据库收集了LC临床数据和mRNA表达谱。通过FerrDB数据库获得铁死亡相关基因(FRGs)。进行表达分析以获得差异表达的FRGs。分别通过LASSO回归、单变量和多变量Cox回归分析,基于FRGs构建诊断和预后模型。使用外部验证队列GSE72094和GSE157011进行验证。分析基于FRGs的预后风险评分与肿瘤免疫微环境之间的相互关系。免疫细胞化学、蛋白质免疫印迹法和逆转录定量聚合酶链反应检测FRGs水平。18个FRGs用于诊断模型,8个FRGs用于预后模型。诊断模型在TCGA的训练和验证队列中能很好地区分LC和正常样本。TCGA、GSE72094和GSE157011队列的预后模型显著证实高风险组的总生存期(OS)较低,这表明生存模型具有出色的预测性能。多变量Cox回归分析进一步证实风险评分是与OS相关的独立危险因素。免疫分析显示,在高风险组中,M0巨噬细胞、中性粒细胞、静息自然杀伤细胞和活化肥大细胞的比例显著更高,且B7H3、CD112、CD155、B7H5和ICOSL的水平升高。总之,诊断和预后模型为LC提供了卓越的诊断和预测能力,并揭示了铁死亡与肿瘤免疫微环境之间的潜在联系。

https://cdn.ncbi.nlm.nih.gov/pmc/blobs/57ff/11093956/ca8bf1b3ba96/12672_2024_1032_Fig10_HTML.jpg
https://cdn.ncbi.nlm.nih.gov/pmc/blobs/57ff/11093956/32d13b0e6858/12672_2024_1032_Fig1_HTML.jpg
https://cdn.ncbi.nlm.nih.gov/pmc/blobs/57ff/11093956/980ad68aab0f/12672_2024_1032_Fig2_HTML.jpg
https://cdn.ncbi.nlm.nih.gov/pmc/blobs/57ff/11093956/926718a552a3/12672_2024_1032_Fig3_HTML.jpg
https://cdn.ncbi.nlm.nih.gov/pmc/blobs/57ff/11093956/e5fa800482c7/12672_2024_1032_Fig4_HTML.jpg
https://cdn.ncbi.nlm.nih.gov/pmc/blobs/57ff/11093956/852d693a0fff/12672_2024_1032_Fig5_HTML.jpg
https://cdn.ncbi.nlm.nih.gov/pmc/blobs/57ff/11093956/e085652a9f98/12672_2024_1032_Fig6_HTML.jpg
https://cdn.ncbi.nlm.nih.gov/pmc/blobs/57ff/11093956/e267e337ae71/12672_2024_1032_Fig7_HTML.jpg
https://cdn.ncbi.nlm.nih.gov/pmc/blobs/57ff/11093956/aed9ec7f0e7a/12672_2024_1032_Fig8_HTML.jpg
https://cdn.ncbi.nlm.nih.gov/pmc/blobs/57ff/11093956/26a8fff76bed/12672_2024_1032_Fig9_HTML.jpg
https://cdn.ncbi.nlm.nih.gov/pmc/blobs/57ff/11093956/ca8bf1b3ba96/12672_2024_1032_Fig10_HTML.jpg
https://cdn.ncbi.nlm.nih.gov/pmc/blobs/57ff/11093956/32d13b0e6858/12672_2024_1032_Fig1_HTML.jpg
https://cdn.ncbi.nlm.nih.gov/pmc/blobs/57ff/11093956/980ad68aab0f/12672_2024_1032_Fig2_HTML.jpg
https://cdn.ncbi.nlm.nih.gov/pmc/blobs/57ff/11093956/926718a552a3/12672_2024_1032_Fig3_HTML.jpg
https://cdn.ncbi.nlm.nih.gov/pmc/blobs/57ff/11093956/e5fa800482c7/12672_2024_1032_Fig4_HTML.jpg
https://cdn.ncbi.nlm.nih.gov/pmc/blobs/57ff/11093956/852d693a0fff/12672_2024_1032_Fig5_HTML.jpg
https://cdn.ncbi.nlm.nih.gov/pmc/blobs/57ff/11093956/e085652a9f98/12672_2024_1032_Fig6_HTML.jpg
https://cdn.ncbi.nlm.nih.gov/pmc/blobs/57ff/11093956/e267e337ae71/12672_2024_1032_Fig7_HTML.jpg
https://cdn.ncbi.nlm.nih.gov/pmc/blobs/57ff/11093956/aed9ec7f0e7a/12672_2024_1032_Fig8_HTML.jpg
https://cdn.ncbi.nlm.nih.gov/pmc/blobs/57ff/11093956/26a8fff76bed/12672_2024_1032_Fig9_HTML.jpg
https://cdn.ncbi.nlm.nih.gov/pmc/blobs/57ff/11093956/ca8bf1b3ba96/12672_2024_1032_Fig10_HTML.jpg

相似文献

1
A ferroptosis-related signature predicts the clinical diagnosis and prognosis, and associates with the immune microenvironment of lung cancer.一种铁死亡相关特征可预测肺癌的临床诊断和预后,并与肺癌的免疫微环境相关。
Discov Oncol. 2024 May 14;15(1):163. doi: 10.1007/s12672-024-01032-x.
2
Identification of the ferroptosis-related long non-coding RNAs signature to improve the prognosis prediction and immunotherapy response in patients with NSCLC.鉴定与铁死亡相关的长非编码 RNA 特征,以改善 NSCLC 患者的预后预测和免疫治疗反应。
BMC Med Genomics. 2021 Dec 3;14(1):286. doi: 10.1186/s12920-021-01133-4.
3
Prognostic implications of ferroptosis-associated gene signature in colon adenocarcinoma.铁死亡相关基因特征在结肠腺癌中的预后意义
World J Clin Cases. 2021 Oct 16;9(29):8671-8693. doi: 10.12998/wjcc.v9.i29.8671.
4
Identification of a ferroptosis-related gene signature (FRGS) for predicting clinical outcome in lung adenocarcinoma.用于预测肺腺癌临床结局的铁死亡相关基因特征(FRGS)的鉴定
PeerJ. 2021 Apr 13;9:e11233. doi: 10.7717/peerj.11233. eCollection 2021.
5
A Novel Ferroptosis-Based Molecular Signature Associated with Biochemical Recurrence-Free Survival and Tumor Immune Microenvironment of Prostate Cancer.一种基于铁死亡的新型分子特征与前列腺癌的无生化复发生存期和肿瘤免疫微环境相关。
Front Cell Dev Biol. 2022 Jan 6;9:774625. doi: 10.3389/fcell.2021.774625. eCollection 2021.
6
Construction and analysis of a novel ferroptosis-related gene signature predicting prognosis in lung adenocarcinoma.构建和分析一个新的与铁死亡相关的基因签名,预测肺腺癌的预后。
FEBS Open Bio. 2021 Nov;11(11):3005-3018. doi: 10.1002/2211-5463.13288. Epub 2021 Oct 16.
7
Identification and validation of an individualized prognostic signature of lung squamous cell carcinoma based on ferroptosis-related genes.基于铁死亡相关基因的肺鳞状细胞癌个体化预后标志物的鉴定和验证。
Thorac Cancer. 2021 Dec;12(23):3236-3247. doi: 10.1111/1759-7714.14195. Epub 2021 Oct 20.
8
A novel survival model based on a Ferroptosis-related gene signature for predicting overall survival in bladder cancer.一种基于铁死亡相关基因特征的新型生存模型,用于预测膀胱癌的总生存期。
BMC Cancer. 2021 Aug 21;21(1):943. doi: 10.1186/s12885-021-08687-7.
9
Construction and Validation of a 6-Ferroptosis Related Gene Signature for Prognosis and Immune Landscape Prediction in Melanoma.用于黑色素瘤预后和免疫景观预测的6个铁死亡相关基因特征的构建与验证
Front Genet. 2022 May 25;13:887542. doi: 10.3389/fgene.2022.887542. eCollection 2022.
10
Ferroptosis-related genes prognostic signature for pancreatic cancer and immune infiltration: potential biomarkers for predicting overall survival.铁死亡相关基因预后signature 用于胰腺癌和免疫浸润:预测总生存的潜在生物标志物。
J Cancer Res Clin Oncol. 2023 Dec;149(20):18119-18134. doi: 10.1007/s00432-023-05478-4. Epub 2023 Nov 25.

引用本文的文献

1
Ferroptosis in Pulmonary Disease and Lung Cancer: Molecular Mechanisms, Crosstalk Regulation, and Therapeutic Strategies.肺部疾病和肺癌中的铁死亡:分子机制、相互作用调节及治疗策略
MedComm (2020). 2025 Feb 23;6(3):e70116. doi: 10.1002/mco2.70116. eCollection 2025 Mar.

本文引用的文献

1
Targeting ferroptosis as a vulnerability in cancer.针对癌症中的铁死亡脆弱性。
Nat Rev Cancer. 2022 Jul;22(7):381-396. doi: 10.1038/s41568-022-00459-0. Epub 2022 Mar 25.
2
Ferroptosis-Related Genes in Lung Adenocarcinoma: Prognostic Signature and Immune, Drug Resistance, Mutation Analysis.肺腺癌中与铁死亡相关的基因:预后特征及免疫、耐药性、突变分析
Front Genet. 2021 Aug 9;12:672904. doi: 10.3389/fgene.2021.672904. eCollection 2021.
3
Ferroptosis-Related Gene Signature and Patterns of Immune Infiltration Predict the Overall Survival in Patients With Lung Adenocarcinoma.
铁死亡相关基因特征及免疫浸润模式预测肺腺癌患者的总生存期
Front Mol Biosci. 2021 Jul 30;8:692530. doi: 10.3389/fmolb.2021.692530. eCollection 2021.
4
Pannexin biology and emerging linkages to cancer.缝隙连接生物学及其与癌症的新关联。
Trends Cancer. 2021 Dec;7(12):1119-1131. doi: 10.1016/j.trecan.2021.07.002. Epub 2021 Aug 11.
5
Ferroptosis in the tumor microenvironment: perspectives for immunotherapy.肿瘤微环境中的铁死亡:免疫治疗的新视角。
Trends Mol Med. 2021 Sep;27(9):856-867. doi: 10.1016/j.molmed.2021.06.014. Epub 2021 Jul 23.
6
Immune infiltration and a ferroptosis-associated gene signature for predicting the prognosis of patients with endometrial cancer.免疫浸润和铁死亡相关基因特征可预测子宫内膜癌患者的预后。
Aging (Albany NY). 2021 Jun 24;13(12):16713-16732. doi: 10.18632/aging.203190.
7
A novel ferroptosis-related gene signature for prognostic prediction of patients with lung adenocarcinoma.一个新的与铁死亡相关的基因签名,用于预测肺腺癌患者的预后。
Aging (Albany NY). 2021 Jun 11;13(12):16144-16164. doi: 10.18632/aging.203140.
8
miR-190a-5p regulates cardiomyocytes response to ferroptosis via directly targeting GLS2.miR-190a-5p 通过直接靶向 GLS2 调节心肌细胞对铁死亡的反应。
Biochem Biophys Res Commun. 2021 Aug 20;566:9-15. doi: 10.1016/j.bbrc.2021.05.100. Epub 2021 Jun 7.
9
Ferroptosis-Related Gene Signature Accurately Predicts Survival Outcomes in Patients With Clear-Cell Renal Cell Carcinoma.铁死亡相关基因特征可准确预测透明细胞肾细胞癌患者的生存结局。
Front Oncol. 2021 Apr 30;11:649347. doi: 10.3389/fonc.2021.649347. eCollection 2021.
10
Crosstalk between Macrophages, T Cells, and Iron Metabolism in Tumor Microenvironment.肿瘤微环境中巨噬细胞、T 细胞和铁代谢之间的串扰。
Oxid Med Cell Longev. 2021 Feb 2;2021:8865791. doi: 10.1155/2021/8865791. eCollection 2021.