Suppr超能文献

猪的动静脉代谢组学研究揭示了 CFTR 对多个器官代谢的调节作用。

Arteriovenous metabolomics in pigs reveals CFTR regulation of metabolism in multiple organs.

机构信息

Department of Biological Chemistry, University of California - Irvine, Irvine, California, USA.

Department of Internal Medicine, Pappajohn Biomedical Institute, Roy J. and Lucille A. Carver College of Medicine, University of Iowa, Iowa City, Iowa, USA.

出版信息

J Clin Invest. 2024 May 14;134(13):e174500. doi: 10.1172/JCI174500.

Abstract

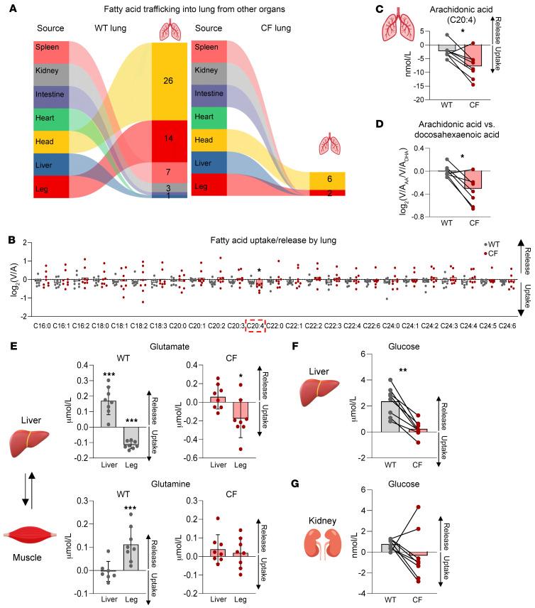
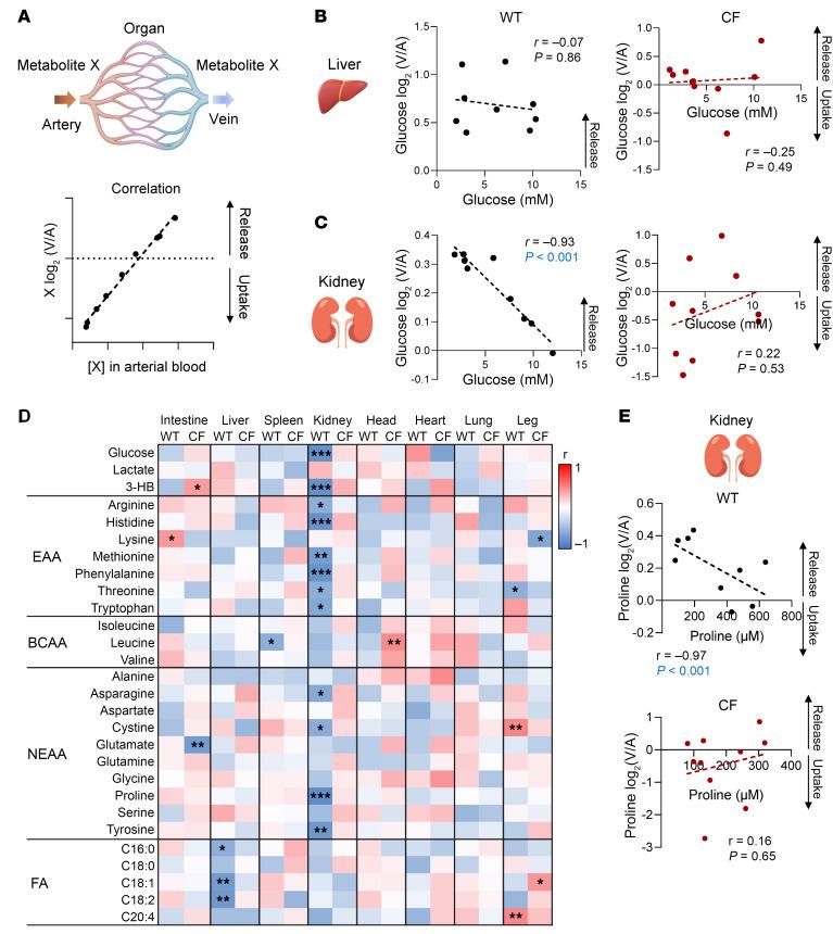
Mutations in the cystic fibrosis transmembrane conductance regulator (CFTR) gene cause cystic fibrosis (CF), a multiorgan disease that is characterized by diverse metabolic defects. However, other than specific CFTR mutations, the factors that influence disease progression and severity remain poorly understood. Aberrant metabolite levels have been reported, but whether CFTR loss itself or secondary abnormalities (infection, inflammation, malnutrition, and various treatments) drive metabolic defects is uncertain. Here, we implemented comprehensive arteriovenous metabolomics in newborn CF pigs, and the results revealed CFTR as a bona fide regulator of metabolism. CFTR loss impaired metabolite exchange across organs, including disruption of lung uptake of fatty acids, yet enhancement of uptake of arachidonic acid, a precursor of proinflammatory cytokines. CFTR loss also impaired kidney reabsorption of amino acids and lactate and abolished renal glucose homeostasis. These and additional unexpected metabolic defects prior to disease manifestations reveal a fundamental role for CFTR in controlling multiorgan metabolism. Such discovery informs a basic understanding of CF, provides a foundation for future investigation, and has implications for developing therapies targeting only a single tissue.

摘要

囊性纤维化跨膜电导调节因子(CFTR)基因突变导致囊性纤维化(CF),这是一种多器官疾病,其特征是多种代谢缺陷。然而,除了特定的 CFTR 突变外,影响疾病进展和严重程度的因素仍知之甚少。已经报道了代谢物水平的异常,但 CFTR 缺失本身还是继发性异常(感染、炎症、营养不良和各种治疗)导致代谢缺陷尚不确定。在这里,我们在新生 CF 猪中实施了全面的动静脉代谢组学,结果表明 CFTR 是代谢的真正调节剂。CFTR 缺失会损害器官间的代谢物交换,包括破坏肺对脂肪酸的摄取,但增强了促炎细胞因子前体花生四烯酸的摄取。CFTR 缺失还会损害肾脏对氨基酸和乳酸的重吸收,并消除肾脏的葡萄糖稳态。这些以及在疾病表现之前出现的其他意外代谢缺陷揭示了 CFTR 在控制多器官代谢中的基本作用。这一发现为我们提供了对 CF 的基本认识,为未来的研究奠定了基础,并对开发仅针对单一组织的治疗方法具有重要意义。

https://cdn.ncbi.nlm.nih.gov/pmc/blobs/be60/11213515/8058a6abc4ea/jci-134-174500-g101.jpg

文献检索

告别复杂PubMed语法,用中文像聊天一样搜索,搜遍4000万医学文献。AI智能推荐,让科研检索更轻松。

立即免费搜索

文件翻译

保留排版,准确专业,支持PDF/Word/PPT等文件格式,支持 12+语言互译。

免费翻译文档

深度研究

AI帮你快速写综述,25分钟生成高质量综述,智能提取关键信息,辅助科研写作。

立即免费体验