• 文献检索
  • 文档翻译
  • 深度研究
  • 学术资讯
  • Suppr Zotero 插件Zotero 插件
  • 邀请有礼
  • 套餐&价格
  • 历史记录
应用&插件
Suppr Zotero 插件Zotero 插件浏览器插件Mac 客户端Windows 客户端微信小程序
定价
高级版会员购买积分包购买API积分包
服务
文献检索文档翻译深度研究API 文档MCP 服务
关于我们
关于 Suppr公司介绍联系我们用户协议隐私条款
关注我们

Suppr 超能文献

核心技术专利:CN118964589B侵权必究
粤ICP备2023148730 号-1Suppr @ 2026

文献检索

告别复杂PubMed语法,用中文像聊天一样搜索,搜遍4000万医学文献。AI智能推荐,让科研检索更轻松。

立即免费搜索

文件翻译

保留排版,准确专业,支持PDF/Word/PPT等文件格式,支持 12+语言互译。

免费翻译文档

深度研究

AI帮你快速写综述,25分钟生成高质量综述,智能提取关键信息,辅助科研写作。

立即免费体验

通过激活位于蓝斑去甲肾上腺素能神经元中的褪黑素MT受体选择性增强雄性大鼠的快速眼动睡眠。

Selective Enhancement of REM Sleep in Male Rats through Activation of Melatonin MT Receptors Located in the Locus Ceruleus Norepinephrine Neurons.

作者信息

López-Canul Martha, He Qianzi, Sasson Tania, Ettaoussi Mohamed, Gregorio Danilo De, Ochoa-Sanchez Rafael, Catoire Helene, Posa Luca, Rouleau Guy, Beaulieu Jean Martin, Comai Stefano, Gobbi Gabriella

机构信息

Neurobiological Psychiatry Unit, Department of Psychiatry, McGill University, Montreal, Quebec H3A 1A1, Canada.

IRCCS San Raffaele Scientific Institute, Milan 20132, Italy.

出版信息

J Neurosci. 2024 Jul 17;44(29):e0914232024. doi: 10.1523/JNEUROSCI.0914-23.2024.

DOI:10.1523/JNEUROSCI.0914-23.2024
PMID:38744530
原文链接:https://pmc.ncbi.nlm.nih.gov/articles/PMC11255427/
Abstract

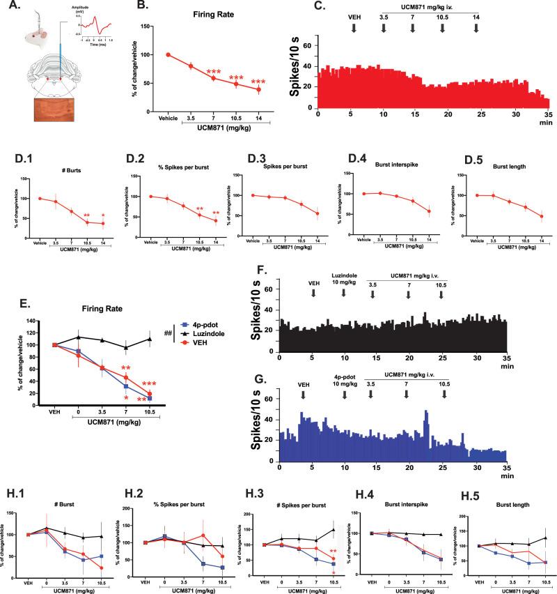
Sleep disorders affect millions of people around the world and have a high comorbidity with psychiatric disorders. While current hypnotics mostly increase non-rapid eye movement sleep (NREMS), drugs acting selectively on enhancing rapid eye movement sleep (REMS) are lacking. This polysomnographic study in male rats showed that the first-in-class selective melatonin MT receptor partial agonist UCM871 increases the duration of REMS without affecting that of NREMS. The REMS-promoting effects of UCM871 occurred by inhibiting, in a dose-response manner, the firing activity of the locus ceruleus (LC) norepinephrine (NE) neurons, which express MT receptors. The increase of REMS duration and the inhibition of LC-NE neuronal activity by UCM871 were abolished by MT pharmacological antagonism and by an adeno-associated viral (AAV) vector, which selectively knocked down MT receptors in the LC-NE neurons. In conclusion, MT receptor agonism inhibits LC-NE neurons and triggers REMS, thus representing a novel mechanism and target for REMS disorders and/or psychiatric disorders associated with REMS impairments.

摘要

睡眠障碍影响着全球数百万人,且与精神疾病的共病率很高。虽然目前的催眠药大多能增加非快速眼动睡眠(NREMS),但缺乏选择性作用于增强快速眼动睡眠(REMS)的药物。这项针对雄性大鼠的多导睡眠图研究表明,一流的选择性褪黑素MT受体部分激动剂UCM871增加了快速眼动睡眠的时长,而不影响非快速眼动睡眠的时长。UCM871促进快速眼动睡眠的作用是通过以剂量反应方式抑制表达MT受体的蓝斑(LC)去甲肾上腺素(NE)神经元的放电活动来实现的。MT药理学拮抗作用以及一种腺相关病毒(AAV)载体消除了UCM871对快速眼动睡眠时长的增加作用以及对LC-NE神经元活动的抑制作用,该载体选择性地敲低了LC-NE神经元中的MT受体。总之,MT受体激动作用抑制LC-NE神经元并引发快速眼动睡眠,因此代表了与快速眼动睡眠障碍和/或与快速眼动睡眠受损相关的精神疾病相关的一种新机制和靶点。

https://cdn.ncbi.nlm.nih.gov/pmc/blobs/34da/11255427/94eb99d01313/jneuro-44-e0914232024-g008.jpg
https://cdn.ncbi.nlm.nih.gov/pmc/blobs/34da/11255427/d87733f328f1/jneuro-44-e0914232024-g001.jpg
https://cdn.ncbi.nlm.nih.gov/pmc/blobs/34da/11255427/83a9ad8abbd3/jneuro-44-e0914232024-g002.jpg
https://cdn.ncbi.nlm.nih.gov/pmc/blobs/34da/11255427/6c0b0cc0dee8/jneuro-44-e0914232024-g003.jpg
https://cdn.ncbi.nlm.nih.gov/pmc/blobs/34da/11255427/d13353fba0d0/jneuro-44-e0914232024-g004.jpg
https://cdn.ncbi.nlm.nih.gov/pmc/blobs/34da/11255427/3e4f1339504e/jneuro-44-e0914232024-g005.jpg
https://cdn.ncbi.nlm.nih.gov/pmc/blobs/34da/11255427/39381c6d23a2/jneuro-44-e0914232024-g006.jpg
https://cdn.ncbi.nlm.nih.gov/pmc/blobs/34da/11255427/a18f4e64a448/jneuro-44-e0914232024-g007.jpg
https://cdn.ncbi.nlm.nih.gov/pmc/blobs/34da/11255427/94eb99d01313/jneuro-44-e0914232024-g008.jpg
https://cdn.ncbi.nlm.nih.gov/pmc/blobs/34da/11255427/d87733f328f1/jneuro-44-e0914232024-g001.jpg
https://cdn.ncbi.nlm.nih.gov/pmc/blobs/34da/11255427/83a9ad8abbd3/jneuro-44-e0914232024-g002.jpg
https://cdn.ncbi.nlm.nih.gov/pmc/blobs/34da/11255427/6c0b0cc0dee8/jneuro-44-e0914232024-g003.jpg
https://cdn.ncbi.nlm.nih.gov/pmc/blobs/34da/11255427/d13353fba0d0/jneuro-44-e0914232024-g004.jpg
https://cdn.ncbi.nlm.nih.gov/pmc/blobs/34da/11255427/3e4f1339504e/jneuro-44-e0914232024-g005.jpg
https://cdn.ncbi.nlm.nih.gov/pmc/blobs/34da/11255427/39381c6d23a2/jneuro-44-e0914232024-g006.jpg
https://cdn.ncbi.nlm.nih.gov/pmc/blobs/34da/11255427/a18f4e64a448/jneuro-44-e0914232024-g007.jpg
https://cdn.ncbi.nlm.nih.gov/pmc/blobs/34da/11255427/94eb99d01313/jneuro-44-e0914232024-g008.jpg

相似文献

1
Selective Enhancement of REM Sleep in Male Rats through Activation of Melatonin MT Receptors Located in the Locus Ceruleus Norepinephrine Neurons.通过激活位于蓝斑去甲肾上腺素能神经元中的褪黑素MT受体选择性增强雄性大鼠的快速眼动睡眠。
J Neurosci. 2024 Jul 17;44(29):e0914232024. doi: 10.1523/JNEUROSCI.0914-23.2024.
2
Melatonin, selective and non-selective MT1/MT2 receptors agonists: differential effects on the 24-h vigilance states.褪黑素、选择性和非选择性 MT1/MT2 受体激动剂:对 24 小时警觉状态的差异影响。
Neurosci Lett. 2014 Feb 21;561:156-61. doi: 10.1016/j.neulet.2013.12.069. Epub 2014 Jan 7.
3
Perifornical orexinergic neurons modulate REM sleep by influencing locus coeruleus neurons in rats.穹窿周促食欲素能神经元通过影响大鼠蓝斑核神经元来调节快速眼动睡眠。
Neuroscience. 2014 Oct 24;279:33-43. doi: 10.1016/j.neuroscience.2014.08.017. Epub 2014 Aug 26.
4
Activation of inactivation process initiates rapid eye movement sleep.去极化过程的激活引发快速眼动睡眠。
Prog Neurobiol. 2012 Jun;97(3):259-76. doi: 10.1016/j.pneurobio.2012.04.001. Epub 2012 Apr 12.
5
Noradrenaline from Locus Coeruleus Neurons Acts on Pedunculo-Pontine Neurons to Prevent REM Sleep and Induces Its Loss-Associated Effects in Rats.蓝斑核神经元释放的去甲肾上腺素作用于脑桥被盖神经元,防止 REM 睡眠并在大鼠中诱导与其丧失相关的效应。
eNeuro. 2016 Dec 8;3(6). doi: 10.1523/ENEURO.0108-16.2016. eCollection 2016 Nov-Dec.
6
REM sleep modulation by perifornical orexinergic inputs to the pedunculo-pontine tegmental neurons in rats.大鼠中脑脚桥被盖区神经元通过穹窿周食欲素能输入对快速眼动睡眠的调节
Neuroscience. 2015 Nov 12;308:125-33. doi: 10.1016/j.neuroscience.2015.09.015. Epub 2015 Sep 8.
7
Endogenous ouabain-like compounds in locus coeruleus modulate rapid eye movement sleep in rats.蓝斑内源性哇巴因样化合物调节大鼠快速眼动睡眠。
J Sleep Res. 2010 Mar;19(1 Pt 2):183-91. doi: 10.1111/j.1365-2869.2009.00781.x. Epub 2009 Oct 28.
8
Sleep-wake characterization of double MT₁/MT₂ receptor knockout mice and comparison with MT₁ and MT₂ receptor knockout mice.双 MT₁/MT₂ 受体基因敲除小鼠的睡眠-觉醒特征及其与 MT₁ 和 MT₂ 受体基因敲除小鼠的比较。
Behav Brain Res. 2013 Apr 15;243:231-8. doi: 10.1016/j.bbr.2013.01.008. Epub 2013 Jan 16.
9
Mild electrical stimulation of pontine tegmentum around locus coeruleus reduces rapid eye movement sleep in rats.对蓝斑周围脑桥被盖进行轻度电刺激可减少大鼠的快速眼动睡眠。
Neurosci Res. 1996 Feb;24(3):227-35. doi: 10.1016/0168-0102(95)00998-1.
10
Hypocretin-1 modulates rapid eye movement sleep through activation of locus coeruleus neurons.食欲素-1通过激活蓝斑核神经元来调节快速眼动睡眠。
J Neurosci. 2000 Oct 15;20(20):7760-5. doi: 10.1523/JNEUROSCI.20-20-07760.2000.

引用本文的文献

1
Case Report: Unmasking the role of rem sleep in modulating non-convulsive status epilepticus in ring chromosome 20 syndrome: a genetic disorder of sleep architecture?病例报告:揭示快速眼动睡眠在调节20号环状染色体综合征非惊厥性癫痫持续状态中的作用:一种睡眠结构的遗传性疾病?
Front Genet. 2025 Aug 13;16:1626457. doi: 10.3389/fgene.2025.1626457. eCollection 2025.
2
Neuropathic pain impairs sleep architecture, non-rapid eye movement sleep, and reticular thalamic neuronal activity.神经性疼痛会损害睡眠结构、非快速眼动睡眠和丘脑网状神经元活动。
Int J Neuropsychopharmacol. 2025 May 9;28(5). doi: 10.1093/ijnp/pyaf017.
3
Parametric resonance brain model.

本文引用的文献

1
Melatonin MT receptors as a target for the psychopharmacology of bipolar disorder: A translational study.褪黑素 MT 受体作为双相情感障碍精神药理学的靶点:一项转化研究。
Pharmacol Res. 2023 Dec;198:106993. doi: 10.1016/j.phrs.2023.106993. Epub 2023 Nov 14.
2
When the Locus Coeruleus Speaks Up in Sleep: Recent Insights, Emerging Perspectives.蓝斑活跃时的睡眠:最新见解、新兴视角。
Int J Mol Sci. 2022 Apr 30;23(9):5028. doi: 10.3390/ijms23095028.
3
Rapid eye movement sleep behaviour disorder: Past, present, and future.快速眼动睡眠行为障碍:过去、现在和未来。
参数共振脑模型。
Sci Rep. 2024 Oct 21;14(1):24657. doi: 10.1038/s41598-024-76610-8.
J Sleep Res. 2022 Aug;31(4):e13612. doi: 10.1111/jsr.13612. Epub 2022 Apr 25.
4
The Locus Coeruleus- Norepinephrine System in Stress and Arousal: Unraveling Historical, Current, and Future Perspectives.应激与觉醒中的蓝斑-去甲肾上腺素系统:解读历史、现状与未来展望
Front Psychiatry. 2021 Jan 27;11:601519. doi: 10.3389/fpsyt.2020.601519. eCollection 2020.
5
REM sleep promotes experience-dependent dendritic spine elimination in the mouse cortex.快速眼动睡眠促进小鼠大脑皮层中经验依赖性树突棘消除。
Nat Commun. 2020 Sep 23;11(1):4819. doi: 10.1038/s41467-020-18592-5.
6
Complementary contributions of non-REM and REM sleep to visual learning.非快速眼动睡眠和快速眼动睡眠对视觉学习的补充作用。
Nat Neurosci. 2020 Sep;23(9):1150-1156. doi: 10.1038/s41593-020-0666-y. Epub 2020 Jul 20.
7
Sparse Activity of Hippocampal Adult-Born Neurons during REM Sleep Is Necessary for Memory Consolidation.海马体中成年新生神经元在 REM 睡眠期间的稀疏活动对于记忆巩固是必要的。
Neuron. 2020 Aug 5;107(3):552-565.e10. doi: 10.1016/j.neuron.2020.05.008. Epub 2020 Jun 4.
8
Melatonin MT receptor as a novel target in neuropsychopharmacology: MT ligands, pathophysiological and therapeutic implications, and perspectives.褪黑素 MT 受体作为神经精神药理学的新靶点:MT 配体、病理生理和治疗意义及展望。
Pharmacol Res. 2019 Jun;144:343-356. doi: 10.1016/j.phrs.2019.04.015. Epub 2019 Apr 25.
9
MT1 and MT2 melatonin receptors are expressed in nonoverlapping neuronal populations.MT1 和 MT2 褪黑素受体存在于非重叠的神经元群体中表达。
J Pineal Res. 2019 Aug;67(1):e12575. doi: 10.1111/jpi.12575. Epub 2019 Apr 14.
10
Differential Function of Melatonin MT and MT Receptors in REM and NREM Sleep.褪黑素MT及MT受体在快速眼动睡眠和非快速眼动睡眠中的差异功能
Front Endocrinol (Lausanne). 2019 Mar 1;10:87. doi: 10.3389/fendo.2019.00087. eCollection 2019.