Princess Margaret Cancer Centre, University Health Network, University of Toronto, Toronto, ON, Canada.
Department of Immunology, University of Toronto, Toronto, ON, Canada.
Oncoimmunology. 2024 May 10;13(1):2349347. doi: 10.1080/2162402X.2024.2349347. eCollection 2024.
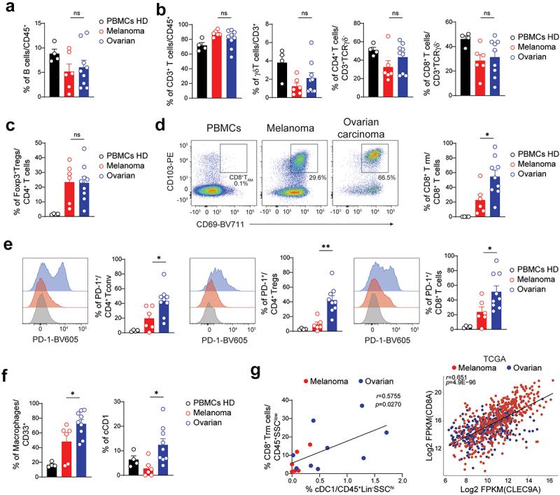
The innate lymphoid cell (ILC) family is composed of heterogeneous innate effector and helper immune cells that preferentially reside in tissues where they promote tissue homeostasis. In cancer, they have been implicated in driving both pro- and anti-tumor responses. This apparent dichotomy highlights the need to better understand differences in the ILC composition and phenotype within different tumor types that could drive seemingly opposite anti-tumor responses. Here, we characterized the frequency and phenotype of various ILC subsets in melanoma metastases and primary epithelial ovarian tumors. We observed high PD-1 expression on ILC subsets isolated from epithelial ovarian tumor samples, while ILC populations in melanoma samples express higher levels of LAG-3. In addition, we found that the frequency of cytotoxic ILCs and NKp46ILC3 in tumors positively correlates with monocytic cells and conventional type 2 dendritic cells, revealing potentially new interconnected immune cell subsets in the tumor microenvironment. Consequently, these observations may have direct relevance to tumor microenvironment composition and how ILC subset may influence anti-tumor immunity.
固有淋巴细胞 (ILC) 家族由异质性的先天效应和辅助免疫细胞组成,它们优先存在于组织中,以促进组织稳态。在癌症中,它们被认为可以驱动促肿瘤和抗肿瘤反应。这种明显的二分法突出了需要更好地了解不同肿瘤类型中 ILC 组成和表型的差异,这些差异可能会导致看似相反的抗肿瘤反应。在这里,我们描述了黑色素瘤转移和原发性上皮性卵巢肿瘤中各种 ILC 亚群的频率和表型。我们观察到从上皮性卵巢肿瘤样本中分离出的 ILC 亚群中 PD-1 的高表达,而黑色素瘤样本中的 ILC 群体表达更高水平的 LAG-3。此外,我们发现肿瘤中细胞毒性 ILC 和 NKp46ILC3 的频率与单核细胞和传统 2 型树突状细胞呈正相关,揭示了肿瘤微环境中潜在的新的相互关联的免疫细胞亚群。因此,这些观察结果可能与肿瘤微环境组成以及 ILC 亚群如何影响抗肿瘤免疫直接相关。