Suppr超能文献

用于增强抗贾第虫活性及机制分析的纳米级双氢青蒿素@沸石咪唑酯骨架材料

Nanoscale dihydroartemisinin@zeolitic imidazolate frameworks for enhanced antigiardial activity and mechanism analysis.

作者信息

Jiang Xiaoming, Li Yawei, Liu Shuainan, Sun Hongyu, Zheng Meiyu, Wan Xi, Zhu Wenhe, Feng Xianmin

机构信息

College of Medicine, Yanbian University, Yanji, Jilin, China.

School of Basic Medicine Sciences, Jilin Medical University, Jilin, Jilin, China.

出版信息

Front Vet Sci. 2024 May 1;11:1364287. doi: 10.3389/fvets.2024.1364287. eCollection 2024.

Abstract

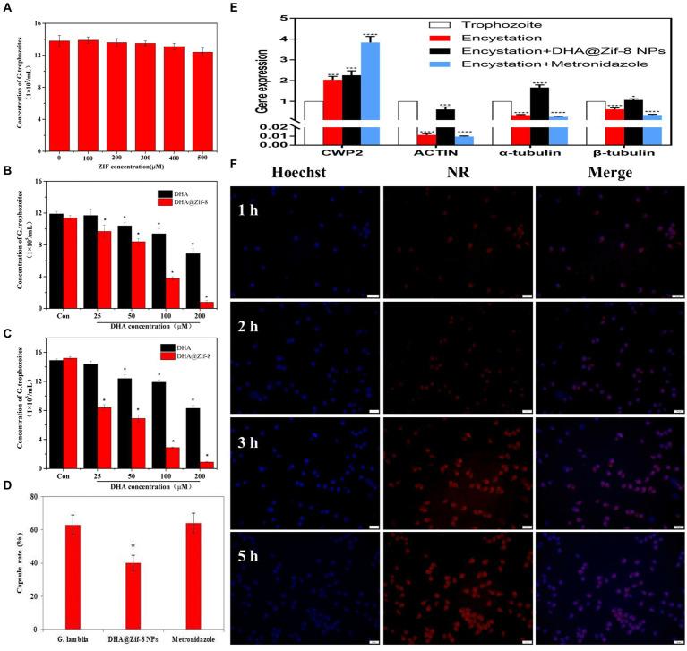
An artificial semisynthetic material can be derived from artemisinin (ART) called dihydroartemisinin (DHA). Although DHA has enhanced antigiardial potential, its clinical application is limited because of its poor selectivity and low solubility. The drug's absorption has a direct impact on the cell, and mechanism research is limited to its destruction of the cytoskeleton. In this study, we used the zeolitic imidazolate framework-8 and loaded it with DHA (DHA@Zif-8) to improve its antigiardial potential. DHA@Zif-8 can enhance cellular uptake, increase antigiardial proliferation and encystation, and expand the endoplasmic reticulum compared with the DHA-treated group. We used RNA sequencing (RNA-seq) to investigate the antigiardial mechanism. We found that 126 genes were downregulated and 123 genes were upregulated. According to the KEGG and GO pathway analysis, the metabolic functions in are affected by DHA@Zif-8 NPs. We used real-time quantitative reverse transcription polymerase chain reaction to verify our results using the RNA-seq data. DHA@Zif-8 NPs significantly enhanced the eradication of the parasite from the stool . In addition, the intestinal mucosal injury caused by trophozoites markedly improved in the intestine. This research provided the potential of utilizing DHA@Zif-8 to develop an antiprotozoan drug for clinical applications.

摘要

一种人工半合成材料可从青蒿素(ART)衍生而来,称为双氢青蒿素(DHA)。尽管DHA具有增强的抗贾第虫潜力,但其临床应用因选择性差和溶解度低而受到限制。该药物的吸收对细胞有直接影响,其作用机制研究仅限于对细胞骨架的破坏。在本研究中,我们使用了沸石咪唑酯骨架-8并负载DHA(DHA@Zif-8)以提高其抗贾第虫潜力。与DHA处理组相比,DHA@Zif-8可增强细胞摄取,增加抗贾第虫增殖和包囊形成,并使内质网扩张。我们使用RNA测序(RNA-seq)来研究抗贾第虫机制。我们发现126个基因下调,123个基因上调。根据KEGG和GO通路分析,DHA@Zif-8纳米颗粒影响了细胞中的代谢功能。我们使用实时定量逆转录聚合酶链反应,利用RNA-seq数据验证了我们的结果。DHA@Zif-8纳米颗粒显著增强了粪便中寄生虫的清除。此外,肠道中由滋养体引起的肠黏膜损伤明显改善。本研究为利用DHA@Zif-8开发用于临床应用的抗原生动物药物提供了潜力。

https://cdn.ncbi.nlm.nih.gov/pmc/blobs/5f45/11094645/75f9410588f1/fvets-11-1364287-g001.jpg

文献AI研究员

20分钟写一篇综述,助力文献阅读效率提升50倍。

立即体验

用中文搜PubMed

大模型驱动的PubMed中文搜索引擎

马上搜索

文档翻译

学术文献翻译模型,支持多种主流文档格式。

立即体验