• 文献检索
  • 文档翻译
  • 深度研究
  • 学术资讯
  • Suppr Zotero 插件Zotero 插件
  • 邀请有礼
  • 套餐&价格
  • 历史记录
应用&插件
Suppr Zotero 插件Zotero 插件浏览器插件Mac 客户端Windows 客户端微信小程序
定价
高级版会员购买积分包购买API积分包
服务
文献检索文档翻译深度研究API 文档MCP 服务
关于我们
关于 Suppr公司介绍联系我们用户协议隐私条款
关注我们

Suppr 超能文献

核心技术专利:CN118964589B侵权必究
粤ICP备2023148730 号-1Suppr @ 2026

文献检索

告别复杂PubMed语法,用中文像聊天一样搜索,搜遍4000万医学文献。AI智能推荐,让科研检索更轻松。

立即免费搜索

文件翻译

保留排版,准确专业,支持PDF/Word/PPT等文件格式,支持 12+语言互译。

免费翻译文档

深度研究

AI帮你快速写综述,25分钟生成高质量综述,智能提取关键信息,辅助科研写作。

立即免费体验

HOPS 复合体调控的液泡融合促进白念珠菌菌丝起始和穿透。

The vacuolar fusion regulated by HOPS complex promotes hyphal initiation and penetration in Candida albicans.

机构信息

Center for Basic Research and Innovation of Medicine and Pharmacy (MOE), School of Pharmacy, Naval Medical University, Shanghai, 200433, PR China.

School of Chemistry and Molecular Engineering, East China Normal University, Shanghai, 200241, PR China.

出版信息

Nat Commun. 2024 May 16;15(1):4131. doi: 10.1038/s41467-024-48525-5.

DOI:10.1038/s41467-024-48525-5
PMID:38755250
原文链接:https://pmc.ncbi.nlm.nih.gov/articles/PMC11099166/
Abstract

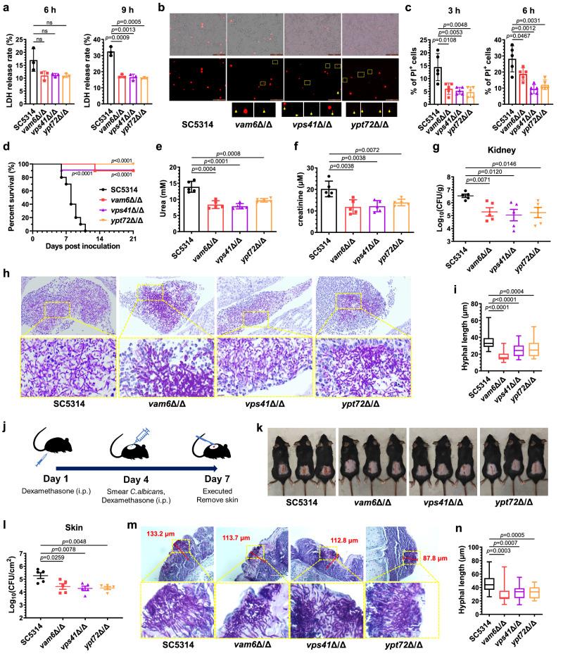
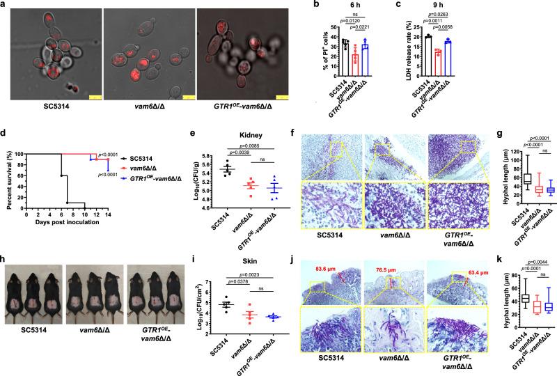
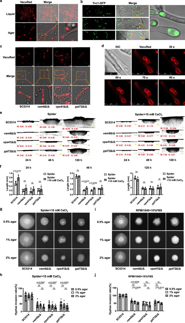
The transition between yeast and hyphae is crucial for regulating the commensalism and pathogenicity in Candida albicans. The mechanisms that affect the invasion of hyphae in solid media, whose deficiency is more related to the pathogenicity of C. albicans, have not been elucidated. Here, we found that the disruption of VAM6 or VPS41 which are components of the homotypic vacuolar fusion and protein sorting (HOPS) complex, or the Rab GTPase YPT72, all responsible for vacuole fusion, led to defects in hyphal growth in both liquid and solid media, but more pronounced on solid agar. The phenotypes of vac8Δ/Δ and GTR1-vam6Δ/Δ mutants indicated that these deficiencies are mainly caused by the reduced mechanical forces that drive agar and organs penetration, and confirmed that large vacuoles are required for hyphal mechanical penetration. In summary, our study revealed that large vacuoles generated by vacuolar fusion support hyphal penetration and provided a perspective to refocus attention on the role of solid agar in evaluating C. albicans invasion.

摘要

酵母和菌丝体之间的转换对于调节白色念珠菌的共生和致病性至关重要。影响固体培养基中菌丝体入侵的机制尚未阐明,而菌丝体入侵的缺乏与白色念珠菌的致病性更为相关。在这里,我们发现,破坏同源空泡融合和蛋白质分选(HOPS)复合物的组成部分 VAM6 或 VPS41,或 Rab GTPase YPT72,都负责空泡融合,导致菌丝体在液体和固体培养基中生长缺陷,但在固体琼脂中更为明显。vac8Δ/Δ 和 GTR1-vam6Δ/Δ 突变体的表型表明,这些缺陷主要是由于驱动琼脂和器官穿透的机械力减少所致,并证实大空泡对于菌丝体的机械穿透是必需的。总之,我们的研究表明,空泡融合产生的大空泡支持菌丝体穿透,并为重新关注固体琼脂在评估白色念珠菌入侵中的作用提供了一个视角。

https://cdn.ncbi.nlm.nih.gov/pmc/blobs/b5f3/11099166/ddcc44d5a2ca/41467_2024_48525_Fig8_HTML.jpg
https://cdn.ncbi.nlm.nih.gov/pmc/blobs/b5f3/11099166/127930c08666/41467_2024_48525_Fig1_HTML.jpg
https://cdn.ncbi.nlm.nih.gov/pmc/blobs/b5f3/11099166/8a7e3b65651b/41467_2024_48525_Fig2_HTML.jpg
https://cdn.ncbi.nlm.nih.gov/pmc/blobs/b5f3/11099166/b424a1e989e4/41467_2024_48525_Fig3_HTML.jpg
https://cdn.ncbi.nlm.nih.gov/pmc/blobs/b5f3/11099166/96fcd3b0cebc/41467_2024_48525_Fig4_HTML.jpg
https://cdn.ncbi.nlm.nih.gov/pmc/blobs/b5f3/11099166/459ecc758df3/41467_2024_48525_Fig5_HTML.jpg
https://cdn.ncbi.nlm.nih.gov/pmc/blobs/b5f3/11099166/6575a2dcc156/41467_2024_48525_Fig6_HTML.jpg
https://cdn.ncbi.nlm.nih.gov/pmc/blobs/b5f3/11099166/136ff4cdb954/41467_2024_48525_Fig7_HTML.jpg
https://cdn.ncbi.nlm.nih.gov/pmc/blobs/b5f3/11099166/ddcc44d5a2ca/41467_2024_48525_Fig8_HTML.jpg
https://cdn.ncbi.nlm.nih.gov/pmc/blobs/b5f3/11099166/127930c08666/41467_2024_48525_Fig1_HTML.jpg
https://cdn.ncbi.nlm.nih.gov/pmc/blobs/b5f3/11099166/8a7e3b65651b/41467_2024_48525_Fig2_HTML.jpg
https://cdn.ncbi.nlm.nih.gov/pmc/blobs/b5f3/11099166/b424a1e989e4/41467_2024_48525_Fig3_HTML.jpg
https://cdn.ncbi.nlm.nih.gov/pmc/blobs/b5f3/11099166/96fcd3b0cebc/41467_2024_48525_Fig4_HTML.jpg
https://cdn.ncbi.nlm.nih.gov/pmc/blobs/b5f3/11099166/459ecc758df3/41467_2024_48525_Fig5_HTML.jpg
https://cdn.ncbi.nlm.nih.gov/pmc/blobs/b5f3/11099166/6575a2dcc156/41467_2024_48525_Fig6_HTML.jpg
https://cdn.ncbi.nlm.nih.gov/pmc/blobs/b5f3/11099166/136ff4cdb954/41467_2024_48525_Fig7_HTML.jpg
https://cdn.ncbi.nlm.nih.gov/pmc/blobs/b5f3/11099166/ddcc44d5a2ca/41467_2024_48525_Fig8_HTML.jpg

相似文献

1
The vacuolar fusion regulated by HOPS complex promotes hyphal initiation and penetration in Candida albicans.HOPS 复合体调控的液泡融合促进白念珠菌菌丝起始和穿透。
Nat Commun. 2024 May 16;15(1):4131. doi: 10.1038/s41467-024-48525-5.
2
Rsr1 Palmitoylation and GTPase Activity Status Differentially Coordinate Nuclear, Septin, and Vacuole Dynamics in Candida albicans.Rsr1 的棕榈酰化和 GTPase 活性状态差异调控白念珠菌的核、隔膜和液泡动力学。
mBio. 2020 Oct 13;11(5):e01666-20. doi: 10.1128/mBio.01666-20.
3
Endosomal and AP-3-dependent vacuolar trafficking routes make additive contributions to Candida albicans hyphal growth and pathogenesis.内体和AP-3依赖的液泡运输途径对白色念珠菌的菌丝生长和致病性具有累加作用。
Eukaryot Cell. 2010 Nov;9(11):1755-65. doi: 10.1128/EC.00029-10. Epub 2010 Sep 24.
4
Three prevacuolar compartment Rab GTPases impact Candida albicans hyphal growth.三种前液泡区室Rab GTP酶影响白色念珠菌的菌丝生长。
Eukaryot Cell. 2013 Jul;12(7):1039-50. doi: 10.1128/EC.00359-12. Epub 2013 May 24.
5
Role of TFP1 in vacuolar acidification, oxidative stress and filamentous development in Candida albicans.TFP1在白色念珠菌液泡酸化、氧化应激和丝状发育中的作用
Fungal Genet Biol. 2014 Oct;71:58-67. doi: 10.1016/j.fgb.2014.08.012. Epub 2014 Sep 8.
6
Rsr1 focuses Cdc42 activity at hyphal tips and promotes maintenance of hyphal development in Candida albicans.Rsr1将Cdc42活性集中于菌丝尖端,并促进白色念珠菌中菌丝发育的维持。
Eukaryot Cell. 2013 Apr;12(4):482-95. doi: 10.1128/EC.00294-12. Epub 2012 Dec 7.
7
Candida albicans VAC8 is required for vacuolar inheritance and normal hyphal branching.白色念珠菌的VAC8是液泡遗传和正常菌丝分支所必需的。
Eukaryot Cell. 2006 Feb;5(2):359-67. doi: 10.1128/EC.5.2.359-367.2006.
8
Distinct sets of tethering complexes, SNARE complexes, and Rab GTPases mediate membrane fusion at the vacuole in Arabidopsis.在拟南芥中,不同的系绳复合物、SNARE 复合物和 Rab GTPases 介导液泡的膜融合。
Proc Natl Acad Sci U S A. 2018 Mar 6;115(10):E2457-E2466. doi: 10.1073/pnas.1717839115. Epub 2018 Feb 20.
9
The Candida albicans Exocyst Subunit Sec6 Contributes to Cell Wall Integrity and Is a Determinant of Hyphal Branching.白色念珠菌外排体亚基Sec6有助于细胞壁完整性,是菌丝分支的一个决定因素。
Eukaryot Cell. 2015 Jul;14(7):684-97. doi: 10.1128/EC.00028-15. Epub 2015 May 22.
10
The putative vacuolar ATPase subunit Vma7p of Candida albicans is involved in vacuole acidification, hyphal development and virulence.白色念珠菌的假定液泡ATP酶亚基Vma7p参与液泡酸化、菌丝发育和毒力。
Microbiology (Reading). 2005 May;151(Pt 5):1645-1655. doi: 10.1099/mic.0.27505-0.

引用本文的文献

1
The vacuolar protein 8 (Vac8) homolog in plays conserved and unique roles in vacuolar and cellular morphology, impacting important stress responses and virulence traits.中的液泡蛋白8(Vac8)同源物在液泡和细胞形态中发挥着保守且独特的作用,影响重要的应激反应和毒力特性。
bioRxiv. 2025 May 22:2025.05.22.655601. doi: 10.1101/2025.05.22.655601.
2
Expression of mannanase and glucanases in lettuce chloroplasts and functional evaluation of enzyme cocktail against Candida albicans in oral cancer patient samples.甘露聚糖酶和葡聚糖酶在生菜叶绿体中的表达以及酶混合物对口腔癌患者样本中白色念珠菌的功能评估。
Plant Biotechnol J. 2025 Jul;23(7):2689-2703. doi: 10.1111/pbi.70046. Epub 2025 Apr 18.
3

本文引用的文献

1
A molecular mechanosensor for real-time visualization of appressorium membrane tension in Magnaporthe oryzae.一种用于实时可视化稻瘟病菌附着胞细胞膜张力的分子机械感受器。
Nat Microbiol. 2023 Aug;8(8):1508-1519. doi: 10.1038/s41564-023-01430-x. Epub 2023 Jul 20.
2
Morphogenic plasticity: the pathogenic attribute of Candida albicans.形态发生可塑性:白色念珠菌的致病属性。
Curr Genet. 2023 Jun;69(2-3):77-89. doi: 10.1007/s00294-023-01263-5. Epub 2023 Mar 22.
3
Candidalysin: Connecting the pore forming mechanism of this virulence factor to its immunostimulatory properties.
The HOPS and vCLAMP protein Vam6 connects polyphosphate with mitochondrial function and oxidative stress resistance in .
HOPS和vCLAMP蛋白Vam6将多聚磷酸盐与线粒体功能及酿酒酵母中的氧化应激抗性联系起来。
mBio. 2025 Apr 9;16(4):e0032825. doi: 10.1128/mbio.00328-25. Epub 2025 Feb 25.
白色念珠菌溶血素:将这种毒力因子的孔形成机制与其免疫刺激性联系起来。
J Biol Chem. 2023 Feb;299(2):102829. doi: 10.1016/j.jbc.2022.102829. Epub 2022 Dec 26.
4
The escape of Candida albicans from macrophages is enabled by the fungal toxin candidalysin and two host cell death pathways.白色念珠菌从巨噬细胞中逃逸是由真菌毒素白念珠菌素和两种宿主细胞死亡途径所促成的。
Cell Rep. 2022 Sep 20;40(12):111374. doi: 10.1016/j.celrep.2022.111374.
5
Comparative efficacy and safety of systemic antifungal agents for candidemia: a systematic review with network meta-analysis and multicriteria acceptability analyses.比较系统性抗真菌药物治疗念珠菌血症的疗效和安全性:一项基于网络荟萃分析和多准则接受性分析的系统评价。
Int J Antimicrob Agents. 2022 Aug;60(2):106614. doi: 10.1016/j.ijantimicag.2022.106614. Epub 2022 Jun 9.
6
Stress- and metabolic responses of Candida albicans require Tor1 kinase N-terminal HEAT repeats.白色念珠菌的应激和代谢反应需要 Tor1 激酶 N 端 HEAT 重复序列。
PLoS Pathog. 2022 Jun 10;18(6):e1010089. doi: 10.1371/journal.ppat.1010089. eCollection 2022 Jun.
7
Hydrogen Bond-Enhanced Nanoaggregation and Antisolvatochromic Fluorescence for Protein-Recognition by Si-Coumarins.硅基香豆素通过氢键增强的纳米聚集和反溶剂变色荧光用于蛋白质识别。
Nano Lett. 2022 Mar 9;22(5):1954-1962. doi: 10.1021/acs.nanolett.1c04551. Epub 2022 Feb 9.
8
Vacuole and mitochondria patch (vCLAMP) and ER-mitochondria encounter structure (ERMES) maintain cell survival by protecting mitochondrial functions in Candida albicans.空泡和线粒体斑(vCLAMP)和内质网-线粒体接触结构(ERMES)通过保护白念珠菌中线粒体的功能来维持细胞的存活。
Biochem Biophys Res Commun. 2022 Feb 5;591:88-94. doi: 10.1016/j.bbrc.2021.12.116. Epub 2022 Jan 1.
9
The Importance of Vacuolar Ion Homeostasis and Trafficking in Hyphal Development and Virulence in .液泡离子稳态与转运在……的菌丝发育和毒力中的重要性
Front Microbiol. 2021 Dec 9;12:779176. doi: 10.3389/fmicb.2021.779176. eCollection 2021.
10
Plant PIEZO homologs modulate vacuole morphology during tip growth.植物 PIEZO 同源物在尖端生长过程中调节液泡形态。
Science. 2021 Jul 30;373(6554):586-590. doi: 10.1126/science.abe6310.