Suppr超能文献

β-羟基丁酸通过调控铁死亡来防止顺铂诱导的肾损伤。

β-Hydroxybutyrate Protects Against Cisplatin-Induced Renal Damage via Regulating Ferroptosis.

机构信息

Department of Nephrology, Shanxi Provincial People's Hospital; The Fifth Clinical Medical College of Shanxi Medical University, Taiyuan, China.

The Third Clinical Medical College, Shanxi University of Chinese Medicine, Jinzhong, China.

出版信息

Ren Fail. 2024 Dec;46(1):2354918. doi: 10.1080/0886022X.2024.2354918. Epub 2024 May 17.

Abstract

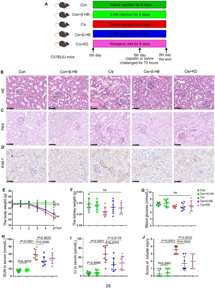
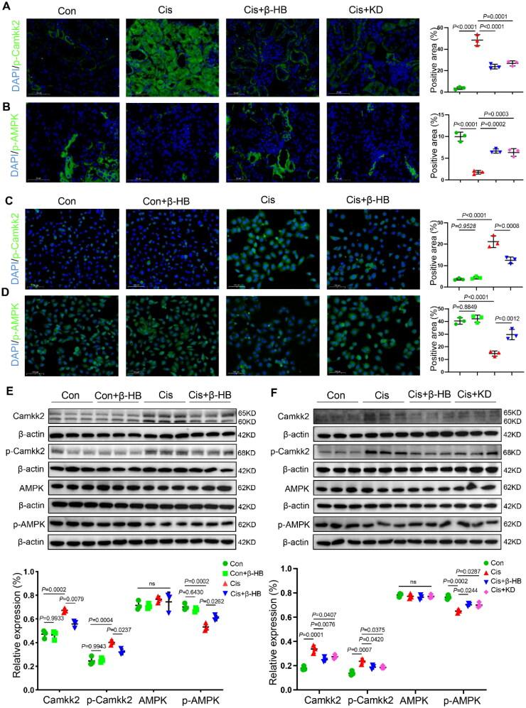
Cisplatin is a particularly potent antineoplastic drug. However, its usefulness is restricted due to the induction of nephrotoxicity. More recent research has indicated that β-hydroxybutyrate (β-HB) protects against acute or chronic organ damage as an efficient healing agent. Nonetheless, the therapeutic mechanisms of β-HB in acute kidney damage caused by chemotherapeutic drugs remain unclear. Our study developed a model of cisplatin-induced acute kidney injury (AKI), which involved the administration of a ketogenic diet or β-HB. We analyzed blood urea nitrogen (BUN) and creatinine (Cr) levels in serum, and used western blotting and immunohistochemical staining to assess ferroptosis and the calcium/calmodulin-dependent kinase kinase 2 (Camkk2)/AMPK pathway. The mitochondrial morphology and function were examined. Additionally, we conducted and experiments using selective Camkk2 inhibitor or activator to investigate the protective mechanism of β-HB on cisplatin-induced AKI. Exogenous or endogenous β-HB effectively alleviated cisplatin-induced abnormally elevated levels of BUN and Cr and renal tubular necrosis . Additionally, β-HB reduced ferroptosis biomarkers and increased the levels of anti-ferroptosis biomarkers in the kidney. β-HB also improved mitochondrial morphology and function. Moreover, β-HB significantly attenuated cisplatin-induced cell ferroptosis and damage . Furthermore, western blotting and immunohistochemical staining indicated that β-HB may prevent kidney injury by regulating the Camkk2-AMPK pathway. The use of the Camkk2 inhibitor or activator verified the involvement of Camkk2 in the renal protection by β-HB. This study provided evidence of the protective effects of β-HB against cisplatin-induced nephrotoxicity and identified inhibited ferroptosis and Camkk2 as potential molecular mechanisms.

摘要

顺铂是一种特别有效的抗肿瘤药物。然而,由于诱导肾毒性,其用途受到限制。最近的研究表明,β-羟基丁酸(β-HB)作为一种有效的治疗剂,可防止急性或慢性器官损伤。然而,β-HB 治疗化疗药物引起的急性肾损伤的机制尚不清楚。我们的研究建立了顺铂诱导的急性肾损伤(AKI)模型,该模型涉及给予生酮饮食或β-HB。我们分析了血清中血尿素氮(BUN)和肌酐(Cr)水平,并使用western blot 和免疫组织化学染色来评估铁死亡和钙/钙调蛋白依赖性激酶激酶 2(Camkk2)/AMPK 途径。检查了线粒体形态和功能。此外,我们使用选择性 Camkk2 抑制剂或激活剂进行了 和 实验,以研究β-HB 对顺铂诱导的 AKI 的保护机制。外源性或内源性β-HB 可有效缓解顺铂引起的 BUN 和 Cr 水平异常升高和肾小管坏死。此外,β-HB 降低了肾中铁死亡生物标志物的水平,并增加了抗铁死亡生物标志物的水平。β-HB 还改善了线粒体形态和功能。此外,β-HB 显著减轻了顺铂诱导的细胞铁死亡和损伤。此外,western blot 和免疫组织化学染色表明,β-HB 可能通过调节 Camkk2-AMPK 途径来预防肾损伤。使用 Camkk2 抑制剂或激活剂验证了 Camkk2 在β-HB 肾保护中的作用。本研究为β-HB 对顺铂诱导的肾毒性的保护作用提供了证据,并确定了抑制铁死亡和 Camkk2 作为潜在的分子机制。

https://cdn.ncbi.nlm.nih.gov/pmc/blobs/13a6/11104694/eb8302383e31/IRNF_A_2354918_UF0001_C.jpg

文献AI研究员

20分钟写一篇综述,助力文献阅读效率提升50倍。

立即体验

用中文搜PubMed

大模型驱动的PubMed中文搜索引擎

马上搜索

文档翻译

学术文献翻译模型,支持多种主流文档格式。

立即体验