Suppr超能文献

线粒体抗病毒信号蛋白通过ERK/TNFα/NFκβ途径促进代谢相关脂肪性肝病的进展。

Mitochondrial antiviral signaling protein enhances MASLD progression through the ERK/TNFα/NFκβ pathway.

作者信息

Nóvoa Eva, da Silva Lima Natália, Gonzalez-Rellan Maria J, Chantada-Vazquez Maria D P, Verheij Joanne, Rodriguez Amaia, Esquinas-Roman Eva M, Fondevila Marcos F, Koning Mirja, Fernandez Uxia, Cabaleiro Alba, Parracho Tamara, Iglesias-Moure Jose, Seoane Samuel, Porteiro Begoña, Escudero Adriana, Senra Ana, Perez-Fernandez Roman, López Miguel, Fidalgo Miguel, Guallar Diana, Martinez-Chantar Maria L, Dieguez Carlos, Varela-Rey Marta, Prevot Vincent, Schwaninger Markus, Meijnikman Abraham, Bravo Susana B, Frühbeck Gema, Nogueiras Ruben

机构信息

Department of Physiology, CIMUS, University of Santiago de Compostela, Santiago de Compostela, Spain.

CIBER Fisiopatologia de la Obesidad y Nutrición (CIBERobn), A Coruña, Spain.

出版信息

Hepatology. 2025 May 1;81(5):1535-1552. doi: 10.1097/HEP.0000000000000930. Epub 2024 May 16.

Abstract

BACKGROUND AND AIMS

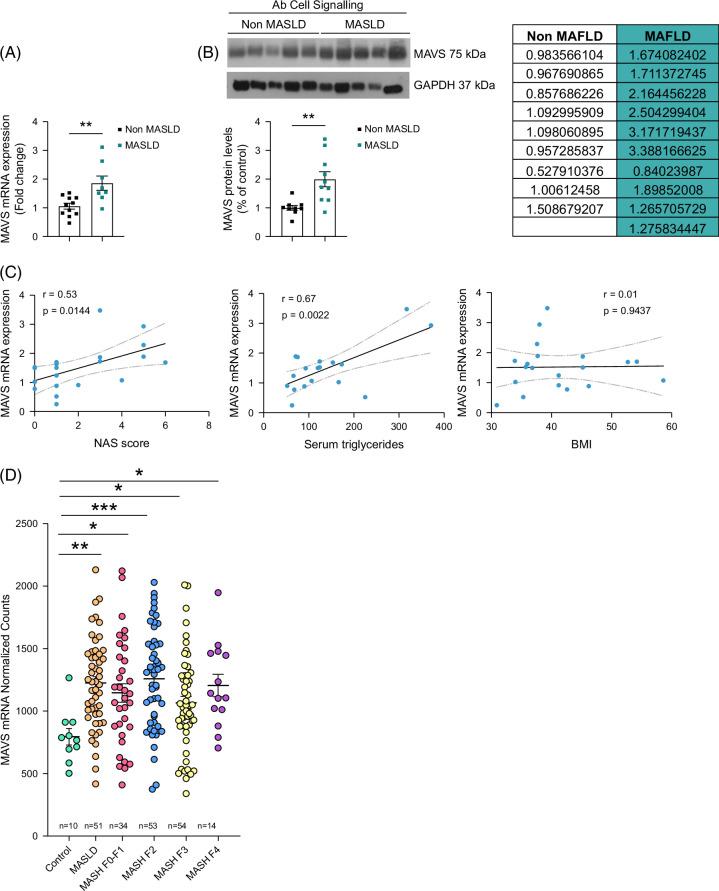
Mitochondrial antiviral signaling protein (MAVS) is a critical regulator that activates the host's innate immunity against RNA viruses, and its signaling pathway has been linked to the secretion of proinflammatory cytokines. However, the actions of MAVS on inflammatory pathways during the development of metabolic dysfunction-associated steatotic liver disease (MASLD) have been little studied.

APPROACH AND RESULTS

Liver proteomic analysis of mice with genetically manipulated hepatic p63, a transcription factor that induces liver steatosis, revealed MAVS as a target downstream of p63. MAVS was thus further evaluated in liver samples from patients and in animal models with MASLD. Genetic inhibition of MAVS was performed in hepatocyte cell lines, primary hepatocytes, spheroids, and mice. MAVS expression is induced in the liver of both animal models and people with MASLD as compared with those without liver disease. Using genetic knockdown of MAVS in adult mice ameliorates diet-induced MASLD. In vitro, silencing MAVS blunts oleic and palmitic acid-induced lipid content, while its overexpression increases the lipid load in hepatocytes. Inhibiting hepatic MAVS reduces circulating levels of the proinflammatory cytokine TNFα and the hepatic expression of both TNFα and NFκβ. Moreover, the inhibition of ERK abolished the activation of TNFα induced by MAVS. The posttranslational modification O -GlcNAcylation of MAVS is required to activate inflammation and to promote the high lipid content in hepatocytes.

CONCLUSIONS

MAVS is involved in the development of steatosis, and its inhibition in previously damaged hepatocytes can ameliorate MASLD.

摘要

背景与目的

线粒体抗病毒信号蛋白(MAVS)是激活宿主针对RNA病毒的固有免疫的关键调节因子,其信号通路与促炎细胞因子的分泌有关。然而,MAVS在代谢功能障碍相关脂肪性肝病(MASLD)发生发展过程中对炎症通路的作用鲜有研究。

方法与结果

对肝脏中p63基因被操控的小鼠进行肝脏蛋白质组分析,p63是一种诱导肝脏脂肪变性的转录因子,结果显示MAVS是p63下游的一个靶点。因此,在MASLD患者的肝脏样本和动物模型中对MAVS进行了进一步评估。在肝细胞系、原代肝细胞、球体和小鼠中对MAVS进行了基因抑制。与无肝脏疾病的动物模型和人相比,MAVS在MASLD动物模型和人的肝脏中表达上调。在成年小鼠中使用基因敲低MAVS可改善饮食诱导的MASLD。在体外,沉默MAVS可降低油酸和棕榈酸诱导的脂质含量,而其过表达则增加肝细胞中的脂质负荷。抑制肝脏中的MAVS可降低促炎细胞因子TNFα的循环水平以及TNFα和NFκβ在肝脏中的表达。此外,抑制ERK可消除MAVS诱导的TNFα激活。MAVS的翻译后修饰O -GlcNAcylation是激活炎症和促进肝细胞中高脂质含量所必需的。

结论

MAVS参与脂肪变性的发生发展,在先前受损的肝细胞中抑制MAVS可改善MASLD。

https://cdn.ncbi.nlm.nih.gov/pmc/blobs/86ce/11999095/c98548000c35/hep-81-1535-g001.jpg

文献检索

告别复杂PubMed语法,用中文像聊天一样搜索,搜遍4000万医学文献。AI智能推荐,让科研检索更轻松。

立即免费搜索

文件翻译

保留排版,准确专业,支持PDF/Word/PPT等文件格式,支持 12+语言互译。

免费翻译文档

深度研究

AI帮你快速写综述,25分钟生成高质量综述,智能提取关键信息,辅助科研写作。

立即免费体验