Suppr超能文献

YAP/TAZ 的激活通过维持衰老的肺上皮细胞介导 PQ 诱导的肺纤维化。

YAP/TAZ activation mediates PQ-induced lung fibrosis by sustaining senescent pulmonary epithelial cells.

机构信息

Department of Forensic Medicine, Nanjing Medical University, 101 Longmian Avenue, Jiangning District, Nanjing, 211166, Jiangsu, China.

Department of Pathology, School of Medicine, Zhongda Hospital, Southeast University, Nanjing, 210009, Jiangsu, China.

出版信息

Respir Res. 2024 May 18;25(1):212. doi: 10.1186/s12931-024-02832-z.

Abstract

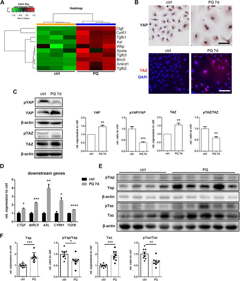
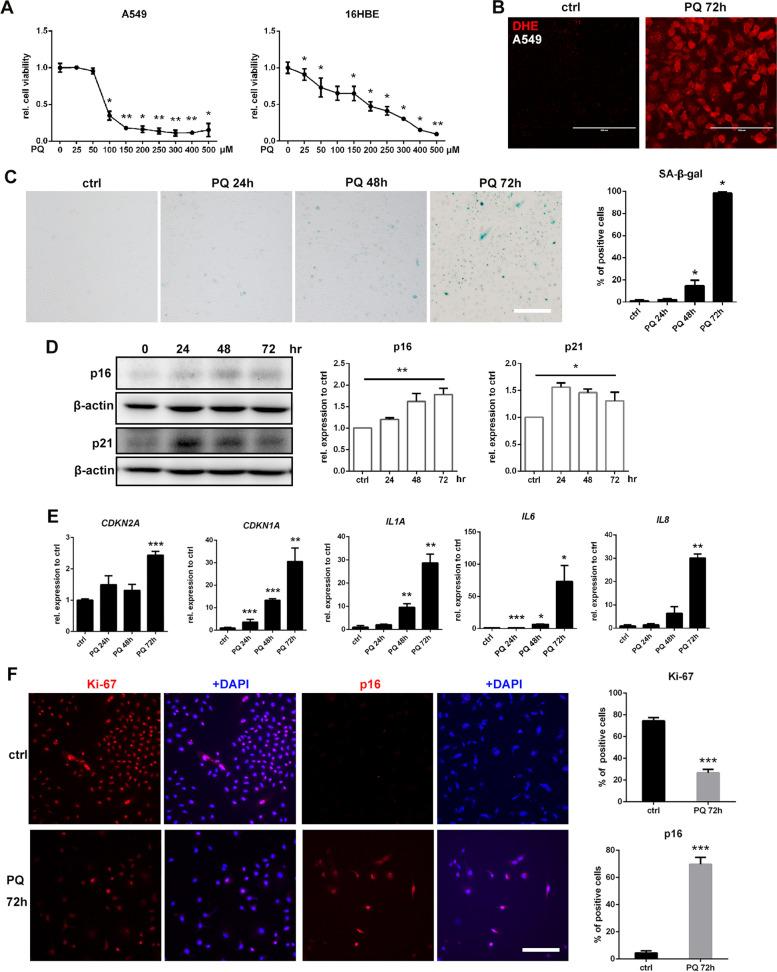
Paraquat (PQ) is a widely used herbicide and a common cause of poisoning that leads to pulmonary fibrosis with a high mortality rate. However, the underlying mechanisms of PQ-induced pulmonary fibrosis and whether pulmonary epithelial cell senescence is involved in the process remain elusive. In this study, PQ-induced pulmonary epithelial cell senescence and Hippo-YAP/TAZ activation were observed in both C57BL/6 mice and human epithelial cells. PQ-induced senescent pulmonary epithelial cells promoted lung fibroblast transformation through secreting senescence-associated secretory phenotype (SASP) factors. Yap/Taz knockdown in mice lungs significantly decreased the expression of downstream profibrotic protein Ctgf and senescent markers p16 and p21, and alleviated PQ-induced pulmonary fibrosis. Interfering YAP/TAZ in senescent human pulmonary epithelial cells resulted in decreased expression of the anti-apoptosis protein survivin and elevated level of apoptosis. In conclusion, our findings reveal a novel mechanism by which the involvement of Hippo-YAP/TAZ activation in pulmonary epithelial cell senescence mediates the pathogenesis of PQ-induced pulmonary fibrosis, thereby offering novel insights and potential targets for the clinical management of PQ poisoning as well as providing the mechanistic insight of the involvement of Yap/Taz activation in cell senescence in pulmonary fibrosis and its related pulmonary disorders. The YIN YANG balance between cell senescence and apoptosis is important to maintain the homeostasis of the lung, the disruption of which will lead to disease.

摘要

百草枯(PQ)是一种广泛使用的除草剂,也是导致肺纤维化和高死亡率的常见中毒原因。然而,PQ 诱导的肺纤维化的潜在机制以及肺上皮细胞衰老是否参与该过程仍不清楚。在这项研究中,在 C57BL/6 小鼠和人上皮细胞中观察到 PQ 诱导的肺上皮细胞衰老和 Hippo-YAP/TAZ 激活。PQ 诱导的衰老肺上皮细胞通过分泌衰老相关分泌表型(SASP)因子促进肺成纤维细胞转化。在小鼠肺部中敲低 yap/Taz 可显著降低下游致纤维化蛋白 Ctgf 和衰老标志物 p16 和 p21 的表达,并减轻 PQ 诱导的肺纤维化。在衰老的人肺上皮细胞中干扰 YAP/TAZ 会导致抗细胞凋亡蛋白 survivin 的表达降低和细胞凋亡水平升高。总之,我们的研究结果揭示了一种新的机制,即 Hippo-YAP/TAZ 激活参与肺上皮细胞衰老介导 PQ 诱导的肺纤维化的发病机制,从而为 PQ 中毒的临床管理提供了新的见解和潜在靶点,并提供了 Yap/Taz 在肺纤维化及其相关肺疾病中的细胞衰老中激活的机制见解。细胞衰老和凋亡之间的阴阳平衡对于维持肺的内稳态很重要,这种平衡的破坏将导致疾病。

https://cdn.ncbi.nlm.nih.gov/pmc/blobs/1e73/11102259/c5a3ebef3a18/12931_2024_2832_Fig1_HTML.jpg

文献AI研究员

20分钟写一篇综述,助力文献阅读效率提升50倍。

立即体验

用中文搜PubMed

大模型驱动的PubMed中文搜索引擎

马上搜索

文档翻译

学术文献翻译模型,支持多种主流文档格式。

立即体验