Research Center of Clinical Pharmacy of The First Affiliated Hospital & Liangzhu Laboratory, Zhejiang University School of Medicine, Hangzhou, China.
Department of Biochemistry, Zhejiang University School of Medicine, Hangzhou, China.
Nat Commun. 2024 May 18;15(1):4237. doi: 10.1038/s41467-024-48597-3.
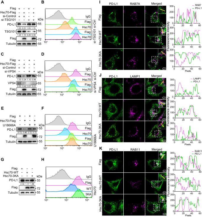
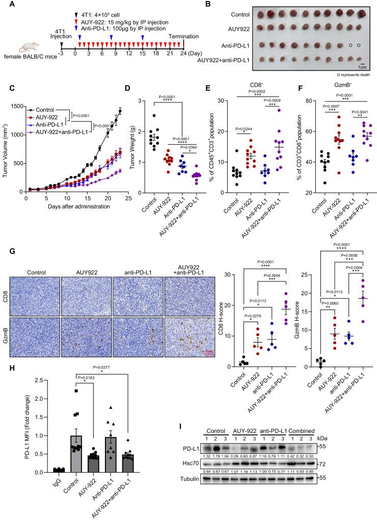
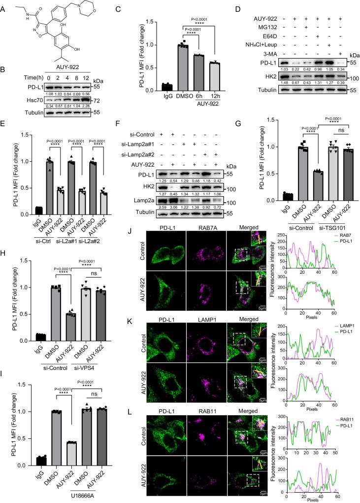
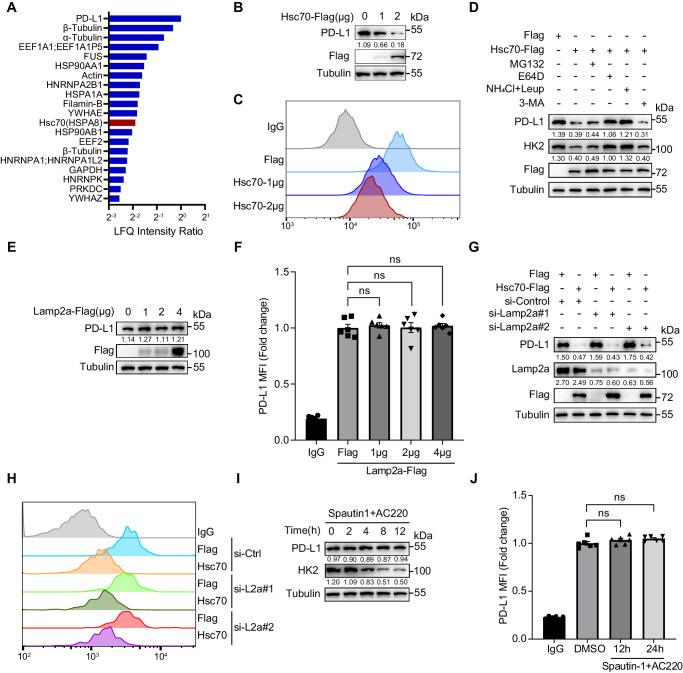
Immune checkpoint inhibition targeting the PD-1/PD-L1 pathway has become a powerful clinical strategy for treating cancer, but its efficacy is complicated by various resistance mechanisms. One of the reasons for the resistance is the internalization and recycling of PD-L1 itself upon antibody binding. The inhibition of lysosome-mediated degradation of PD-L1 is critical for preserving the amount of PD-L1 recycling back to the cell membrane. In this study, we find that Hsc70 promotes PD-L1 degradation through the endosome-lysosome pathway and reduces PD-L1 recycling to the cell membrane. This effect is dependent on Hsc70-PD-L1 binding which inhibits the CMTM6-PD-L1 interaction. We further identify an Hsp90α/β inhibitor, AUY-922, which induces Hsc70 expression and PD-L1 lysosomal degradation. Either Hsc70 overexpression or AUY-922 treatment can reduce PD-L1 expression, inhibit tumor growth and promote anti-tumor immunity in female mice; AUY-922 can further enhance the anti-tumor efficacy of anti-PD-L1 and anti-CTLA4 treatment. Our study elucidates a molecular mechanism of Hsc70-mediated PD-L1 lysosomal degradation and provides a target and therapeutic strategies for tumor immunotherapy.
免疫检查点抑制靶向 PD-1/PD-L1 通路已成为治疗癌症的一种强大的临床策略,但由于各种耐药机制使其疗效变得复杂。耐药的原因之一是抗体结合后 PD-L1 自身的内化和再循环。抑制溶酶体介导的 PD-L1 降解对于保持 PD-L1 再循环回细胞膜的量至关重要。在这项研究中,我们发现 Hsc70 通过内体-溶酶体途径促进 PD-L1 降解,并减少 PD-L1 向细胞膜的再循环。这种效应依赖于 Hsc70-PD-L1 结合,它抑制了 CMTM6-PD-L1 相互作用。我们进一步鉴定了一种 HSP90α/β 抑制剂 AUY-922,它诱导 Hsc70 表达和 PD-L1 溶酶体降解。Hsc70 过表达或 AUY-922 处理均可降低 PD-L1 表达,抑制肿瘤生长,并促进雌性小鼠的抗肿瘤免疫;AUY-922 还可以增强抗 PD-L1 和抗 CTLA4 治疗的抗肿瘤疗效。我们的研究阐明了 Hsc70 介导的 PD-L1 溶酶体降解的分子机制,并为肿瘤免疫治疗提供了一个靶标和治疗策略。