Zhao Jiang, Luo Xing, Yang Chengfei, Yang Xiao, Deng Min, Sun Bishao, Zhu Jingzhen, Dong Zongming, Wang Yangcai, Li Jia, Yang Xingliang, Li Benyi, Wang Xiangwei, Zheng Ji
Department of Urology, The Affiliated Hospital of Guangdong Medical University, Zhanjiang, 524001, PR China.
Department of Urology, The Second Affiliated Hospital, Army Military Medical University, Chongqing, 400037, China.
Immun Ageing. 2024 May 18;21(1):33. doi: 10.1186/s12979-024-00432-5.
Research has suggested significant correlations among ageing, immune microenvironment, inflammation and tumours. However, the relationships among ageing, immune microenvironment, cystitis and bladder urothelial carcinoma (BLCA) in the bladder have rarely been reported.
Bladder single-cell and transcriptomic data from young and old mice were used for immune landscape analysis. Transcriptome, single-cell and The Cancer Genome Atlas Program datasets of BLCA and interstitial cystitis/bladder pain syndrome (IC/BPS) were used to analyse immune cell infiltration and molecular expression. Bladder tissues from mice, IC/BPS and BLCA were collected to validate the results.
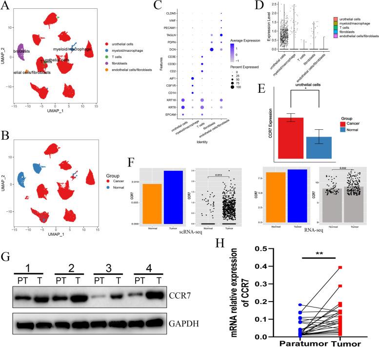
Eight types of immune cells (macrophages, B-cells, dendritic cells, T-cells, monocytes, natural killer cells, γδ T-cells and ILC2) were identified in the bladder of mice. Aged mice bladder tissues had a significantly higher number of T-cells, γδ T-cells, ILC2 and B-cells than those in the young group (P < 0.05). Three types of T-cells (NK T-cells, γδ T-cells and naïve T-cells) and three types of B-cells (follicular B-cells, plasma and memory B-cells) were identified in aged mice bladder. Chemokine receptor 7 (CCR7) is highly expressed in aged bladder, IC/BPS and BLCA (P < 0.05). CCR7 is likely to be involved in T- and B-cell infiltration in aged bladder, IC/BPS and BLCA. Interestingly, the high CCR7 expression on BLCA cell membranes was a prognostic protective factor.
In this study, we characterised the expression profiles of immune cells in bladder tissues of aged and young mice and demonstrated that CCR7-mediated T- and B-cell filtration contributes to the development of bladder ageing, IC/BPS and BLCA.
研究表明衰老、免疫微环境、炎症和肿瘤之间存在显著相关性。然而,衰老、免疫微环境、膀胱炎与膀胱尿路上皮癌(BLCA)之间的关系鲜有报道。
利用年轻和老年小鼠的膀胱单细胞和转录组数据进行免疫图谱分析。使用BLCA和间质性膀胱炎/膀胱疼痛综合征(IC/BPS)的转录组、单细胞及癌症基因组图谱计划数据集来分析免疫细胞浸润和分子表达。收集小鼠、IC/BPS和BLCA的膀胱组织以验证结果。
在小鼠膀胱中鉴定出八种免疫细胞(巨噬细胞、B细胞、树突状细胞、T细胞、单核细胞、自然杀伤细胞、γδT细胞和2型固有淋巴细胞)。老年小鼠膀胱组织中的T细胞、γδT细胞、2型固有淋巴细胞和B细胞数量显著高于年轻组(P<0.05)。在老年小鼠膀胱中鉴定出三种T细胞(自然杀伤T细胞、γδT细胞和幼稚T细胞)和三种B细胞(滤泡B细胞、浆细胞和记忆B细胞)。趋化因子受体7(CCR7)在老年膀胱、IC/BPS和BLCA中高表达(P<0.05)。CCR7可能参与老年膀胱、IC/BPS和BLCA中T细胞和B细胞的浸润。有趣的是,BLCA细胞膜上CCR7的高表达是一种预后保护因素。
在本研究中,我们描述了老年和年轻小鼠膀胱组织中免疫细胞的表达谱,并证明CCR7介导的T细胞和B细胞过滤促进了膀胱衰老、IC/BPS和BLCA的发展。